EasyManua.ls Logo

Panasonic DMR-EH75VP

Panasonic DMR-EH75VP
237 pages
To Next Page IconTo Next Page
To Next Page IconTo Next Page
To Previous Page IconTo Previous Page
To Previous Page IconTo Previous Page
Loading...
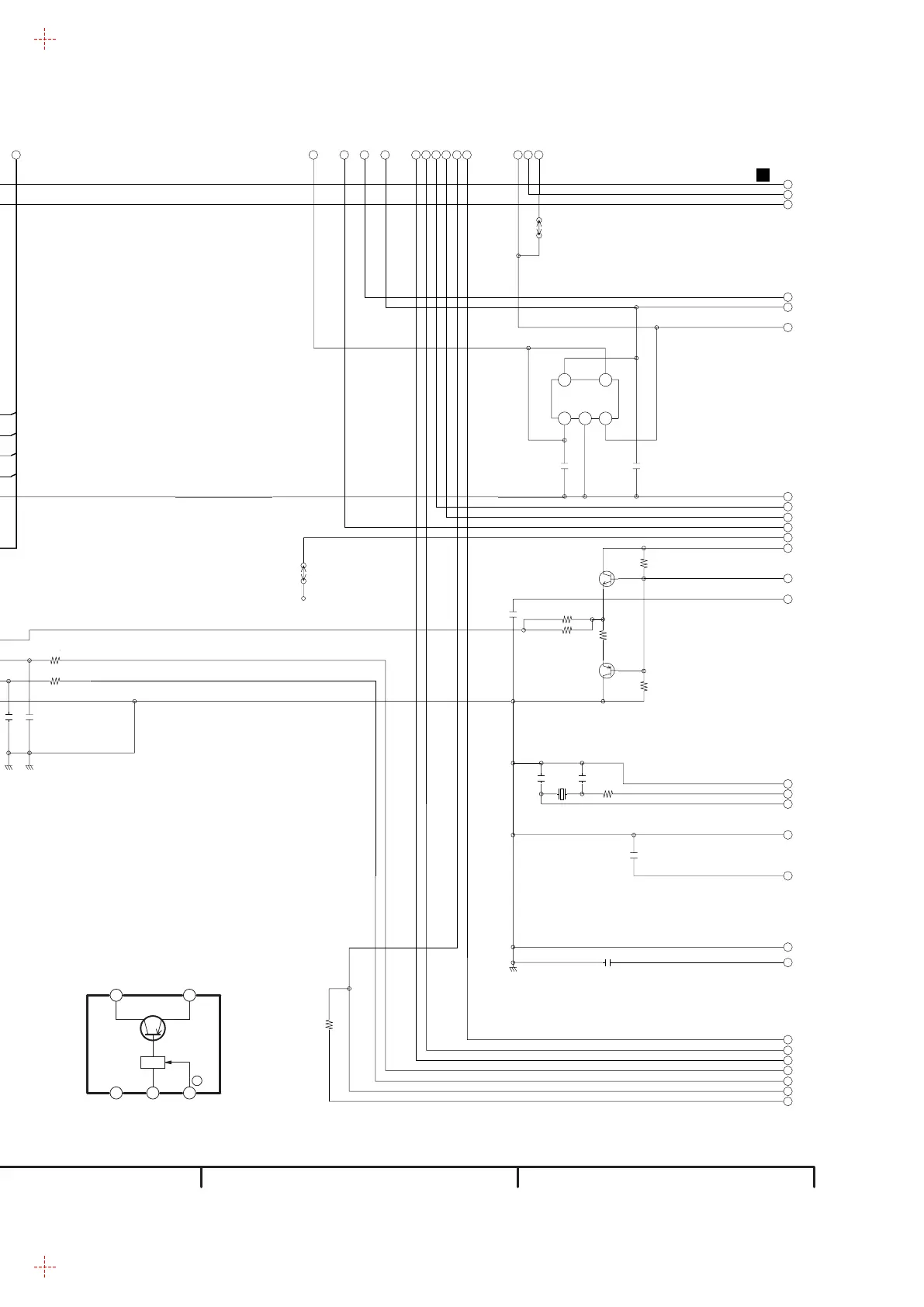
13.8. Digital I/F (3/4) Section (Power & Digital I/F P.C.B.(2/2)) Schematic Diagram (IF)
1
2
K37704
VWJ0795=5
C38011
100P
C38010
HDMI_P3_ON_H
HDMI_P5_ON_H
HOT_PLUG
HDMI_P5_ON_H
HDMI_P3_ON_H
R35008
0
HDMI_CONT
0
R35015
HOT_PLUG
HDMI_MONI
2431
321 4
K2HC104B0013
JK38001
R35010 100
R35012 100
R35014 100
R35013 100
R35011 100
1
2
R35003
47K
1
2
R35004
47K
1
2
R35002
47K
1
2
K37701
1
TL38001
R38031 220
R38030 220
L35001
G0A100HA0023
C35001
0.1
HDMI_CONT
1
2
R35001
47K
6
8
9
7
2
1
4
5
3
10
K1KY10AA0107
P35001
TO HDMI
1
2
C38005
0.1
C38007
0.1
1
2
R37708
1K
240R38002
240R38001
2
3
1
Q38001
2SD132800L
1
2
22
R38004
1
2
10V
F1H1A105A028
C31505
1
2
R38006
10K
R38005
0
C38004
22P
X38001
H0D800400020
1
2
R38007
10K
2
3
1
Q38002
2SB0710A0L
C38001
0.1
1
2
10V
F1H1A105A028
C31504
4
2
3
51
3
1
2
4
5
C0CBCDC00052
IC31501
22P
C38002
1
2
K31501
ERJ3GEY0R00V
NC
VIN
GND
D3R8V
GND
GND
X_SW6V
D3R8V
HDMI_CEC_CONT
HDMI_P3_ON_H
HOT_PULG
HDMI_P5_ON_H
HDMI_CEC_MONI
VO
CNTGND
ABC D E F G H I K L M N O P Q R S T
2
1
3
4
5
6
7
8
9
10
11
12
13
14
15
16
17
18
19
20
21
22
23
24
25
26
27
28
100P
54321
C
B
A
B
TO
DIGITAL I/F SECTION
(1/4)
NOTE:DO NOT USE THE PART NUMBER SHOWN ON THIS DRAWING FOR ORDERRING.
THE CORRECT PART NUMBER IS SHOWN IN THE PARTS LIST,AND MAY BE
SLIGHTLYDIFFERNT OR AMENDED SINCE THIS DRAWING WAS PREPARED.
LOCATION MAP
1/4 2/4
3/4 4/4
DMR-EH75VP
Digital I/F(3/4) Section
(Power & Digital I/F P.C.B.(2/2))
Schematic Diagram(IF)
P:Power Supply Section:(Page: )
A
IF:Digital I/F Section:(Page: )
B
H
VINVOUT
NR GND
:ON
423
15
IC
IC31501
ANA +5V SWITCHING REG.
IC-DETAIL BLOCK DIAGRAM
76

Table of Contents

Related product manuals