EasyManua.ls Logo

Panasonic DMR-EH75VP

Panasonic DMR-EH75VP
237 pages
To Next Page IconTo Next Page
To Next Page IconTo Next Page
To Previous Page IconTo Previous Page
To Previous Page IconTo Previous Page
Loading...
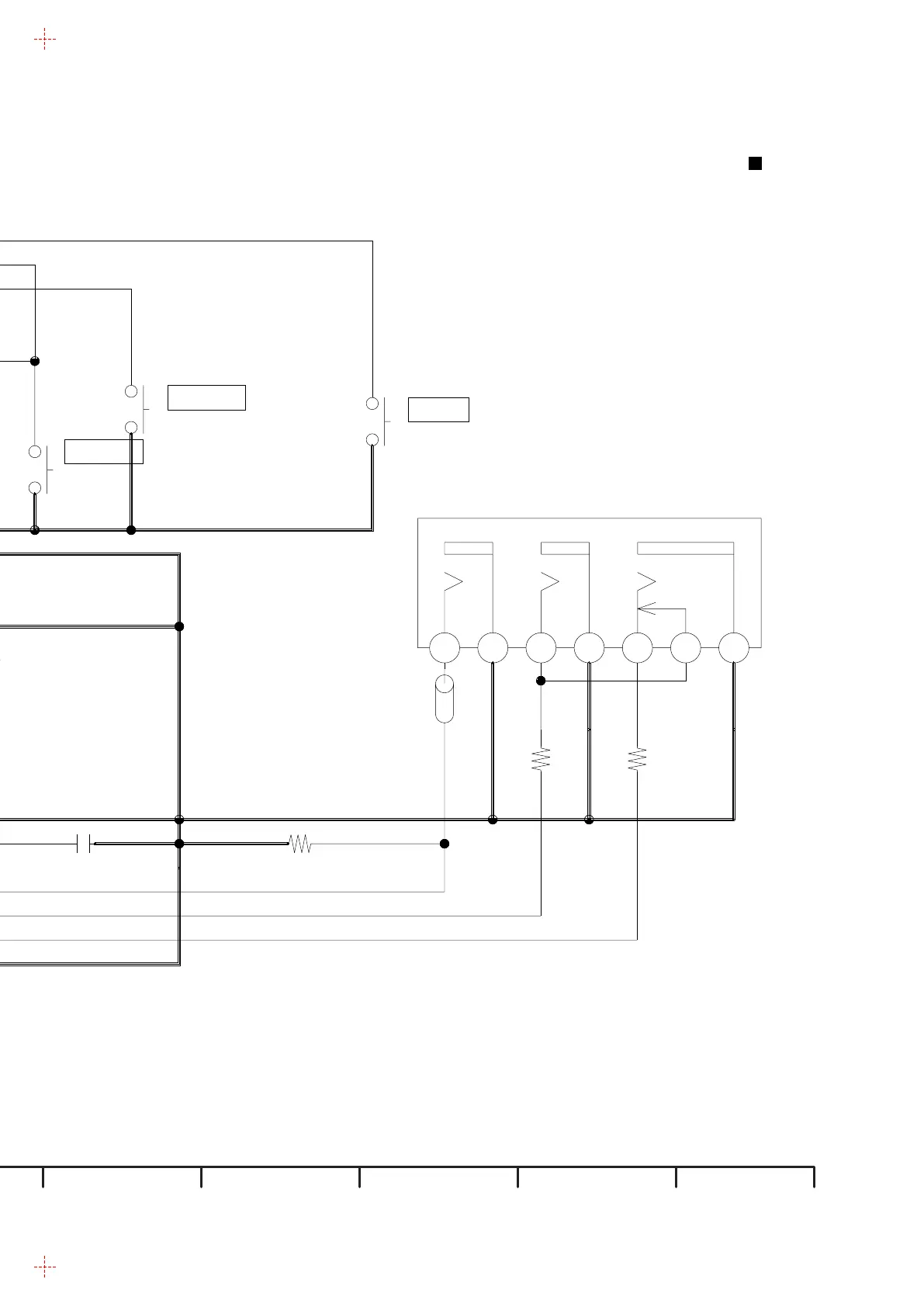
13.23. Front Jack Schematic Diagram
12
S7806
2467531
367 45 12
JK4600
K2HA307A0009
K2HA307A0011
1
2
LB3302
ERJ3GEY0R00V
R4306
0
R4305
0
1
2
R3803 75
12
S7813
C3801
0.01
12
S7801
1
2
R7801 3900
1
2
R7806 8200
R7804 2700
3900R7803
12
S7802
1
2
R7802 3900
12
S7810
6
8
9
7
2
1
4
5
3
10
K1KA10B00196
PP4801
TO MAIN P.C.B.
R3804
1K
ERJ3GEY0R00V
LB3301
12
S7803
R3802 75
R3801 75
LB3303
ERJ3GEY0R00V
6
4
2
5
3
1
K1CB104A0017
JK3802
2700
R7805
REW
FF POWER
KEY 2
L2 IN[L]
GND
KEY 1
VIDEO IN2
CH DWN
EJECT
OR
GND
L2 SW
CPN Y IN2
L2 IN[R]
CPN C IN2
CH UP
S1 IN
EVQ11G07K
EVQ11G07K
EVQ11G07K
EVQ11G07K
EVQ11G07K
EVQ11G07K
DMR-EH75VP
Front (L)
Schematic Diagram
10987654321
F
E
D
C
B
A
A
NOTE:DO NOT USE THE PART NUMBER SHOWN ON THIS DRAWING FOR ORDERRING.
THE CORRECT PART NUMBER IS SHOWN IN THE PARTS LIST,AND MAY BE
SLIGHTLYDIFFERNT OR AMENDED SINCE THIS DRAWING WAS PREPARED.
94

Table of Contents

Related product manuals