EasyManua.ls Logo

Panasonic PT-DX820

Panasonic PT-DX820
196 pages
To Next Page IconTo Next Page
To Next Page IconTo Next Page
To Previous Page IconTo Previous Page
To Previous Page IconTo Previous Page
Loading...
Chapter 2Getting Started — Connecting
52 - ENGLISH
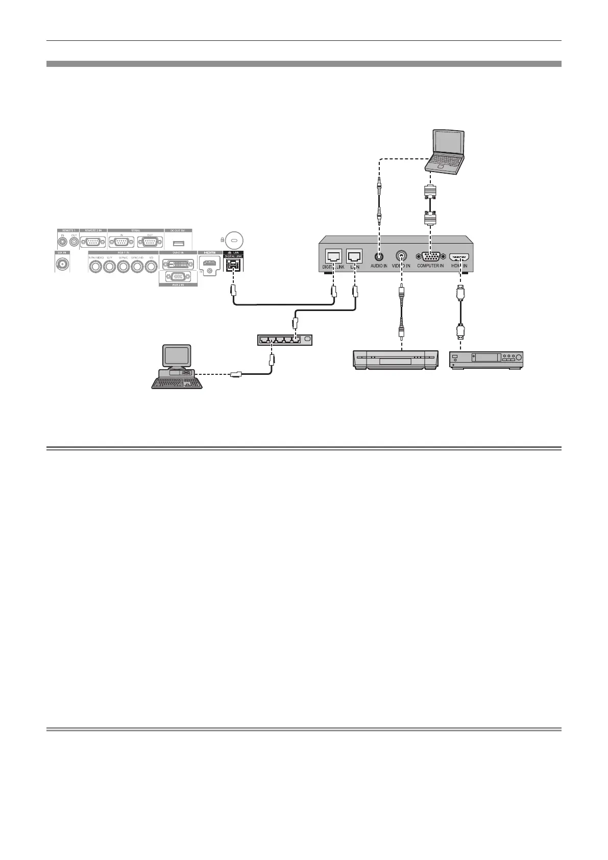
Connecting example using DIGITAL LINK
Twisted-pair-cable transmitters based on the communication standard HDBaseT
TM
such as the optional DIGITAL
LINK output supported device (Model No.: ET-YFB100G, ET-YFB200G) use twisted pair cables to transmit input
images, Ethernet, and serial control signals, and the projector can input those digital signals to the <DIGITAL
LINK/LAN> terminal.
Blu-ray disc player
HDMI cable
(commercially available)
Control computer
*1
Projector connecting terminals
Example of twisted-pair-cable transmitter
Computer
Computer cable
(commercially available)
VCR
Hub
(with built-in TBC)
*1 The control target will be the projector or the twisted-pair-cable transmitter. The control itself may not be possible depending on the twisted-pair-
cable transmitter. Check the operating instructions of the device to be connected.
Attention
f Always use one of the following when connecting a VCR.
g A VCR with built-in time base corrector (TBC)
g A time base corrector (TBC) between the projector and the VCR
f If nonstandard burst signals are connected, the image may be disrupted. In such a case, connect the time base corrector (TBC) between
the projector and the external devices.
f Ask a qualied technician or your dealer to install the cable wiring for a twisted-pair-cable transmitter and the projector. Image may be
disrupted if cable transmission characteristics cannot be obtained due to inadequate installation.
f For the LAN cable between the twisted-pair-cable transmitter and the projector, use a cable that meets the following criteria:
g Compatible with CAT5e or higher
g Shielded type (including connectors)
g Straight-through
g Single wire
f When laying cables between the twisted-pair-cable transmitter and the projector, check that cable characteristics are compatible with CAT5e
or higher using tools such as a cable tester or cable analyzer.
When a relay connector is used, include it in the measurement.
f Do not use a hub between the twisted-pair-cable transmitter and the projector.
f When connecting to the projector using a twisted-pair-cable transmitter (receiver) of other manufacturer, do not place another twisted-pair-
cable transmitter between the twisted-pair-cable transmitter of other manufacturer and the projector. This may cause image to be disrupted.
f Do not pull cables forcefully. In addition, do not bend or fold cables unnecessarily.
f To reduce the effects of noise as much as possible, stretch out the cables between the twisted-pair-cable transmitter and the projector
without any loops.
f Lay the cables between a twisted-pair-cable transmitter and the projector away from other cables, particularly power cables.
f When laying multiple cables, run them side by side along the shortest distance possible without bundling them together.
f After laying the cables, conrm that the value of [SIGNAL QUALITY] in the [NETWORK] menu [DIGITAL LINK STATUS] is displayed in
green to indicate normal quality. (x page 139)
Note
f For an HDMI cable, use an HDMI High Speed cable that conforms to HDMI standards. If a cable that does not conform to HDMI standards
is used, images may be interrupted or may not be displayed.
f The projector does not support VIERA Link (HDMI).
f The maximum transmission distance between the twisted-pair-cable transmitter and the projector is 100 m (328'1"). It is possible to transmit
up to 150 m (492'2") if the twisted-pair-cable transmitter supports the long-reach communication method. If this distance is exceeded, image
may be disrupted or a malfunction may occur in LAN communication. Please note that we do not support the use of the projector outside the
maximum transmission distance. When connecting with the long reach, there may be a limitation to the video signal that can be transmitted
or the distance depending on the specication of the twisted-pair-cable transmitter.

Table of Contents

Related product manuals