EasyManua.ls Logo

Panasonic RX-ES22E - Page 49

Panasonic RX-ES22E
116 pages
Print Icon
To Next Page IconTo Next Page
To Next Page IconTo Next Page
To Previous Page IconTo Previous Page
To Previous Page IconTo Previous Page
Loading...
19
18
17
16
15
14
13
12
11
10
2
4
6
8
9
7
5
3
1
2
1
2
1
1
2
3
4
5678
9
10
2
4
6
7
5
3
1
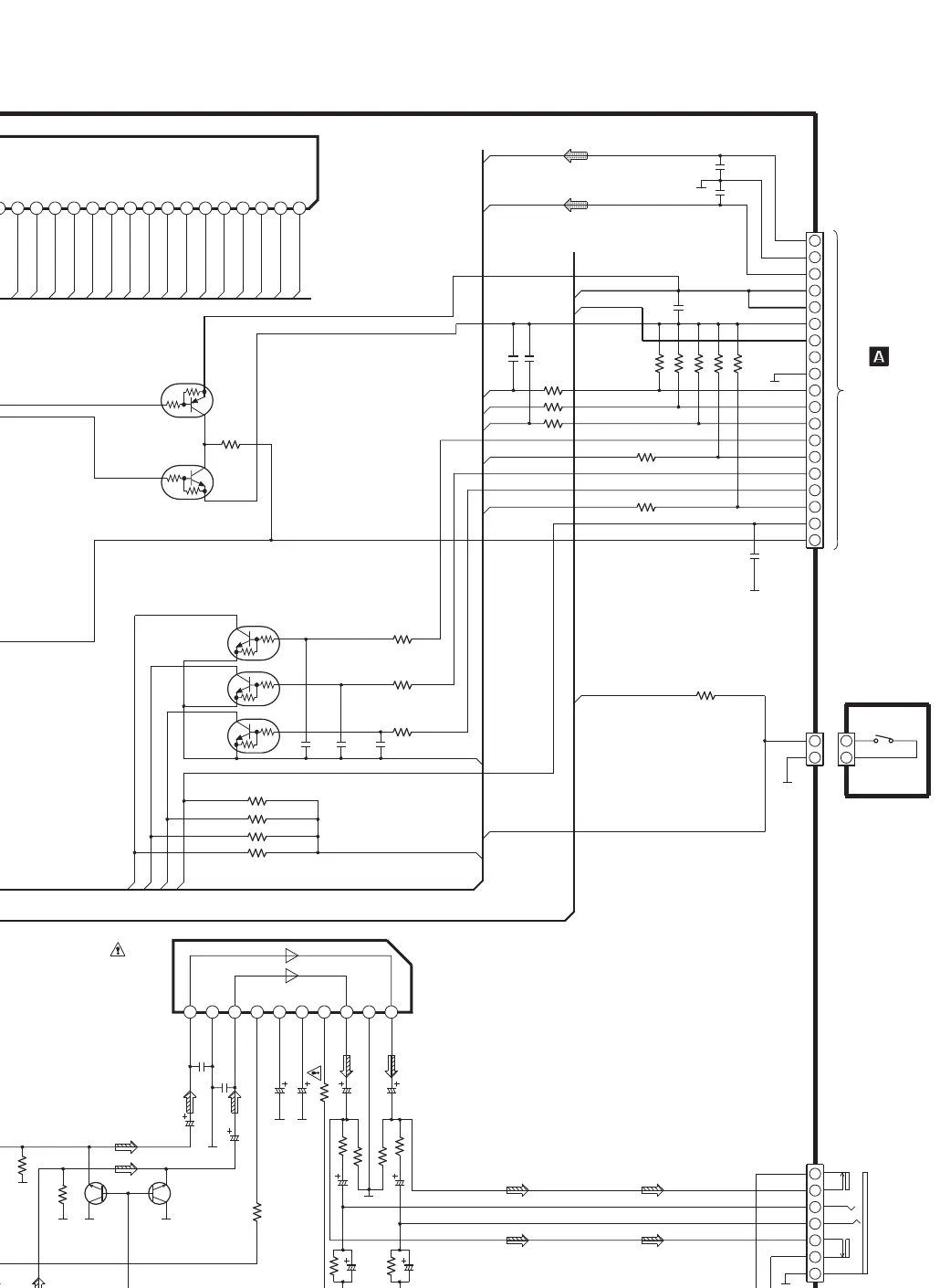
TO
CD SERVO
CIRCUIT
(CN702) ON
SCHEMATIC
DIAGRAM-2
R875
1K
C851
1000P
C852
1000P
C853
1000P
C850
220P
C849
220P
R890 10K
R889 10K
R888 10K
R887 10K
R886 10K
R893 4.7K
R892 4.7K
R891 4.7K
R885 4.7K
R884 4.7K
C868
0.01
R883
4.7K
R876
10K
R877
10K
R878
10K
C856
100P
C855
100P
C854
100P
R879 10K
R880 4.7K
R881 4.7K
R882 4.7K
C212
2200P
C112
2200P
C211
50V1
C111 50V1
C303 16V22
C302 16V100
FP301
C113
10V2200
C213
10V2200
R117 180
R116 220
R216 220
R217 180
C114 16V47
C214 16V47
R118 10K
R218 10K
C115
50V3.3
C215
50V3.3
R302
2.7K
R115
2.2K
R215
2.2K
Q808
Q809
Q805
Q806
Q807
IC301
C1BA00000275
POWER IC
R IN
G
L IN
STDBY
FLT
FLT
VCC
L OUT
G
R OUT
Q203 Q103
Z801
A2ZZ00000034
LCD
JK301
CP802
CD OP/CL SW
CD L
AGND
CD R
CD3.3V
LDSW/CLDCK
DGND
CD7.5V
TX
PWRGND
MCLK
MDATA
MLD
BLKCK
SQCK
SUBQ
STATUS
RST
REST SW
LOADING
MCLK
MDATA
MLD
SQCK
CD_RESET
CDL
CDR
REM_STBY
OPEN_SW
VREF-
5V
REST_SW
STAT
SUBQ
BLKCK
SEG13
SEG14
SEG15
SEG16
SEG17
SEG18
SEG19
SEG21
SEG22
SEG23
SEG24
SEG25
SEG26
SEG20
SEG27
SEG28
3.3V
CD7.5V
CS801
Q805, 806, 807
RVTDT143XST
INTERFACING
Q808
B1GCCFGH0002
CD OPEN SWITCH
Q809
RVTDT143XST
CD CLOSE SWITCH
HEADPHONE
Q103, 203
2SD1450RSTA
SWITCH
S780
17
18
19
20
21
22
23
24
25
26
27
28 29
30
31
32
33

Table of Contents

Related product manuals