EasyManua.ls Logo

Panasonic RX-ES22E - Page 54

Panasonic RX-ES22E
116 pages
Print Icon
To Next Page IconTo Next Page
To Next Page IconTo Next Page
To Previous Page IconTo Previous Page
To Previous Page IconTo Previous Page
Loading...
AA BB CC DD EE FF GG HH II JJ
(1B)
D9V
5V
TUR
TUL
GND
T_MUTE
PLLDO
PLLDA
PLLCK
PLLCE
1234
19 20 21 22
5
18
6
17
7
16
8
15
9
14
10
13
11
12
R20
22K
R25 22K
R23 22K
R28
22K
C43
100P
C45
1000P
R24 10K
R26 10K
R29 10K
C98
330P
C39
12P
C42
18P
X3
RSXD7M20C01
C44
50V2.2
R31
2.2K
C40
2200P
C37
0.01
R30
4.7K
C34
1000P
C32
1000P
L10
RLQZPR22KT-Y
L7
G0C101KA0029
C36
16V100
C33
1000P
C50
1000P
C54
1000P
C53
1000P
C31
0.01
C30
330P
Q3, Q4
2SJ498CTA
C35
16V100
R22
1K
R27
3.3K
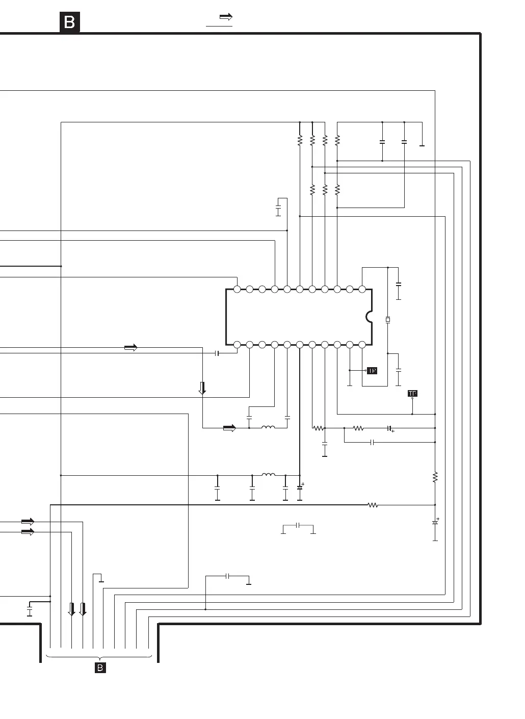
IC2
C1CA00000198
PLL IC
IF IN
IO1
IO2
NC
AM IN
FM IN
VDD
PD
A IN
A OUT
VSS
X OUT
B04
B03
B02
B01
DO
CK
DI
CE
NC
X IN
MAIN (TUNER) CIRCUIT
SCHEMATIC DIAGRAM - 5
C93
0.001
TO
MAIN CIRCUIT
(1A) ON
SCHEMATIC
DIAGRAM-3
: +B SIGNAL LINE
: FM/AM SIGNAL LINE
4
3

Table of Contents

Related product manuals