EasyManua.ls Logo

Panasonic RX-ES22E - Page 56

Panasonic RX-ES22E
116 pages
Print Icon
To Next Page IconTo Next Page
To Next Page IconTo Next Page
To Previous Page IconTo Previous Page
To Previous Page IconTo Previous Page
Loading...
2
1
2
1
M
REC_R
C1451
16V100
R1452
1K
R1453
27K
R1451
330
R1412
10K
R1411
330
R1299
33K
R1207
68K
R1107
68K
R1101 68K
R1000
10K
C1001 16V47
R1002
4.7K
R1204
1K
R1104
1K
RECH
Q1102
Q1202
Q1101
Q1201
Q1000
Q1400
Q1401
Q1402
Q1451
Q1452
Q1454
Q1453
PLAYH
RECH1
D9V
BP_L
PLAYH
D9V
D9V
GND2
RECH
REM_STBY
VREF-
D5V
ADL_IN
PHOTO
REC_L
PB_R
PB_L
GND
D9V
GND
DMT_L
RECH
REM_STBY
BP
GND
GND
D5V
ADL_IN
PHOTO
PL_H
MOTOR_H
A
B
C
D
E
F
G
H
I
J
K
L
M
N
O
P
Q
R
TO
MAIN CIRCUIT
(2A) ON
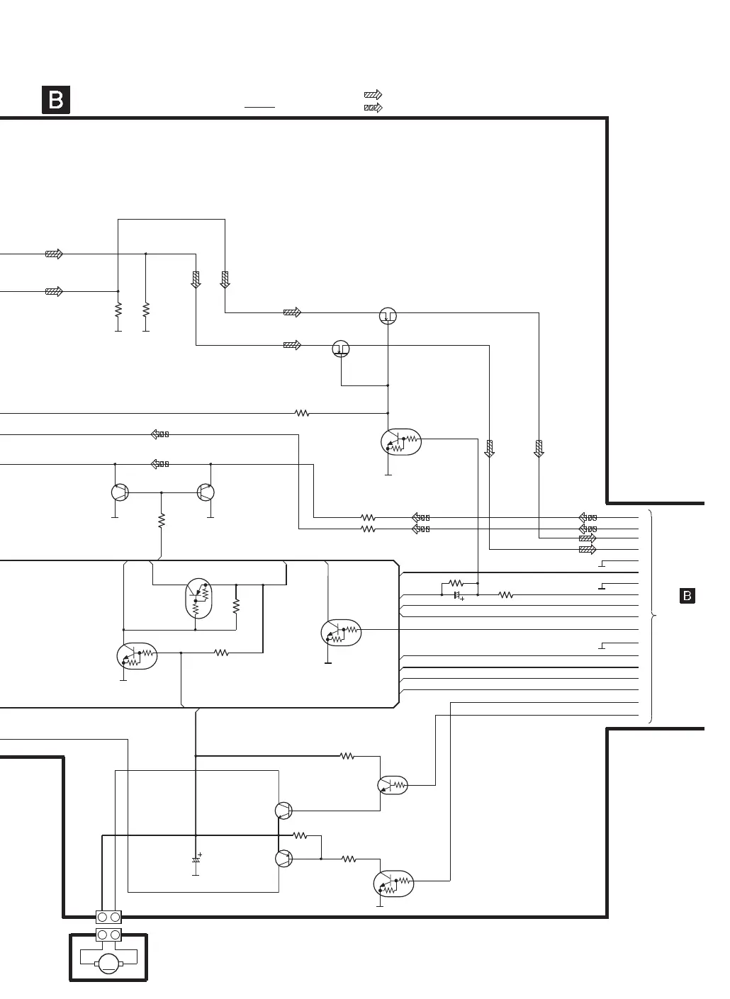
SCHAMTIC
DIAGRAM-3
MAIN (DECK) CIRCUIT
SCHEMATIC DIAGRAM-7
CP1450
W1450
(2B)
MOTOR_VCC
MOTOR_GND
: +B SIGNAL LINE : +B SIGNAL LINE
: PLAYBACK SIGNAL LINE
Q1101, 1201
B1DEDQ000004
SWITCH
Q1102, 1202
KTC3199GRTA
SWITCH
Q1000
RVTDTC143XST
SWITCH
Q1400
RVTDTC114EST
SWITCH
Q1401
B1GCCFGH0002
SWITCH
Q1402
RVTDTC143XST
SWITCH
Q1454
2SA854STPQ
MOTOR DRIVE
Q1453
RVTDTC114EST
MOTOR DRIVE
Q1452
2SD2470TP
SWITCH
Q1451
RVTDTC143TST
SWITCH

Table of Contents

Related product manuals