EasyManua.ls Logo

Panasonic SA-PM30MD - Page 45

Panasonic SA-PM30MD
102 pages
Print Icon
To Next Page IconTo Next Page
To Next Page IconTo Next Page
To Previous Page IconTo Previous Page
To Previous Page IconTo Previous Page
Loading...
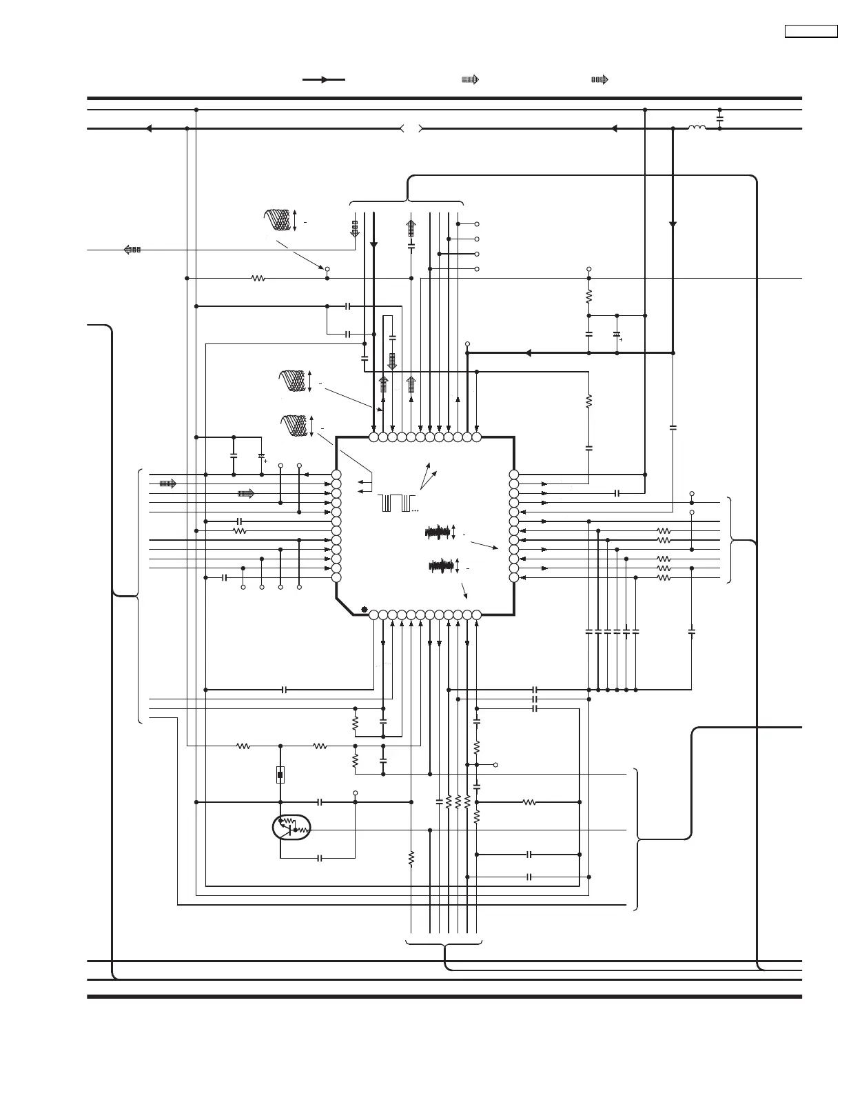
SCHEMATIC DIAGRAM-2
IC1
AN8772FHQ
RF AMP
47K
10K
Q2
DTC114YETL
REC DRIVE
C110
0.1
L1
10
H
1 2 3 4 5 6 7 8 9 10 11 12
48
47
46
45
44
43
42
41
40
39
38
37
13
14
15
16
17
18
19
20
21
22
23
24
36 35 34 33 32 31 30 29 28 27 26 25
VREF
RF1
RF2
F1
F2
CLPF1
CLPF2
A
B
C
D
CENVC
CENVD
LDO
APC PD
LD IN
APC REF
TEMP IN
TEMP
ADIP
TOFS
TBAL
TE
CRS IN
GND
OFT O
CBD O
BDO/TRCRS
CEA
AS/MON3T
FBAL
AS GAIN
FE
AB GAIN
LNP
TGAIN
SVREF
ARFO
EQ IN
CRF AGC
OUT RF
NRFSTBY
RFCK
RF DATA
NRFLD
NRFDET/OFTR
Vcc
OFT IN
A BCDEFG
A
B
P
O
E
C20
C19
0.1
H
I
J
K
L
M
N
O
R24 47K
R26 47K
R32 47K
R45 33K
R28 47K
TP57
C18
5600P
C32 1000P
C57 1000P
C53 3300P
C31 1000P
C35 1000P
C21 8200P
C55
1000P
C17
3300P
C56 1000P
C37
180P
C16
180P
C64 0.015
C29
3300P
R44
22K
C59
0.082
C30
0.012
C28
4V22
C23
0.1
R17
22K
C14
1000P
C13
0.039
C122
C12 0.47
R43
2.2K
TP52
R
S
TUVWQP
C
C129
100P
R25
100K
R16
100K
TH1
10K
C86
0.015
R15
22K
C24
1000P
C26
4700P
C67
3900P
R84
15K
R82
47K
C61
0.33
R34
2.7K
C25
0.039
TP55
R23 2.7K
R20 47K
R19 1K
C65 0.1
R10
470K
C11
0.022
R14
10K
L
K
I
H
F
G
N
M
J
R18 10K
C66
0.082
2.6V
TP148
TP54
TP41 TP39 TP40 TP42
TP38 TP43
TP122
TP36
TP123
TP149
TP150
TP56
2.6V
0V
1.7V
0.8V
2.5V
1.5V
1.3V
(0V)
(1V)
(1.6V)
1.3V
1.3V
1.3V
1.3V
1.3V
1.3V
(0V)
1.3V
1.3V
1.3V
1.3V
1.3V
1.3V
0.3V
1.3V
1.3V
1.3V
1.3V
1.3V
1.3V
2.5V
2V
0V
0V
1.3V
1.3V
1.3V
1.3V
1.3V
1.3V
1.3V
(1.9V)
(0V)
1.9V
(1.3V)
(0V)
(0.5V)
2.6V
1.3V
1.8V
1.4V
3.3V
1.1V
2.6V
1.3V
3.3V
3.3V
3.3V
1.3V
PLAY
0.45V
P
P
0.5
s. 50mV/DIV.
PLAY
2ms. 50mV/DIV.
0.1V
P
P
PLAY
2ms. 50mV/DIV.
50mV
P
P
PLAY
0V
3.3V
2ms. 1V/DIV.
PLAY
0.2V
P
P
0.5
s. 50mV/DIV.
PLAY
0.9V
P
P
0.5
s. 0.1V/DIV.
3.3V
0V
0V
:+B Signal Line :MD Recording Signal Line:MD Signal Line
0V
1.3V
0V
0.5V
1.7V
0V
0V
1V
10
16V10
45
SA-PM30MD

Related product manuals