EasyManua.ls Logo

Panasonic SA-PM35MD - Page 154

Panasonic SA-PM35MD
158 pages
Print Icon
To Next Page IconTo Next Page
To Next Page IconTo Next Page
To Previous Page IconTo Previous Page
To Previous Page IconTo Previous Page
Loading...
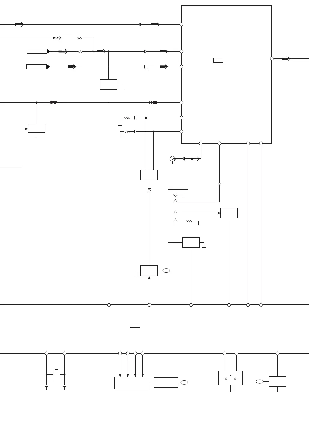
22
A DATA
23
A CLK
XOUT
XIN
13 15
X801
(8MHz)
MD LINK IN
3(4)
IN 1B(2B)
9(10)
IN 1E(2E)
7(8)
IN 1D(2D)
VSELA OUT1(2)
32(31)
20(17)
VOL OUT1(2)
JK901
P-MD
Q911,Q913
Q912,Q914
5(6)
IN 1C(2C)
36 35
MD LINK OUT
15
CLOCK
14
DATA/LATCH
Z901
LCD
71 72 73 74
LCD RST
LCD CS
LCD CLK
LCD DATA
/RESET
12
Q803
90
AD1
KEY
SWITCH
91
AD2
37
CRO2PB
Q411(Q412)
19
BASS 2A
22
BASS 1A
Q407
D401
81
SV
Q1104
(Q1204)
Q909
Q408
1(2)
IN 1A(2A)
JK401
AUX
SWITCH
SWITCH
INTERFACE
INTERFACE
RESET
SWITCH
MUTING
REGULATOR
+B
+B
+B
IC401
BD3861FS-E2
SOUND
CONTROL
MD SIGNAL
CD SIGNAL
SYSTEM CONTROL
M30622MC4A3F
IC801