EasyManua.ls Logo

Panasonic SA-PMX84EG - Main (Mport;Adc) Circuit

Panasonic SA-PMX84EG
79 pages
Print Icon
To Next Page IconTo Next Page
To Next Page IconTo Next Page
To Previous Page IconTo Previous Page
To Previous Page IconTo Previous Page
Loading...
52
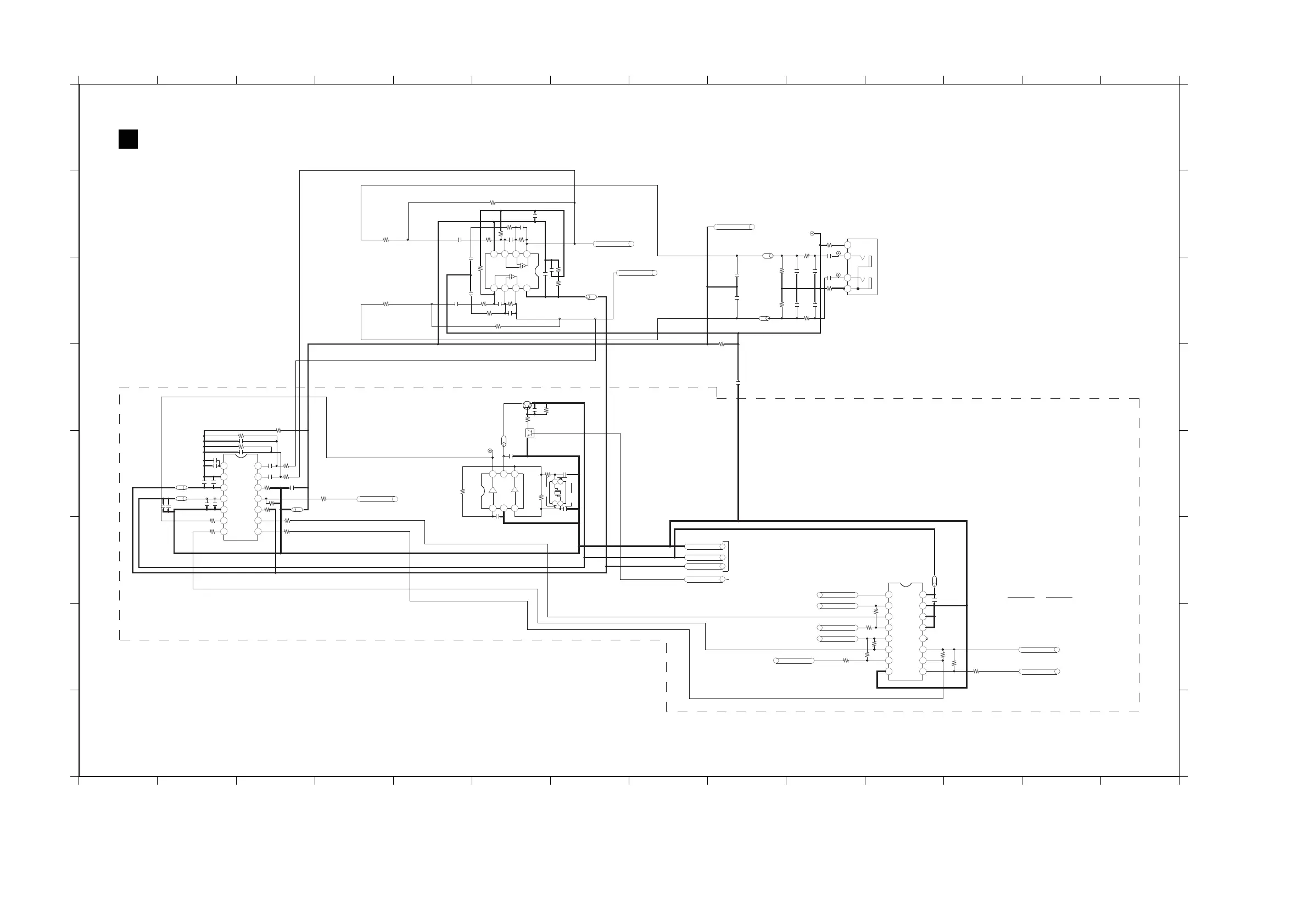
12.3. MAIN (MPORT/ADC) CIRCUIT
A
1
2 3 4 5 6 7 8 9 10 11 12 13 14
1 2 3 4 5 6 7 8 9 10 11 12 13 14
C
D
B
E
G
H
F
A
C
D
B
E
G
H
F
A
SA-PMX82EB/EG/GN, SA-PMX82MEB, SA-PMX84EG MAIN (MPORT/ADC) CIRCUIT
MAIN (MPORT/ADC) CIRCUIT
SCHEMATIC DIAGRAM - 2
R2061
*
*
LB2006
*
C2037
50V
CLK_TUN_BCK
7 56 124 3
10 12 14 15 161311
8
9
IC2003
*
I2S_BCK2
R2052
*
R2057
D0GA221JA023
*
LB2005
R2034
*
R2053
*
C2035
*
50V
R2033
*
C2034
*
50V
R2011
D0GB103JA065
C2010
F1G1H101A834
50V
D0GA103JA023
R2009
$[D0GBR00J0004]
R2013
R2020
D0GBR00J0004
R2015
D0GA103JA023
C2012
F1G1A1050004
10V
F1G1A1050004
C2013
10V
F1G1A1050004
C2014
10V
D0GBR00J0004
R2021
C2011
F1G1A1050004
10V
R2010 D0GB103JA065
R2014
D0GB103JA065
R2038
D0GBR00J0004
C2038
F1H1H104B047
50V
*
R2032
*
Q2000
R2031
*
*
C2036
50V
*
QR2000
R2012 $[D0GBR00J0004]
AUX_GND
LB2003
J0JYB0000013
AUX_RCH
R2004
D0GB102JA065
R2005
D0GB102JA065
C2016
F1J1A106A043
10V
AUX_GND
AUX_RCH
C2019
F1G1H100A834
50V
D0GBR00J0004
LB2007
R2007
D0GA103JA023
F1G1H101A834
C2004
C2005
F1G1H101A834
J0JYB0000013
LB2000
D0GB103JA065
R2008
C2018
F1G1H100A834
50V
F1J1A106A043
C2017
10V
C2015
F1J1A106A043
10V
C2020
F1G1H101A834
50V
R2006
D0GA103JA023
AUX_LCH
D0GBR00J0004
R2035
C2002
F1J1A106A043
10V
CK2001
$[F1H1H221B052]
C2008
D0GB103JA065
R2002
F1H1H102B047
C2009
R2003
D0GB103JA065
CK2002
1342
K2HA2YYA0009
JK2000
D0GB103JA065
R2000
CK2003
C2003
F1J1A106A043
10V
D0GBR00J0004
R2062
D0GB103JA065
R2001
$[F1H1H221B052]
C2006
F1H1H102B047
C2007
AUX_RCH
6 75
24 3
8
1
IC2000
C0ABBA000314
R2017
*
*
LB2001
MD1
R2059
*
R2029
*
*
R2019
*
C2030
10V
R2027
*
R2028
*
R2026
*
C2039
16V
C2041
50V
*
R2024
R2025
*
*
C2029
16V
CLK_OUT_2
C2021
*
50V
LB2004
*
CK2004
*
R2030
R2039
*
*
LB2008
C2025
*
C2033
*
25V
C2032
*
25V
R2040
*
C2028
*
16V
56 4 123
9 11 13 141210
7
8
*
IC2004
*
C2026
25V
C2027
*
10V
1
2
56
3
4
IC2001
*
C2031
*
50V
C2024
*
50V
MCLK
CLK_OUT_1
CLK_TUN_SDO
*
R2058
R2060
*
R2054
*
CLK_TUN_LRCK
I2S_LRCK2
D0GA221JA023
R2056
D0GA221JA023
R2051
I2S_SDO2
PW_D3R3V
DGND
ADC_PON
A5V
I2S_SEL_3
R2018
*
C2023
*
C2022
*
2
3
1
4
*
X2000
A : DAB/SILICON TUNER
TO SILICON TUNER
TO Selector 1 (@ DSP)
B : ADC AUX
SELECTOR 3
GND
AUX
[LCH]
L CH
From TUNER
CONTROL: LO-OFF
HI-ON
IN
OUT
IN
VSS
OUT
24.55MHz
VDD
AINR
VREF
AGND GARD
24.576MHz Crystal
circuit
LRCK
MCLK
AGND
VD
VA
DGND
SDTO
SCLK
From I/O Expander (p19)
Low = 512 fs (Tuner 48 kHz)
High = 256 fs (Aux 96 kHz)
Will always pull down, Aux/Tuner 48kHz
FMT
MD1
AINL
(Master)
(I2S/24bit)
MD0
+B
/ST
1A
L= 0
FROM SILICON TUNER
SELECT
[RCH]
VCC
LOGIC
FOR PMX150 ALL SERIES
R CH
TO I/O Expander (p1)
From I/O Expander (p17)
FROM MAIN SUPPLY
FOR PMX82/84 DAB MODEL
TO Selector 1 (@ DSP)
TO SILICON TUNER
TO Selector 1 (@ DSP)
4B
3A
2A
1Y
4Y
3B
2Y
GND
2B
3Y
H= 1
4A
1B
From TUNER

Table of Contents

Related product manuals