EasyManua.ls Logo

Panasonic SA-VK31 - Page 45

Panasonic SA-VK31
116 pages
Print Icon
To Next Page IconTo Next Page
To Next Page IconTo Next Page
To Previous Page IconTo Previous Page
To Previous Page IconTo Previous Page
Loading...
8 TIMES OVERSAMPLING
DIGITAL FILTER
DIGITAL DE-EMPHASIS
CD-TEXT
BUFFER
EFM DEMODULATION/
SYNC INTERPOLATION
SUBCODE DEMODULATION
CIRC ERROR CORRECTION/
DEINTERLEAVE
DSL/PLL VCO
SUBCODE
BUFFER
16K
SRAM
INTERPOLATION/
SOFT MUTING/
DIGITAL
ATTENUATION
DIGITAL AUDIO
INTERFACE
DIGITAL AUDIO
INTERFACE
MICRO COMPUTER
INTERFACE
A/D CONVERTER
SERVO CPU
SERVO
TIMING
GENERATOR
INPUT PORT
VCO
TIMING
GENERATOR
PITCH CONTROL
OUTPUT
PORT
1 BIT DAC
PWM LOGICS
PWM
(L)
PWM
(R)
D/A
CONVERTER
FOD
28
FOD
TRD
27
TRD
TVD
22
TVD
TBAL
31
TBAL
FBAL
30
FBAL
/TLOCK
12
/FLOCK
11
VREF
29
BCLK
1
BCLK
SRDATA
3
SRDATA
LRCK
2
LRCK
DMUTE
16
DSLF2
42
DSLF2
KICK
26
TRV
21
ECM
24
ECM
ECS
25
ECS
PC
23
PC
FLAG
65
IPFLAG
64
TX
6
B
OUTR
75
OUTL
73
LDON
40
LDON
SENSE
10
/RST
18
/RST
WVEL
43
OFT
36
OFT
/RFDET
38
/RFDET
BDO
39
BDO
VDET
35
TRCRS
37
RFENV
34
ENV
TE
33
TE
FE
32
FE
X1 IN
58
X2 OUT
59
CSEL
20
FCLK
63
SMCK
19
X7201
ARF
44
ARF
61
BYTCK
49
VCOF
54
VCOF2
79
MSEL
45
IREF
MDATA
8
MDATA
MCLK
7
MCLK
MLD
9
MLD
STAT
17
STAT
76
RSEL
78
DIDATA
46
DRF
48
PLLF
53
PCK
41
PLLF2
DSLF2
47
DSLF
62
/CLDCK
56
SBCK
55
SUBC
68
DEMPH
BLKCK
13
BLKCK
66
CLVS
67
CRC
B
DILRCK
79
DISCK
80
IOSEL
70
SQCK
14
SQCK
SUBQ
15
SUBQ
80
SSEL
52
EFM
A
TO MAIN BLOCK
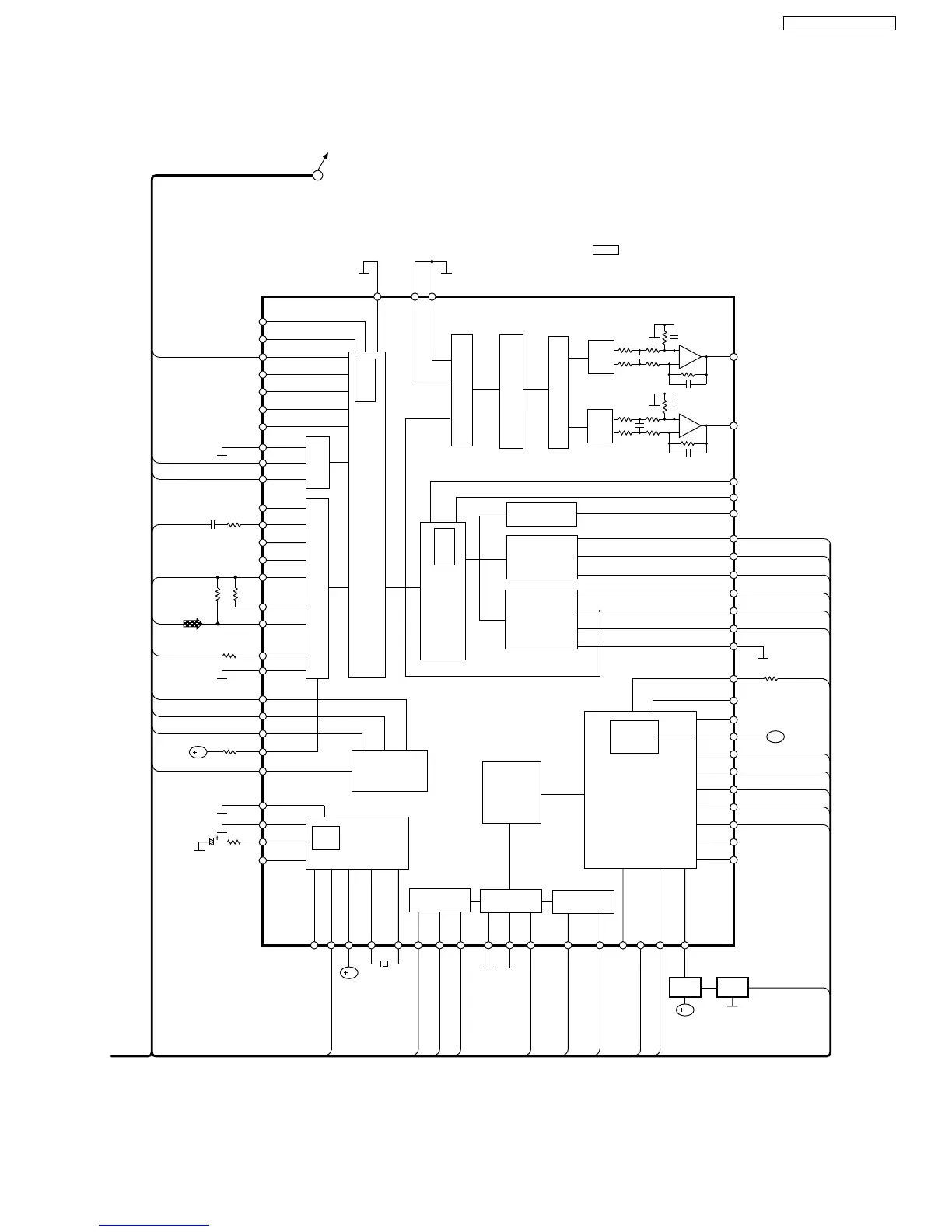
IC7002
MN662790RSC
SERVO PROCESSOR/
DIGITAL SIGNAL PROCESSOR/
DIGITAL FILTER/ D/A CONVERTER
EQSW
B
GCTL
PLLF
Q7603
SWITCH
B
Q7602
SWITCH
PLLF
45
SA-VK31GC / SA-VK31GS

Table of Contents

Related product manuals