EasyManua.ls Logo

Panasonic SA-VK31 - (A) CD Servo Circuit

Panasonic SA-VK31
116 pages
Print Icon
To Next Page IconTo Next Page
To Next Page IconTo Next Page
To Previous Page IconTo Previous Page
To Previous Page IconTo Previous Page
Loading...
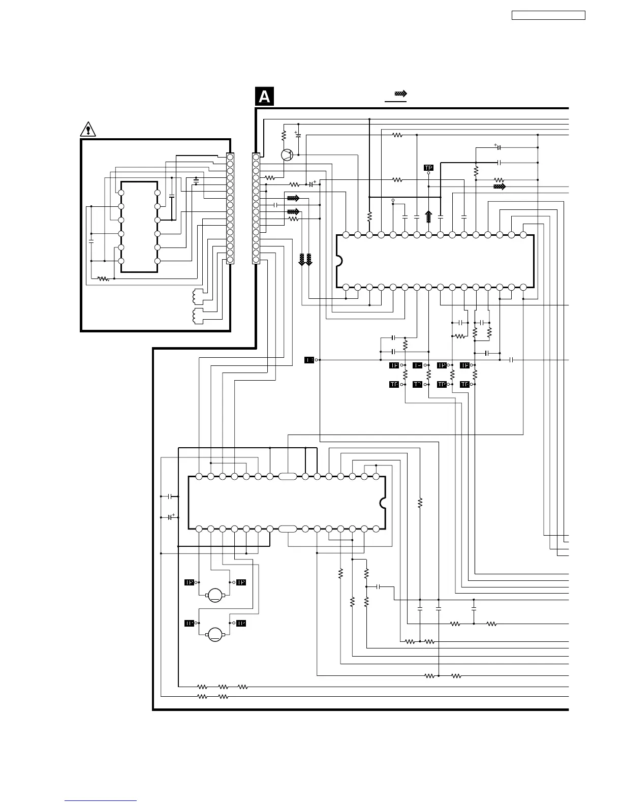
18.1. (A) CD Servo Circuit
R7650
5.6
R7601
4.7
C7601
6.3V33
Q7601
C7614
6.3V100
C7613
0.1
C1
0.47
C2 0.22
C3
0.22
VR1
TRACKING
COIL
FOCUS
COIL
C7102 0.33
C7105 0.1
C7107 0.39
C7106
0.33
C7103
6.3V100
C7104
0.1
R7151
4.7K
R7152
15K
C7110
560P
C7147
470P
R7102
10K
R7105
27K
R7144
39K
C7149
2200P
C7142
0.047
R7104
1K
R7106
1K
R7107
150K
R7108
150K
C7335
0.1
C7334
10V220
R7335
100
R7325
390
C7315
0.039
R7324 33K
R7315 1K
R7327
3.9K
R7349
4.7K
C7352
8200P
C7338
3300P
R7336
10
C7339
0.01
R7329
3.9K
R7328
3.9K
R7323
6.8K
R7331
6.8K
C7112
2700P
C7111
2700P
32
31
33
34
42
41
40
39
30
VCC
F
E
LD
LD GND
GND
B
GND
(GUARD)
A
VREF
LPD
GND
(GUARD)
T-
T+
F-
F+
28
E
Vref
A
NC
LPD
GND
GND
F
Vcc
B
LD
LDG
PDA
C
PDB
D
PDF
PDE
TBAL
FBAL
GCTL
FEOUT
FEN
TEOUT
TEN
VREF
EQBST
GND
LPD
LD
VCC
EQSW
RF
RFN
CAGC
ARF
CEA
ENV (3TOUT)
DCDET
CFTCONT
BDO
OFTR
/RFDET
LDON
D2+
D2-
D1+
D1-
PGND1
PVCC1
GND
NC
IN1
NC
IN2
NC
/RST
PC2
D3-
D3+
D4-
D4+
NC
PGND2
PVCC2
GND
NC
VCC
VREF
IN3
RSTIN
NC
IN4
IC7003
CD SERVO CIRCUIT
OPTICAL PICKUP CIRCUIT
CN7001
3738
3536
SCHEMATIC DIAGRAM - 1
: +B SIGNAL LINE
: CD-DA SIGNAL LINE
IC7001
AN22004A-NF
SERVO AMP
IC7003
AN8739SBTE2
FOCUS COIL/
TRACKING COIL/
TRAVERSE MOTOR/
SPINDLE MOTOR DRIVE
Q7601
B1ADCF000001
LASER POWER DRIVE
PGND1
W7036
0
W7046
0
W7035
0
W7023
0
W7040
0
W7015
0
W7033
0
W7031
0
W7030
0
W7034
0
W7032
0
M
M
24232221
765
20 2625
4389
19
10
18
11
17
12
1615
2113
14
12
3
4
27282930
5
26
6
25
7
24
8
23
9
22
10
21
11
20
12
19
13 14
3132 18
15
17
16
15
14
13
12
11
10
2
4
6
8
9
7
5
3
1
16
15
14
13
12
11
10
2
4
6
8
9
7
5
3
1
16
53
SA-VK31GC / SA-VK31GS

Table of Contents