EasyManua.ls Logo

Panasonic TH-50PF11UK

Panasonic TH-50PF11UK
163 pages
To Next Page IconTo Next Page
To Next Page IconTo Next Page
To Previous Page IconTo Previous Page
To Previous Page IconTo Previous Page
Loading...
18
TH-50PF11UK
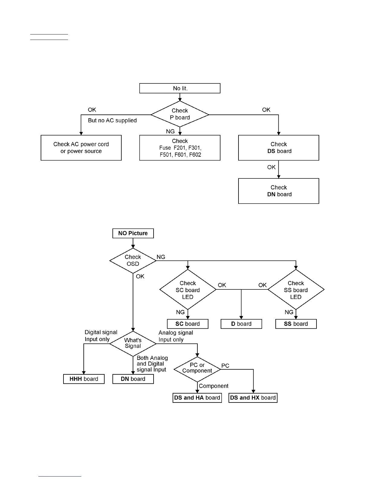
7.2. No Power
First check point
There are following 3 states of No Power indication by power LED.
1. No lit.
2. Green is lit then turns red blinking a few seconds later.
3. Only red is lit.
7.3. No Picture

Table of Contents

Related product manuals