EasyManua.ls Logo

PEGASUS TECHNOLOGY GRTD-TH3 - Block Diagram

PEGASUS TECHNOLOGY GRTD-TH3
36 pages
Print Icon
To Next Page IconTo Next Page
To Next Page IconTo Next Page
To Previous Page IconTo Previous Page
To Previous Page IconTo Previous Page
Loading...
www.pegasustech.com.br 10
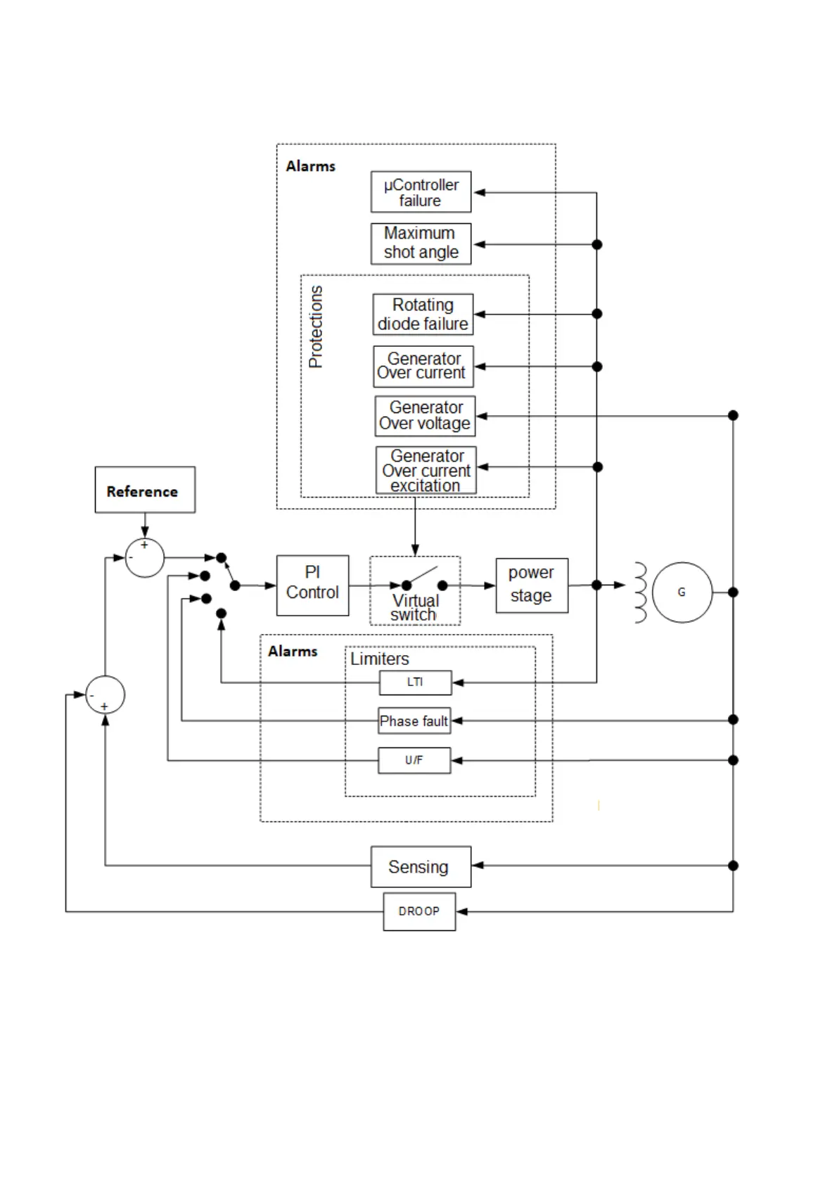
BLOCK DIAGRAM
Figure 1 Block diagram

Table of Contents