EasyManua.ls Logo

Philips DVD755VR - Block Diagrams; Power(Smps) BLOCK DIAGRAM

Philips DVD755VR
154 pages
Print Icon
To Next Page IconTo Next Page
To Next Page IconTo Next Page
To Previous Page IconTo Previous Page
To Previous Page IconTo Previous Page
Loading...
3-20 3-21
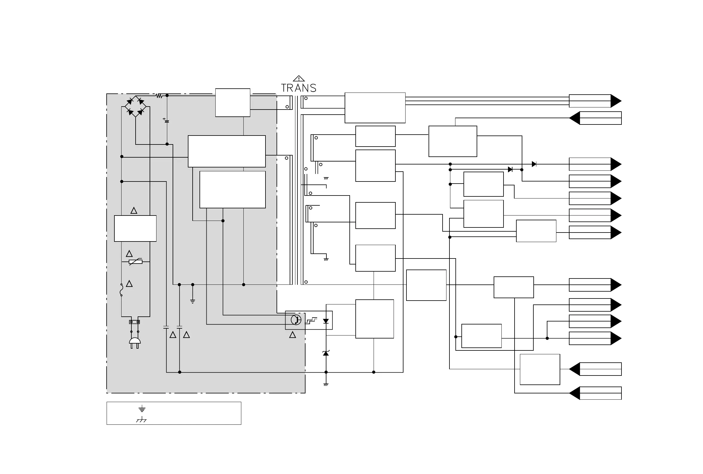
BLOCK DIAGRAMS
1. POWER(SMPS) BLOCK DIAGRAM
4
3
12
TO DRUM MOT
12VA
TO FLD TIMER
-27VA, FD(-), D(+)
TO CAP MOT
27VA
TO DVD/Hi-Fi
REG 12V
TO DVD
8V
TO DVD
3.3V
TO TUNER
33V
TO SYS/Hi-Fi/Tu
5.0V
TO DVD
5V
FROM µ-COM
PWR CTL 'H'
TO SYS/Hi-Fi/Tu
5.3VA
DRIVE & S/W BLOCK
OVER CURRENT LIMIT
BLOCK
(IC101,BD01,R124, R125,
R126, C112, D103, C135)
SW I/C VIN SUPPLY
BLOCK
(R106, R107, C104, C109,
D102, R105)
FROM µ-COM
TIMER 'H'
FROM µ-COM
HSR 'H'
LINE FILTER
BLOCK
(C101, L102, C102)
BD101
C103
V101
1
2
222
21
20
19
18
17
15
14
8
10 12
3
4
3
IC102
D117
RL104
D115 RL104
IC103
PW101
BR
(BK)
HOT CIRCUIT
BL
(WH)
F101
C111
HOT GND
R101
SNUBBER
BLOCK
(D101, R104,
C105, C106)
RECTIFIER &
SMOOTHING
(D110, C123,
L122, C126)
-27VA, FD(-), FD(+)
SUPPLY BLOCK
(D108, D107, ZD101, C121,
C130, R111, R118, R167, R168)
FD(-)
-27VA
FD(+)
FD(+)
FD(-)
-27VA
RECTIFIER &
SMOOTHING
(D106, C117, R130)
HSR SWITCHING
BLOCK
(Q155, R131, ZD104,
C156, Q153, Q154,
R151, R152, R110)
RECTIFIER &
SMOOTHING
(D111, C127,
L123, C128)
RECTIFIER &
SMOOTHING
(D118, L125,
C129, C131)
FEED-BACK
BLOCK
(R112, R113, C133,
R114, R115, R116,
R117)
8VA REG
BLOCK
(D114, IC151,
C154, R170)
12VA REG
BLOCK
(Q156,ZD103,C151,
C152,R153)
3.3V REG
BLOCK
(IC152, C153, R156)
RECTIFIER &
SMOOTHING
(D113, R119, C132)
33V S/W
BLOCK
(Q161, R154, R155)
PWR CTL
BLOCK
(Q162,R163,R164,
R171,C161)
5V BLOCK
(R157, Q150, R158,
R159, D121, C155)
!
!
C110
! !
!
!
16
NOTES : Symbol denotes AC ground.
Symbol denotes DC chassis ground.
COMBI SCART
PHILIPS

Table of Contents

Related product manuals