EasyManua.ls Logo

Philips DVD755VR - Block Diagrams; Overall Block Diagram

Philips DVD755VR
154 pages
Print Icon
To Next Page IconTo Next Page
To Next Page IconTo Next Page
To Previous Page IconTo Previous Page
To Previous Page IconTo Previous Page
Loading...
3-75
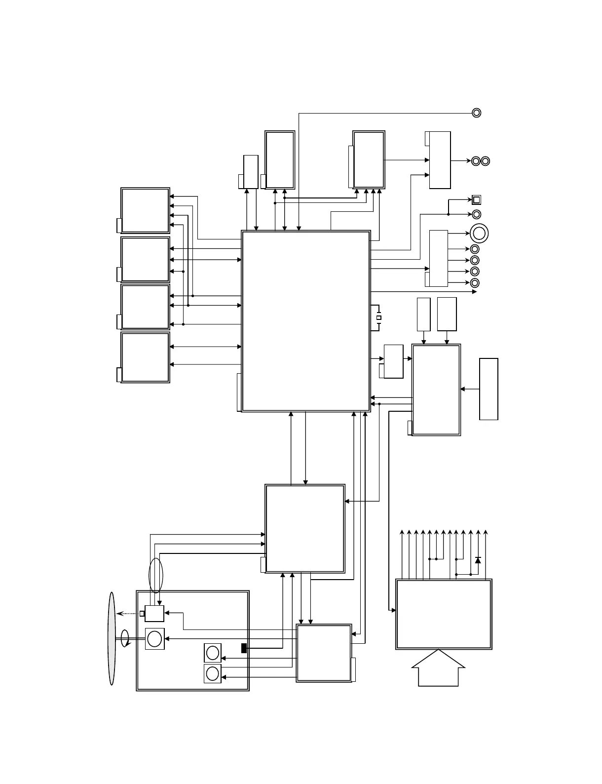
BLOCK DIAGRAMS
1. Overall Block Diagram
M
M
DISC
SPINDLE
MOTOR
LOADING
MOTOR
DECK MECHANISM
DVD:RF0,A,B,C,D
CD:RF0,A,B,C,D,E,F
PICK
UP
KEY Input
B/Pb
IC5A1
29LV800TA-70
1M
8BIT
FLASH ROM
URST
A[00:19]
PCE#
PRD#
PWR#
DQ[00:15]
RFON,RFOP,FEO,RFL,CSO
TEO,BDO,RFRP,HTRC,V2P8
L/R
CVBS
R/Pr G/Y
Y[1:6]
Y
C
L/R
VF+
AC 90V~240V
50HZ/60Hz
VF-
-27VA
5V
3V3M
12V
STBY,TRCLOSE
27MHz
X-TAL
PWRCTL
DV33
IC505
KS24C021CS
EEPROM
IC401
CS4391(2DAC)
IC401
NJM4580
OP-AMP
RC901
REMOCON
RECEIVER
IC903
RESET IC
LOAD+,LOAD-
F+,F-,T+,T-
SP+,SP-
IC201
MT1336E
RF
SLED
(FEEDING)
MOTOR
SL+,SL-
IC202
LA6560
MOTOR
DRIVER
M
V33
DV33
AV33/DV33/V25
VCC/DV33/3V3M
ACLK
ABCLK
ALRCK
IC604
MM1623XFBE
VIDEO BUFFER
MIC_DETC
ASPDIF
COAX OPTICAL
ASPECT
VCC
RVCC
AVCC
AV33
V25
LD01,LD02, IOA, V2.0
VCC/+8V
RVCC
LIMIT
TROUT,TRIN
TROPEN,TRSO,FOSO,DMSO,FMSO
°
SCLK,SDEN,SDATA
PWMOUT2
AD[0:7]
VCC
VCR
VFD_SCK
VFD_TXD
M_REQ
POWER
BOARD
V1P4
MDI1
APC
VFD_RXD
S_REQ
5V2A
+P8V
MUTE
J6
RS232
TXD
RXD
SCL
IC502
M12L16161A
512K
2Banks
16BIT
SDRAM
SD33
IC503
M12L16161A
512K
2Banks
16BIT
SDRAM
SD33
IC506
M12L64164A
1M
4Banks
16BIT
SDRAM
MA[00:10]
BA0
DCLK
DCKE
CS#
RAS#
CAS#
WE#
DQM[0:1]
DQ[16:31]
DQM[2:3]
MA11,BA1
SDA
VRST#
ASDAT[0:3]
VSCK
VSDA
ASTB
IC501
MT1379E
DSP/MPEG
+12V
+12VVCC
DV33
IC510
BUFFER IC
74HCT244
VCC
ADIN
SD33
COMBI SCART
MTK MODEL

Table of Contents

Related product manuals