EasyManua.ls Logo

Philips DVDR3545V/37 - Page 34

Philips DVDR3545V/37
127 pages
Print Icon
To Next Page IconTo Next Page
To Next Page IconTo Next Page
To Previous Page IconTo Previous Page
To Previous Page IconTo Previous Page
Loading...
1-12-4
E9H90BLV
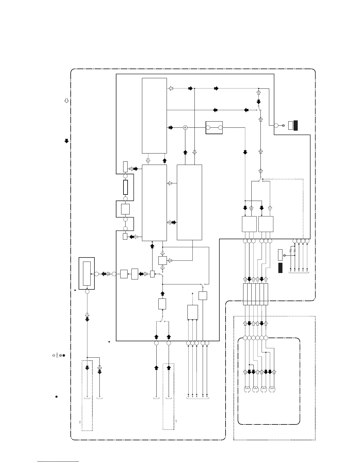
Video Block Diagram
MAIN CBA
REC VIDEO SIGNAL PB VIDEO SIGNAL
OSD CHARACTER
MIX
47
49
IC1501
(OSD)
LUMINANCE
SIGNAL PROCESS
VIDEO (R)-1 HEAD
VIDEO (L)-1 HEAD
(DECK ASSEMBLY)
CN1253
1
2
3
4
5
6
VIDEO
AGC
RP
R
P
SYNC
SEPA
FBC
Y/C
MIX
CCD 1H
DELAY
R
P
YNR/COMB FILTER
CHROMINANCE
SIGNAL PROCESS
IC1301
(VIDEO SIGNAL PROCESS/ HEAD AMP)
26
57
28
QV/QH
6dB
AMP
TO SYSTEM
CONTROL BLOCK
DIAGRAM
TO VIDEO INPUT
SELECT BLOCK
DIAGRAM
TO VIDEO OUTPUT
SELECT BLOCK
DIAGRAM
VCR-VIDEO
DVD-VIDEO(DUB)
VCR
DVD
TO SYSTEM
CONTROL BLOCK
DIAGRAM
CYLINDER ASSEMBLY
RF-SW
RF-SW
59
V-ENV
H-A-SW
H-A-COMP
H-A-COMP
TP302
VIDEO (L)-2 HEAD
VIDEO (R)-2 HEAD
TP301
C-PB
D-V-SYNC
C-SYNC
D-V-SYNC
25
53
24
YCA-SCL
14
36 37 39 34
Q1301
BUFFER
30
58
60
SP
EP
54
YCA-SDA
55
YCA-CS
SERIAL
I/F
VCA
CLAMP
69
70
SP
HEAD
AMP
EP
HEAD
AMP
72
73
74
65
66
67
ENV-DET
C-ROTA
C-ROTA/RF-SW
PB/EE-VIDEO
VCR-VIDEO(DUB)
TO VIDEO INPUT
SELECT BLOCK
DIAGRAM
TO VIDEO OUTPUT
SELECT BLOCK
DIAGRAM
(VCR DVD DUBBING)
(DVD VCR DUBBING)
WF2
WF3
VIDEO(R)-1
VIDEO-COM
VIDEO(L)-1
VIDEO(L)-2
VIDEO-COM
VIDEO(R)-2
“ “ = SMD
TEST POINT INFORMATION
:INDICATES A TEST POINT WITH A JUMPER WIRE ACROSS A HOLE IN THE PCB.
:USED TO INDICATE A TEST POINT WITH A COMPONENT LEAD ON FOIL SIDE.
:USED TO INDICATE A TEST POINT WITH NO TEST PIN.
:USED TO INDICATE A TEST POINT WITH A TEST PIN.

Other manuals for Philips DVDR3545V/37

Related product manuals