EasyManua.ls Logo

Philips DVP620VR/00 - Page 229

Philips DVP620VR/00
398 pages
Print Icon
To Next Page IconTo Next Page
To Next Page IconTo Next Page
To Previous Page IconTo Previous Page
To Previous Page IconTo Previous Page
Loading...
1-11-5
H9723BLP
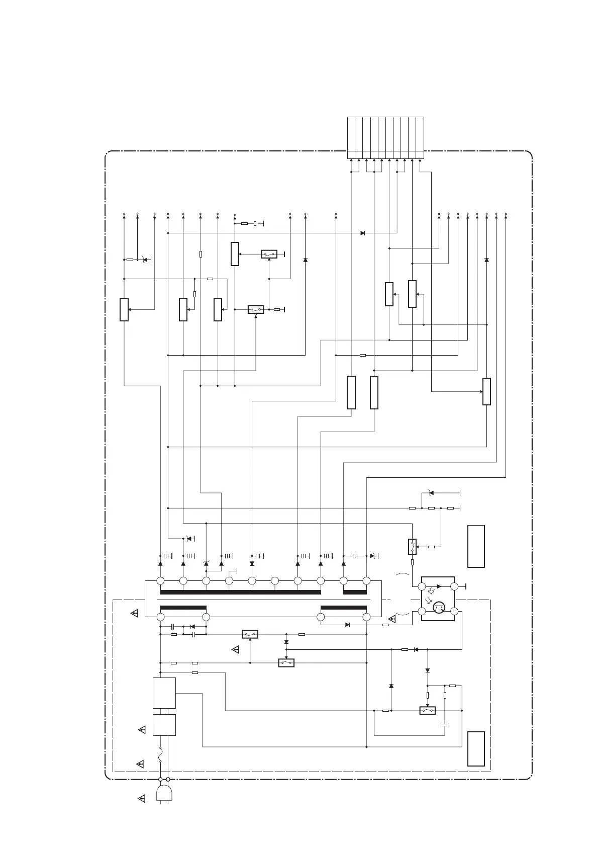
Power Supply Block Diagram
AC1001
F1001
T1.6A L 250V
LINE
FILTER
L1003
D1001 - D1004
BRIDGE
RECTIFIER
2
4
Q1001
Q1003
Q1008
Q1004
7
8
1
23
4
IC1001
ERROR
VOLTAGE DET
T0011
MAIN CBA
HOT CIRCUIT. BE CAREFUL.
20
19
18
17
16
15
14
13
12
11
1 EV+1.2V
2 EV+1.2V
3 EV+3.3V
4 EV+3.3V
5 EV+3.3V
7 P-ON+5V
8 EV+11V
9 EV+11V
6 P-ON+3.3V
17 PWRCON
P-ON+5V
P-ON-H
P-DOWN-L
P-ON+44V
AL-30V
AL+12V
TIMER+5V
P-ON+9V
AL+5V
AL+12V
Q053,Q054
SW+44V
Q1053,
Q1054
SW+12V
Q055
SW+9V
Q056
SW+5V
P-ON+15V
F2
F1
DVD P-ON+12V
Q057
<FROM PIN 67 OF IC501>
<TO PIN 86 OF IC501>
CAUTION
FOR CONTINUED PROTECTION AGAINST FIRE HAZARD,
REPLACE ONLY WITH THE SAME TYPE T1.6A L 250V FUSE.
NOTE :
The voltage for parts in hot circuit is measured using
hot GND as a common terminal.
CAUTION !
Fixed voltage (or Auto voltage selectable ) power supply circuit is used in this unit.
If Main Fuse (F1001) is blown, check to see that all components in the power supply
circuit are not defective before you connect the AC plug to the AC power supply.
Otherwise it may cause some components in the power supply circuit to fail.
IC1003
+3.3V REG.
IC1002
+1.2V REG.
-FL
EV+3.3V
DVD P-ON+3.3V
DVD P-ON+5V
Q1055
CN1051
SW+5V
Q1052
SW+3.3V
Q058
Q059
SW+5V
HOT COLD
EV+5V
www.freeservicemanuals.info

Table of Contents

Related product manuals