EasyManua.ls Logo

Philips EM5.1E - Page 33

Philips EM5.1E
134 pages
Print Icon
To Next Page IconTo Next Page
To Next Page IconTo Next Page
To Previous Page IconTo Previous Page
To Previous Page IconTo Previous Page
Loading...
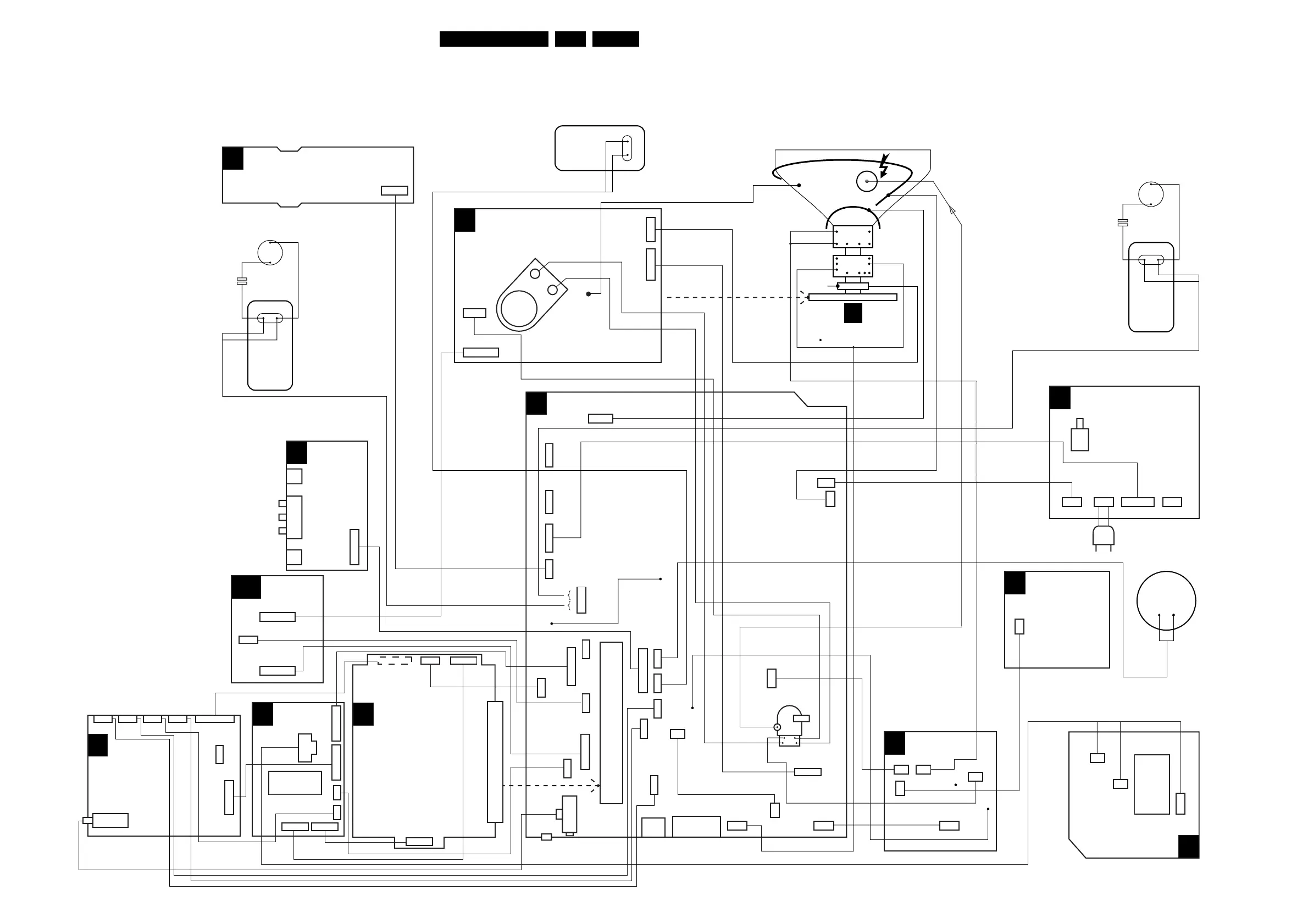
Wiring Diagram, Block Diagrams and Overviews
33EM5.1E 6.
6. Wiring Diagram, Block Diagrams and Overviews
Wiring Diagram
CL 36532017_001.eps
230403
1327
1440
SIDE
I/O PANEL
O
1936
CRT PANEL
(COMPONENT VIEW)
CRT
SOCKET
F
TOP CONTROL PANEL
P
A
HORIZONTAL
DAF PANEL
SSB
(SMALL SIGNAL BOARD)
B
11P
1P
1434
1940
3P
BLACK
RED
7P
1483
1424
3P
2P
1620
1326
1328
HEADPHONE
SVHS
RIGHT (RED)
LEFT (WHITE)
CVBS (YELLOW)
1502
I/O 3rd
SCART
H
AUTO
SCAVEM
SC
0125
OR
0345
02010202
0241
1505
3P
2P
2P
2P
1498
1492 1492
1625
2P
2P
1P
1735
1146
1417
1936
N.C.
N.C.
1940
1737
1738
1955
1205
80P
TUNER
1943
compair
interface
LOT
2x
SCART
3x
CINCH
3rd
SCART
21P
1491
1419
1417 1418
3P
1415
1693
1497
0317
I
WIRELESS
TRANSMITTER
R
MAINS SWITCH PANEL
E
1435
DC SHIFT
(OPTIONAL)
G
MAINS
CORD
MAINS
SWITCH
SSB
PANEL
CRT PANEL
F
LSP(LARGE SIGNAL PANEL)
3P
3P
1952
3P
3P3P
3P
7P
1424
1000
1992
1690
WIRELESS
TRANSMITTER
CONN.
1940
1955
5P
3P 3P
6P
5P
1947
5P
1946
1945
9P
11P
11P
1937
1402
5P
1402
8680
1680
10P
1201
1952
1272
10P
11P
10P
11P
4P
2P
2P
2P
2P
2P2P 3P9P
10P
3P
11P
80P
3P
3P 3P
BLUE
BLUE
TWEETER
RIGHT
SPEAKER
BROWN
BROWN
LEFT
SPEAKER
BLACK/
WHITE
BLACK
CENTRE
SPEAKER
TWEETER
BLACK
RED
EHT
CRT
FRAME
ROTATION
COIL
AQUADAG
DEGAUSSING COIL
SCAVEM
COIL
CRT
YELLOW
GREY
A (LOT)
1P
1419
5P
1407
TX864B
1403
SUB
WOOFER
DW-PANEL
(OPTIONAL)
C
TUNER
6P
0273
0201
10P
N.C.
4P
0207
3P
0236
5P
0200
10P
0205
1498
8937
8955
8940
2P
1499
1937
8338
1953
1948
3P
1933
4P
3P
1680
6P
1682
10P
1951
5P
1935
5P
3P
1681
1693
3P
0272

Related product manuals