EasyManua.ls Logo

Philips EM5.1E - Page 47

Philips EM5.1E
134 pages
Print Icon
To Next Page IconTo Next Page
To Next Page IconTo Next Page
To Previous Page IconTo Previous Page
To Previous Page IconTo Previous Page
Loading...
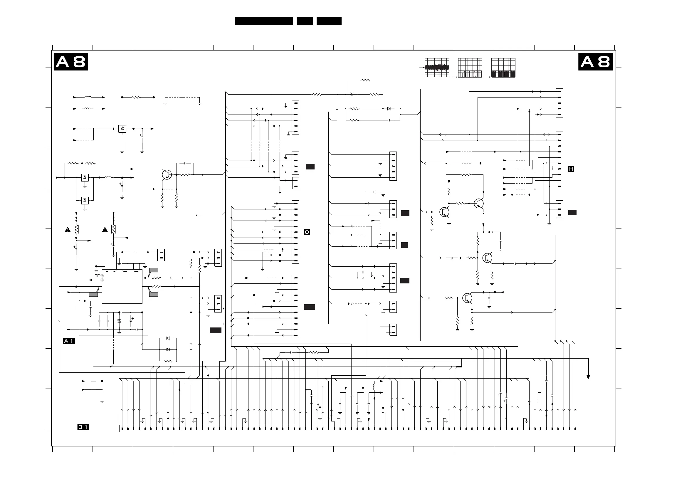
Circuit Diagrams and PWB Layouts
47EM5.1E 7.
Large Signal Panel: Tuner SIM Connector (Female)
NC GND
0V
0V
GND-SCART-AV
0V
0V8
2V7
2V8
A4-10
2V3
5V7
A8-58
A11-67
MEDIA
0V
TUNER
SPLITTER
0V
+8V
MULTI
H
I
A
B
C
D
1V1
0V
A11
2V8
3V
A11-64
1201 G1
1
E
F
G
H
I
1200 F2
8 9 10 11 12 13 14
123456789
SCL-S
SUPPLY
2V5
*
0V
.
4V9
A11-73
0V
1937
VA
.
0V
TUNER SIM CONNECTOR (FEMALE)
A6-13
0V
3V1
3V
FROM
A11-60
10 11 12 13 14
A
B
C
D
E
F
G
0V
3V
0V
3V
1V1
4V5
A5-49
A2-9
0V
33V
234567
4V1
3V
8V4
0V
A4-6
1205 I2
1932 F9
1933 B6
1934 A6
1935 E9
1936 D6
1937 B13
1940 F6
1943 E5
1948 D13
1951 A13
GND-PIP
5V2
1V4
0V
A6-14
4V3
8V1
A11-54
A4-41
3V2
A11-61
TO
0V
0V
3V2
3V3
0V
CONNECTOR
1952 E9
1953 D9
1955 F5
1961 C9
1965 D6
1966 G9
1997 E3
2200 D2
2201 F1
2202 G2
2203 G3
2455 I7
2483 B9
2496 B8
GND-CVBS-OUT
A3-45
A3-3
+5V
0V
8V1
6V
0V
3V
0V
-
A3-20
0V
A4-11
2914 E2
2915 E1
2916 C4
2917 E12
2918 F11
2929 E10
2930 F8
2931 D9
2940 B3
2941 I8
2942 I8
2943 I8
2944 E12
2945 H13
2946 I13
2947 I7
SDA-S
4V
1000
0V
SIM CONN MALE
3D COMB
N.C.
2V7
0V
0V
-
FM
HEADPHONE-R
*
FM
5V
2950 G3
2951 G2
3200 F3
3201 F3
3210 D10
3211 D10
3212 D11
3213 C11
3250 H3
3261 E4
3262 F4
3427 A7
3428 A8
3429 B8
3430 A9
3432 A8
0V
A9-50
A7-30
A10-25
components with diversity
GND-CVBS-IN
0V
COMPAIR
0V
0V
A7-37
0V
7V5
5V
3910 C1
3928 C4
3929 D4
3930 D3
3938 F10
3939 G11
3940 G11
3941 E2
3942 E11
3943 E11
3945 F11
3999 A3
5901 C2
5902 A1
5903 A1
5904 H8
*
TO
0V
GND-CVBS-OUT
3V5
0V
0V
6V
SDA-S
0V
SIDE IO
NOT EUR
2948 H12
2949 I12
6200 G2
6201 G3
6202 G3
6402 B9
6901 A8
7210 D10
7211 D11
7901 C3
7902 F11
7908 E11
7910 B2
7911 D1
7912 C1
9201 C12
9203 C12
9205 E8
0V
0V
GND-RGB-CRT
A11-70
2V6
TO
A10-31
0V
5V
0V
3V
A11-62
EXTERNAL
3903 F11
3904 E1
3907 C1
9225 E8
9226 D9
9228 A4
9229 A4
9250 E6
9251 E6
9901 C12
9902 C12
9903 D12
9904 C12
9905 F8
9906 E3
9907 C11
9908 C3
9909 B1
9980 B1
HEADPHONE-L
1V6
3V
0V
A11-68
A3-4
NOT EUR
A11-74
A11-53
TO
0V
0V
A11-57
0V
GND-RGB-SC1_YUV
5V1
0V
9982 F6
9983 C11
9987 B6
9988 B6
9989 B6
9990 B5
9998 I13
F904 D6
F905 E6
F906 E6
F907 F6
F908 F6
F909 F6
F911 G5
F914 E4
SCL-S
1V7
HA
3V5
A11-55
SDA-S
I913 C6
I914 C6
3V5
0V
2V7
SCL-S
1V7
3V5
9206 D8
9215 G2
F919 G3
F920 H2
F921 A2
F922 A3
F924 D6
F927 G2
F928 B3
F929 C2
F930 F12
F931 E1
I201 D6
I202 D6
I203 E6
I204 E6
I205 E6
I206 E6
0V
0V
I942 D12
I943 C11
I944 B13
I945 E8
I946 D12
I947 B2
0V
I207 I9
GND-SCART-AV
TO
0V
ANTI MOIRE
A2-47
A11-59
I217 H4
I225 I13
I226 I13
I230 D10
I231 D11
I232 D11
I233 D10
I904 G4
I905 G4
I906 C3
I907 C4
I908 A6
I909 B6
I910 B6
I911 B6
I912 C6
RESERVED
A6-19
A11-51
NC
A11-52
A6-2
*
5V
I915 C6
I916 E8
3V6
A6-18
F915 E4
F916 E4
F917 E2
F918 F1
I923 E11
I924 E11
I925 E12
I926 F11
I927 D2
I928 I9
I929 H7
I931 F1
I932 G1
I933 C1
I934 F3
I935 F3
I936 D12
I937 C1
I938 F8
I939 F11
I940 B12
I941 F11
I948 D2
I949 F8
I950 E12
I951 D1
I952 D1
I958 G5
I959 F6
I960 E2
I208 I3
I209 G5
I210 H4
I211 I4
I213 B12
I215 C12
I961 E3
A11-69
5V7
4V9
8V1
3V5
CVBS-PIP_TUN1-2-CVBS-IN
2V4
0V
I962 G5
c001 H2
c002 I2
0V9
A11-65
1510
2V2
A8-61
A11-72
I917 E9
I918 E9
I919 F9
I920 F9
I921 C2
I922 E11
PIP
N.C.
A11-66
A11-71
4V9
GND-RGB-CRT
4V5
A11-56
2V7
A9-27
A9-24
8V1
2949
100u
I210
I923
7902
BC847B
I925
I924
I922
220n
2944
I231
9226
F917
PH-B
1961
1
2
3
4
5
9228
9225
9229
I929
F924
9201
I916
6201
GND-AUD
F914
I913
A70
I211
100K
3432
I207
I209
83R
5904
I233
I946
I936
2915
10u
1
2
3938
100R
1997
EH-S
PIP
EH-B
1935
1
2
3
4
5
6
7
8
9
I945
EH-B
1937
1
10
2
3
4
5
9251
9250
2K2
3211
15R
3213
1K
3210
100R
3212
7211
BC847B
I906
I940
I935
I933
F930
2947
4u7
9906
9980
I951
I911
I927
1
2
3
4
5
I225
F909
EH-B
1951
I907
2917
100n
BC847B
7210
2940
100u
2929
220n
I912
I905
I934
c002
9908
I932
I904
1n
2930
I232
9205
F916
I914
I921
2916
330p
F918
6R8
3941
I941
I230
I950
9907
I947
I920
F915
F929
I949
3262
100R
I959
3904
6R8
I944
100R
3200
F927
1n
2931
10K
3943
9
I215
I961
1936
1
10
11
2
3
4
5
6
7
8
MC78M05
7912
GND
IN OUT
F920
100n
2918
I952
BZM55-C33
6200
I202
9905
I942
I201
1
F904
1201
9990
I938
2202
220n
100R
3928
220n
2201
10K
3929
F931
3939
10K
I917
I213
3201
100R
9902
I931
GND
IN OUT
2945
2u2
I909
LD1086
7910
A69
100u
2948
3903
560R
1965
EH-B
1
2
5903
33u
I226
9989
9983
9909
1943
EH-S
1
2
3
9982
2203
100u
EH-B
1955
1
2
3
9987
I915
9203
9903
F928
I937
1952
EH-B
1
2
3
9988
2496
10n
I206
I208
9904
I205
330K
100K
3430
BZX384-C5V6
6901
3428
OUT
L78L05
7911
GND
IN
I928
I960
10u
5901
c001
I204
100R
3942
I203
2455
1n
I939
10u
2200
F905
F906
I926
F922F921
1K
3999
PH-B
1932
1
2
100R
3261
7901
BC847B
I918
1
2
3
I910
I948
1948
PH-B
2914
BC847B
7908
9215
10u
56K
3427
I908
33u
5902
2
3
4
5
6
RESERVED
EH-B
1934
1
9206
I962
1953
EH-B
1
2
3
2K7
3945
80
9
I217
9998
67
68
69
7
70
71
72
73
74
75
76
77
78
79
8
52
53
54
55
56
57
58
59
6
60
61
62
63
64
65
66
38
39
4
40
41
42
43
44
45
46
47
48
49
5
50
51
23
24
25
26
27
28
29
3
30
31
32
33
34
35
36
37
1
10
11
12
13
14
15
16
17
18
19
2
20
21
22
1205
F919
9901
2946
2u2
I943
I919
A68
I958
3
4
3910
68R47R
3907
EH-B
1933
1
2
10n
2951
6
MB1
MB2
7
12131415
2
8
10
4
SCL
5
SDA
9
TU2
5
6
7
8
9
TEDE9
1200
1
AGC
3
AS
11
TO PIP TUNER
IF1
1940
EH-B
1
10
11
2
3
4
22K
3250
100K
F908
BAS316
6402
3429
4n7
2483
6202
2943
100n
100n
2941
560R
3940
3930
560R
1M2
2204
2n2
3214
F911
2950
10n
2942
100n
F907
PH-B
1966
1
2
G-CRT
B-CRT
CUTOFF
P50
G-SC1-IN_Y-IN
SEL-SVHS-RR_STATUS2
SC1-STATUS
PIP-CVBS
AGC
IF-TER
CVBS-TER-OUT
CVBS-SC1_AV1-IN
B-SC1-IN_U-IN
PIP-CVBS
+8V
EW-DRIVE
EHT-INFO
SDA-S
+3V3
+5VA
+3V3
+8V
Y-SCAVEM
+5.2V
FBL-SC1-IN
PIP-MONO
IRQ-DIGITAL
LIGHT-SENSOR
STANDBY
TILT
DYN-FASE-COR
EHT-INFO
HFB_X-RAY-PROT
EW-DRIVE
GND
R-SC1_V-IN
FRAMEDRIVE-
FRAMEDRIVE+
GND-LINEDRIVE
LINEDRIVE1
R-CRT
RC
ON-OFF-LED
AUDIO-SW
AUDIO-C
AUDIO-SL
R-CL_VL-OUT
C-SC2_SVHS-IN
L-CL_VL-OUT
R-FRONT-IN
L-FRONT-IN
C-FRONT-IN
Y_CVBS-FRONT-IN
FRONT-DETECT
R-SC1_AV-OUT
R-SC1_AV1-IN
Y_CVBS-SC2_AV2-IN
R-SC2-OUT
R-SC2_AV2-IN
L-SC1_AV-OUT
L-SC2-OUT
L-SC2_AV2-IN
L-SC1_AV1-IN
SOUND-ENABLE
POR
SCL-S
SC2-C-OUT
C-FRONT-IN
+8VS2
PROT_AUDIOSUPPLY
+8V
HFB_X-RAY-PROT
C-FRONT-IN
C-SC2_SVHS-IN
+5V
GND
EHT-INFO
EW-DRIVE
CVBS-SC2_MON-OUT
DEGAUSSING
KEYBOARD
HEADPH-L
+3V3
+8V
CVBS-TER-OUT
TER-CVBS-OUT
+8V6 +8V
+11V
+11V5
+8V
+5.2V
+5V
SCL-S
AUDIO-SL
R-CL_VL-OUT
L-CL_VL-OUT
PANORAMA
+8VS
SC1-B-IN_U-IN
SC1-G-IN_Y-IN
SC1-R_V-IN
SC1-FBL-IN
VTUN
SCL-S
SDA-S
AUDIO-L
AUDIO-R
+5VT
VTUN
+11V5
HEADPH-L
HEADPH-R
HEADPH-R
+8VS2
+8V
CUTOFF
HFB_X-RAY-PROT
EHT-INFO
+8V
R-CRT
G-CRT
B-CRT
+11V5
+5VA
VTUN
AUDIO-SL
+5VT
+5.2V
SDA-S
G-SC1-IN_Y-IN
B-SC1-IN_U-IN
FBL-SC1-IN
+8V
CVBS-SC2_MON-OUT
SC2-CVBS_MON-OUT
PIP-MONO
TER-CVBS-OUT
R-SC1_V-IN
+8VS
+8VS
GND-AUD
GND-LINEDRIVE
GND
Y_CVBS-FRONT-IN
FRONT-DETECT
C-FRONT-IN
L-FRONT-IN
R-FRONT-IN
SDA-S
SCL-S
Y_CVBS-FRONT-IN
Y_CVBS-SC2_AV2-IN
CVBS-SC1_AV1-IN
8204_000_8224.5
CL 36532017_014.eps
230403
0207
TO
PIP
C1
0236
TO
PIP
C3
1952
TO
H
0200
TO
C3
1681
TO
B6
1940
TO
AUTO
SCAVEM
SC1
SC1
TO
1955
AUTO
SCAVEM
A68
200mV / div DC
5us / div
PM3394B
A69
2V / div DC
50us / div
PM3394B
A70
2V / div DC
50us / div
PM3394B

Related product manuals