EasyManua.ls Logo

Philips EM5.1E - Page 93

Philips EM5.1E
134 pages
Print Icon
To Next Page IconTo Next Page
To Next Page IconTo Next Page
To Previous Page IconTo Previous Page
To Previous Page IconTo Previous Page
Loading...
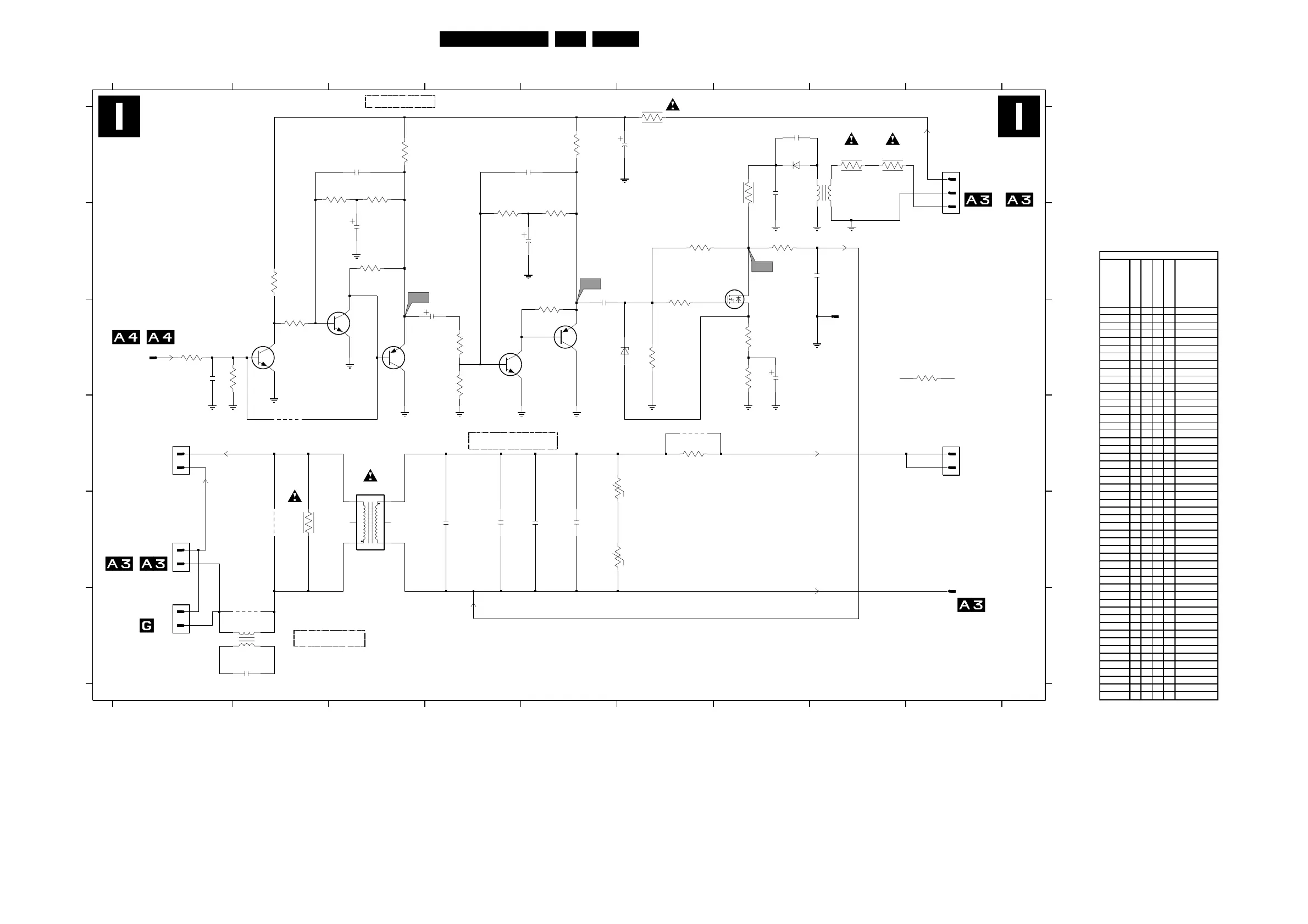
Circuit Diagrams and PWB Layouts
93EM5.1E 7.
VDAF Panel + 2nd Orders
VV
9805
4M7
3805
3821
47K
3815
1K
3813
470K
2820
100n
2813
10u
3998
100R
3830
47K
1
1693
2803
330p
100K
3828
2825
1u
I2
1497
1
2
2892
4u7
TO
1491
V_Parabool
EMG STAR
RES
2891
2818
10n
3
2809
100u
1491
1
2822
100n
2823
4u7
3814
100K
5K6
3827
TO
3898 D5
3897 E2
3833 C5
3832 A5
3831 B5
3830 B4
DEFLECTION
-HORIZONTAL DAF-
5800 E3
5801 F2
5810 A8
6810 A7
6812 C6
7810 B7
7818 C2
7820 C3
7821 C3
7822 C5
7823 C5
9800 D2
9803 F2
9804 E2
9805 D6
TO
DC-SHIFT
VDAF SIGNAL
11V DC
1492
FROM :
V_Parabool
0392
2891 E5
2892 B3
3805 D6
3807 A8
3808 A8
3809 A6
3812
27K
1417 E1
1418 D1
1419 F1
1490 C8
1491 E9
1492 A9
1497 D9
1693 C1
2800 E4
2803 E4
2809 A5
2812 A7
2813 C7
2814 B8
2816 A7
2818 C1
2820 A3
2821 F2
2822 A5
2823 B4
2824 C4
2825 B5
987654321
987654321
-2ND ORDER S-
0393
RES
TO dynamic
A
B
C
D
E
F
A
EMG
EMG STAR
FROM :
DAF GND
DAF OUTPUT
COIL
EMG STAR
FROM :
2890 E5
1693
B
C
D
E
F
3810 A7
3811 B6
3812 C7
3813 C6
3814 B7
3815 B6
3816 C7
3818 C1
3819 B2
3820 C2
3821 A3
3822 A3
3823 A3
3824 B3
3826 C4
3827 C4
3828 C1
0318
of LOT
focus input
EMG
EMG
-VERTICAL DAF-
14170317
RES
3899 E5
3998 C9
S21975
5800
1
2
34
5
6
330p
3826
4K7
330p
2814
1n
2800
9803
I1
I3
1417
1
2
15R
3807
3808
22R
3809
10R
3818
4K7
1K8
3832
9800
2890
270p
2812
10n
1419
1
2
7821
BC857B
7822
BC847B
7818
BC847B
3831
4K7
3833
4K7
3810
470K
7823
BC857B
9804
1492
1
2
3897
1R
1490
1
1418
1
2
CU15
5801
12
43
3811
4M7
3824
4K7
3816
4K7
2816
220p
2821
68n
12
43
BYD33V
6810
2322592
3899
CU15
5810
2824
10u
3898
2322592
3819
4K7
7820
BC847B
3820
3K3
3822
4K7
6812
BZX79-C22
STP3NB80
7810
2
1
3
3823
1K8
2ND ORDERS
+VDAF
CL 26532041_036.eps
080802
Item
29RF
28RF/32RF
34RF/38RF
36RF
Description
[I] VDAF+2ND ORDER S
1492 X X X 3p
1693 X X X 1p
2800 X 330pF
2800 X X 470pF
2800 X 390pF
2809 X X X 100uF
2812 X X X 10nF
2813 X X X 10uF
2814 X X X 1nF
2821 X X 68nF
2822 X X X 4nF
2824 X X X 10uF
2825 X X X 1uF
2890 X 270pF
2890 X 220pF
2890 X 470pF
2890 X 390pF
3807 X X X 15R
3808 X X X 15R
3809 X X X 10R
3810 X X X 470kR
3811 X X X 4.7MR
3812 X X X 27kR
3813 X X X 470kR
3814 X X X 100kR
3815 X X X 1kR
3816 X X 4.7kR
3816 X 2.2kR
3818 X X X 33kR
3820 X X X Jumper
3821 X X X Jumper
3822 X X X Jumper
3823 X X X 1.5kR
3824 X X X 33kR
3826 X X X 3.3kR
3827 X X X 5.6kR
3828 X X X 100kR
3830 X X X 47kR
3831 X X X 4.7kR
3832 X X X 1.8kR
3833 X X X 4.7kR
5801 X X Transformer
5810 X X X Bridge coil
6810 X X X BYD33V
6812 X X X BZX79-C22
7810 X X X STP3NB80FP
7818 X X X BC847B
7822 X X X BC847B
7823 X X X BC857B
9800 X X X Wire
9803 X X Wire

Related product manuals