EasyManua.ls Logo

Philips H8 - Side Jack Panel (Figure 22)

Philips H8
41 pages
Print Icon
To Next Page IconTo Next Page
To Next Page IconTo Next Page
To Previous Page IconTo Previous Page
To Previous Page IconTo Previous Page
Loading...
Page 26
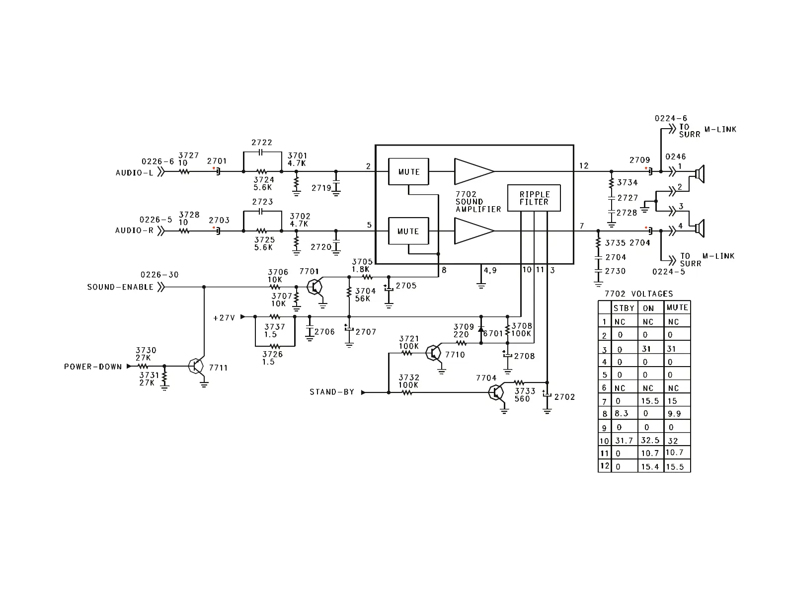
Figure 20 - Audio Amplifier

Related product manuals