EasyManua.ls Logo

Philips H8 - Page 32

Philips H8
41 pages
Print Icon
To Next Page IconTo Next Page
To Next Page IconTo Next Page
To Previous Page IconTo Previous Page
To Previous Page IconTo Previous Page
Loading...
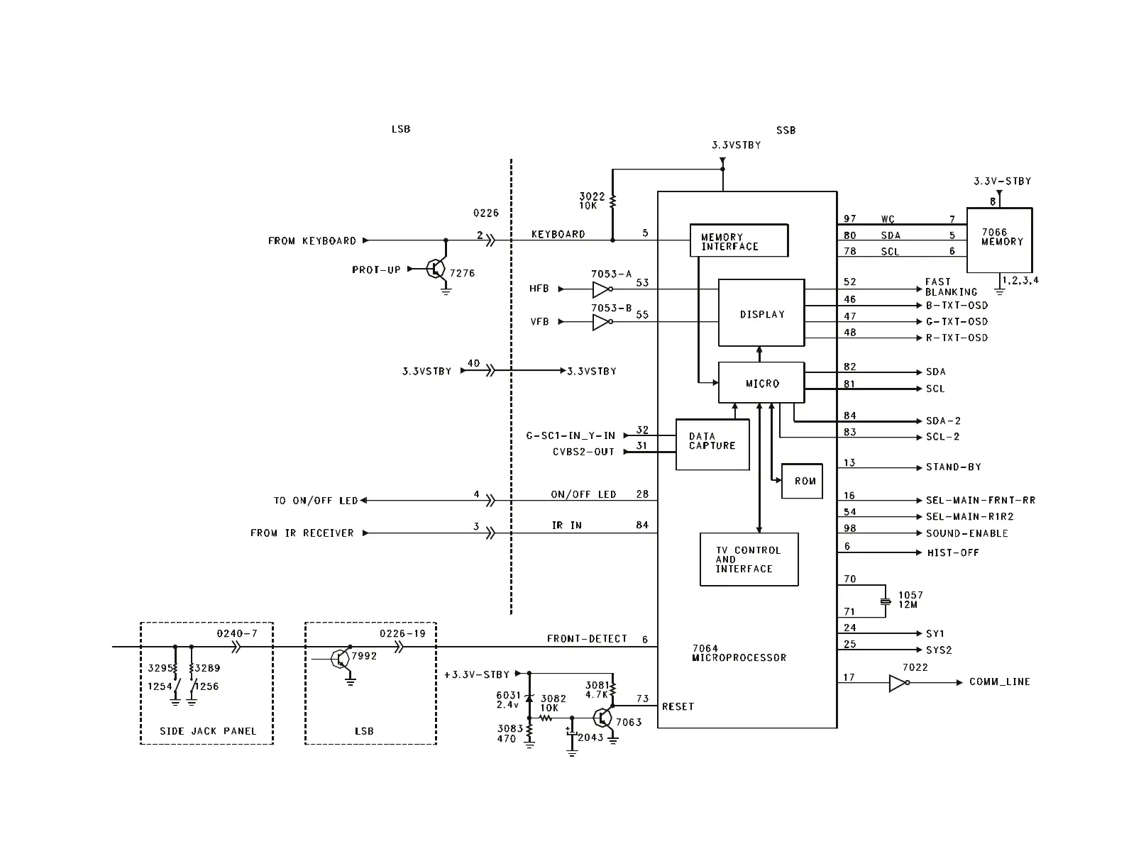
Figure 23 - MicroprocessorPage 30

Related product manuals