EasyManua.ls Logo

Philips Q552.2L - Page 43

Philips Q552.2L
203 pages
Print Icon
To Next Page IconTo Next Page
To Next Page IconTo Next Page
To Previous Page IconTo Previous Page
To Previous Page IconTo Previous Page
Loading...
Service Modes, Error Codes, and Fault Finding
EN 43Q552.2L LA 5.
2012-Mar-16
back to
div. table
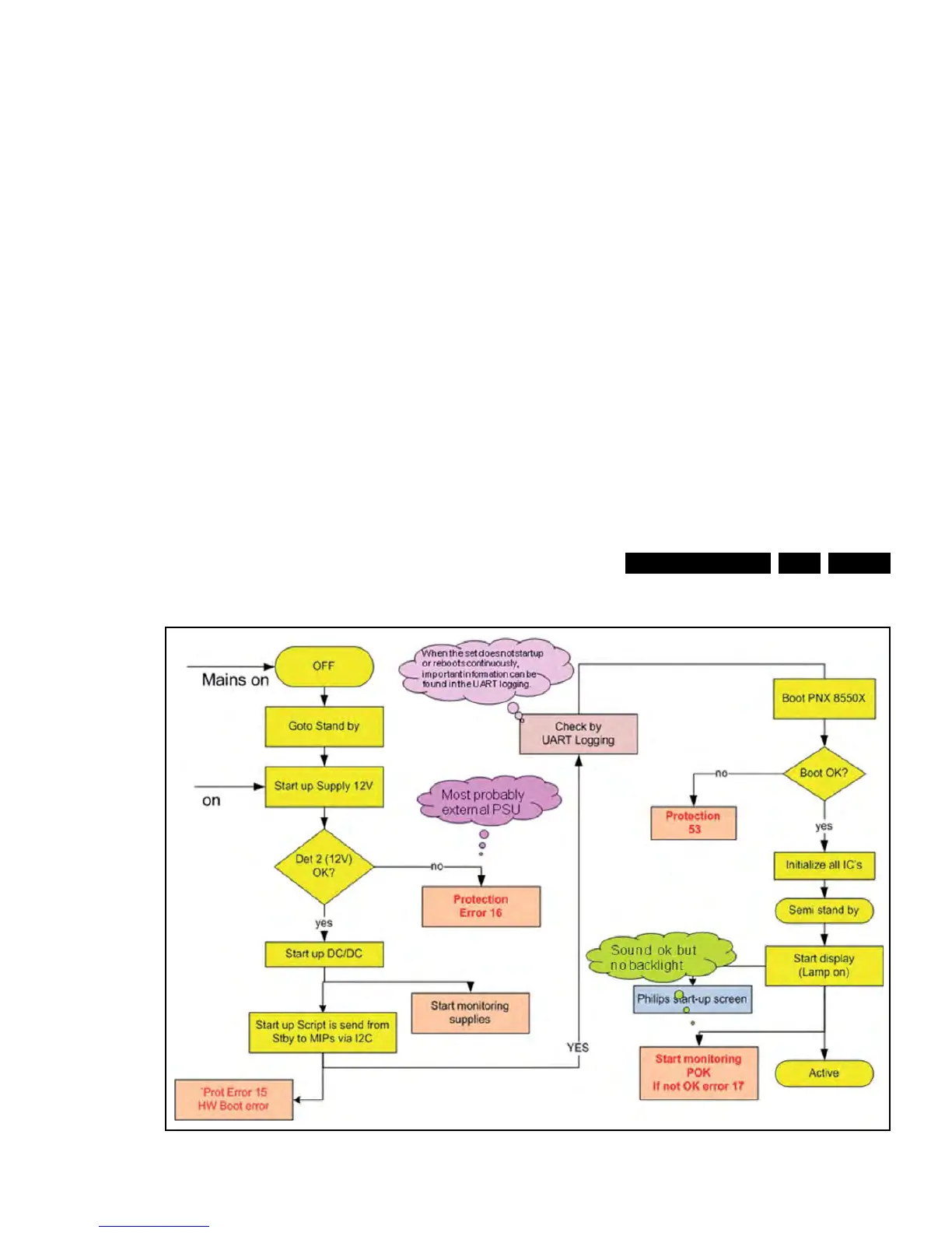
Figure 5-15 SSB start-up
5.10 Software Upgrading
Attention!
Software version numbers for 2011 sets are all defined below
number 0.40.x.x. This might confuse servicers who store
software versions for more than one set and/or platform on the
same storage device (USB stick).
Always check the latest software version on the servicer
website in relation to the correct CTN!!!
5.10.1 Introduction
The set software and security keys are stored in a NAND-
Flash, which is connected to the PNX855xx.
It is possible for the user to upgrade the main software via the
USB port. This allows replacement of a software image in a
stand alone set, without the need of an E-JTAG debugger. A
description on how to upgrade the main software can be found
in the electronic User Manual.
Important: When the NAND-Flash must be replaced, a new
SSB must be ordered, due to the presence of the security keys!
(CI +, MAC address, ...).
Perform the following actions after SSB replacement:
1. Set the correct option codes (see sticker inside the TV).
2. Update the TV software => see the eUM (electronic User
Manual) for instructions.
3. Perform the alignments as described in chapter 6 (section
6.5
Reset of Repaired SSB).
4. Check in CSM if the CI + key, MAC address.. are valid.
For the correct order number of a new SSB, always refer to the
Spare Parts list!
5.10.2 Main Software Upgrade
The “UpgradeAll.upg” file is only used in the factory.
Automatic Software Upgrade
In “normal” conditions, so when there is no major problem with
the TV, the main software and the default software upgrade
application can be upgraded with the “AUTORUN.UPG”
(FUS part of the one-zip file: e.g. 3104 337 05661 _FUS
_Q555X_ x.x.x.x_prod.zip). This can also be done by the
consumers themselves, but they will have to get their software
from the commercial Philips website or via the Software Update
Assistant in the user menu (see eUM). The “autorun.upg” file
must be placed in the root of the USB stick.
How to upgrade:
1. Copy “AUTORUN.UPG” to the root of the USB stick.
2. Insert USB stick in the set while the set is operational. The
set will restart and the upgrading will start automatically. As
soon as the programming is finished, a message is shown
to remove the USB stick and restart the set.
Manual Software Upgrade
In case that the software upgrade application does not start
automatically, it can also be started manually.
How to start the software upgrade application manually:
1. Disconnect the TV from the Mains/AC Power.
2. Press the “OK” button on a Philips TV remote control or a
Philips DVD RC-6 remote control (it is also possible to use
a TV remote in “DVD” mode). Keep the “OK” button
pressed while reconnecting the TV to the Mains/AC Power.
3. The software upgrade application will start.
18753_211_100811.eps
110810

Table of Contents

Related product manuals