EasyManua.ls Logo

Philips VES2.2E LA - B 17 mb95 SSB

Philips VES2.2E LA
72 pages
Print Icon
To Next Page IconTo Next Page
To Next Page IconTo Next Page
To Previous Page IconTo Previous Page
To Previous Page IconTo Previous Page
Loading...
EN 56VES2.2E LA 10.
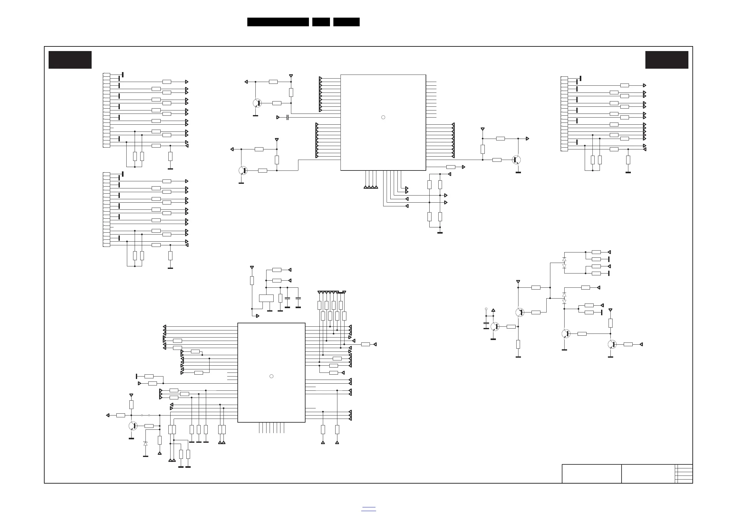
Circuit Diagrams and PWB Layouts
2013-Jul-19
back to
div. table
10.4 B 17mb95 SSB
10-4-1 B01, HDMI/GPIO protection
19421_500_130416.eps
130418
HDMI/GPIO protection
B01 B01
2012-12-17
2
17MB95-2.1
HDMI/GPIO protection
330k
R5
3V3_STBY
4k7
R13
1
2
3V3_STBY
100R
R114
MSD8WB9BX
U4
AE25
AE1
U23
T25
T24
T23
A25
A1
J6
H6
H5
G5
F6
N23
P23
N25
N24
N6
L6
D3
K4
M6
M7
M4
J4
L5
K6
M5
K5
W21
T22
AB22
U22
AA18
B3
A3
C3
F4
A9
F7
A8
B8
D6
D7
E4
D4
B7
D5
E2
B6
F5
E3
C7
GPIO36
GPIO37
GPIO38
GPIO39
GPIO40
GPIO41
GPIO42
GPIO43/UART2_TX
GPIO44/UART2_RX
GPIO45
GPIO46
GPIO47/UART4_TX
GPIO48/UART4_RX
GPIO49
GPIO51
GPIO52
GPIO58
GPIO61
GPIO62
GPIO131
GPIO132
GPIO133
GPIO134
GPIO135
GPIO6
GPIO7/PM_UART1_TX
GPIO8
GPIO12/CSZ1
GPIO10
GPIO11/PM_UART1_RX
GPIO13
GPIO14
GPIO15
GPIO16
GPIO17
GPIO18
PWM0
PWM1
PWM2
PWM3
PWM_PM
SAR0
SAR1
SAR2
SAR3
NC_0
NC_1
NC_2
NC_3
NC_4
NC_5
NC_6
NC_7
9
47k
R14
12
STBY_ON/OFF_NOT
1k2
R8
U4
MSD8WB9BX
D1
D2
AD12
AC13
B5
B4
C5
C4
C6
A6
T6
R5
T4
R6
F2
F3
H2
H3
G2
G1
G3
F1
AD4
W6
V6
R2
R3
U2
U3
T2
T1
T3
R1
T5
U6
U5
J2
J3
L2
L3
K2
K1
K3
J1
N4
AD1
V4
V5
M2
M3
P2
P3
N2
N1
N3
M1
RXA0N
RXA0P
RXA1N
RXA1P
RXA2N
RXA2P
RXACKN
RXACKP
DDCDA_CK
DDCDA_DA
HOTPLUGA
ARC0
RXB0N
RXB0P
RXB1N
RXB1P
RXB2N
RXB2P
RXBCKN
RXBCKP
DDCDB_CK
DDCDB_DA
HOTPLUGB
RXC0N
RXC0P
RXC1N
RXC1P
RXC2N
RXC2P
RXCCKN
RXCCKP
DDCDC_CK
DDCDC_DA
HOTPLUGC
RXD0N
RXD0P
RXD1N
RXD1P
RXD2N
RXD2P
RXDCKN
RXDCKP
DDCDD_CK
DDCDD_DA
HOTPLUGD
CEC
RN
RP
GPIO56/LED[1]
TP
GPIO55/LED[0]
TN
DP_P1
DM_P1
DP_P0
DM_P0
3
BC848B
Q2
1
2
3
HDMI1_RX0N
CN4
1
2
3
4
5
6
7
8
9
10
11
12
13
14
15
16
17
18
19
20
21
4k7
R11
12
HDMI0_RX0P
HDMI0_RX1N
HDMI0_RX1P
HDMI0_RX2N
HDMI0_RX2P
HDMI0_CLKN
HDMI0_RX0N
HDMI0_CLKP
HDMI0_ARC
6V3
1u
C14
HDMI0_ARC
4k7
R144
1
2
3V3_STBY
3V3_VCC
R143
4k7
1
2
4k7
R142
1
2
R97
10R
1
47k
R19
1
2
47k
R30
12
R22
47k
12
47k
R31
12
10R
R98
1
2
R99
10R
12
CN6
1
2
3
4
5
6
7
8
9
10
11
12
13
14
15
16
17
18
19
20
21
CEC
10R
R100
1
10R
R106
12
R112
10R
1
R124
10R
2
10R
R141
12
HDMI1_CLKP
HDMI1_CLKN
HDMI1_RX0P
HDMI1_RX0N
HDMI1_RX1P
HDMI1_RX1N
HDMI1_RX2P
HDMI1_RX2N
10R
R158
12
R160
10R
12
10R
R166
12
HDMI2_HPDIN
HDMI0_SCL
HDMI0_SDA
CEC
HDMI1_SCL
HDMI1_SDA
HDMI1_5V
HDMI1_HPDIN
10R
R51
12
R52
10R
12
10R
R53
12
10R
R54
12
R55
10R
2
R56
10R
1
10R
R57
12
10R
R58
1
CEC
R59
10R
12
10R
R60
1
2
47k
R23
1
2
47k
R24
1
2
10R
R61
1
10R
R62
1
2
R25
47k
1
2
10R
R63
1
2
R64
10R
12
10R
R65
1
2
R66
10R
12
R67
10R
1
2
R68
10R
1
2
R69
10R
12
R70
10R
12
R71
10R
12
R72
10R
12
HDMI0_HPDIN
HDMI0_5V
HDMI0_RX2P
HDMI0_CLKP
HDMI0_CLKN
HDMI0_RX0N
HDMI0_RX0P
HDMI0_RX1N
HDMI0_RX1P
HDMI0_RX2N
HDMI0_SCL
HDMI0_SDA
HDMI0_HPDIN
HDMI0_5V
R82
1k
12
R83
1k
12
1k2
R10
HDMI1_RX0P
HDMI1_RX1N
HDMI1_RX1P
HDMI1_RX2N
HDMI1_RX2P
HDMI1_CLKN
HDMI1_CLKP
HDMI1_SCL
HDMI1_SDA
R84
1k
12
Q5
BC848B
1
2
3
HDMI1_HPDIN
R85
1k
12
HDMI1_5V
R86
100R
HDMI2_5V
HDMI2_SDA
CEC
HDMI2_SCL
HDMI2_RX2N
HDMI2_RX2P
ETH_TXN
ETH_TXP
ETH_RXP
ETH_RXN
HDMI2_RX1N
HDMI2_RX1P
HDMI2_RX0N
HDMI2_RX0P
HDMI2_CLKN
HDMI2_CLKP
R32
47k
12
CN5
1
2
3
4
5
6
7
8
9
10
11
12
13
14
15
16
17
18
19
20
21
USB2_DN
USB2_DP
USB1_DP
USB1_DN
HDMI2_5V
Q4
BC848B
1
2
3
HDMI2_HPDIN
R39
1k
12
1k2
R33
R40
1k
12
R1
4k7
12
3V3_VCC
3V3_VCC
R116
5k1
5k1
R122
ETH_GRN
ETH_YEL
R125
5k1
5k1
R130
3V3_STBY
LED2
100R
R261
LNB_POK
R273
100R
LED1
AMP_MUTE
HP_MUTE
HP_DETECT
BACKLIGHT_DIM
PANEL_VCC_ON/OFF
R140
4k7
12
3V3_VCC
1V8_VCC_TUNER
R614
33k
R663
18k
R662
18k
33k
R613
BC848B
Q36
DVD_WAKEUP
HDMI0_5V
PWM1
3V3_STBY
D19
C5V6
4k7
R260
1
2
3V3_VCC
HDMI2_RX0P
HDMI2_RX1N
HDMI2_RX1P
HDMI2_RX2N
HDMI2_RX2P
HDMI2_CLKN
HDMI2_RX0N
HDMI2_CLKP
HDMI2_SCL
HDMI2_SDA
PWM0
3V3_STBY
R129
4k7
1
2
R128
4k7
12
3V3_STBY
10k
R183
1
2
BC848B
Q7
3V3_VCC
TOUCHPAD_SCL
TOUCHPAD_SDA
R342
100R
3V3_STBY
4k7
R127
12
R126
4k7
12
R347
100R
PC_DET
PWM_OUT_LED3
R123
4k7
1
2
3V3_STBY
SC_PIN8
BACKLIGHT_ON/OFF
S27
3V3_VCC
R121
4k7
12
4k7
R120
12
4k7
R119
BC848B
Q10
3D_ENABLE
3V3_VCC
USB_ENABLE2
USB_ENABLE1
TUNER_RST
LINEDROP
EXT_RESET
PCM_CD1
CI_PWR_CTRL
FLASH_WP
HDMI1_5V
SPI_CS
R111
4k7
1
2
4k7
R110
12
3V3_STBY
PANEL_VCC
PROTECT
3V3_STBY
4k7
R109
12
KEYBOARD
R108
10k
5V_VCC
12V_VCC
R258
220R
C562
100n
16V
C626
1u
16V
U28
MAX809LTR
3
21
GND
RST
VCC
4k7
R12
12
DVD_IR_ON/OFF
DVD_SENSE
R715
2k7
R697
1k
R107
15k
33R
R738
R737
33R
USB_OCD2
USB_OCD1
4k7
R4
1
2
R3
4k7
12
AUX_RESET
AUX_RESET
5V_VCC
BAW56
D26
10k
R195
12
10k
R194
12
TP7
PROTECT
C52
100n
10V
1
2
R192
10k
12
R611
33k
12
3V3_STBY
10k
R191
12
R190
10k
12
R189
10k
12
BAW56
D24
R188
10k
12
24V_VCC_AU
Q8
BC848B
R186
10k
12
R185
10k
12
R343
100R
12V_VCC
10k
R712
12
Q35
BC858B
3V3_VCC_TUNER
HDMI2_5V
R168
18k
R214
33k
S2_RESET
HDMI1
HDMI2
NC
HDMI3
GPIO
HDMI / USB
1V2 - 1V25 -1V5 - 2V5 - 3V3 FROM ICs POWER GOOD PINS
SHORT CCT PROTECTION

Table of Contents

Related product manuals