EasyManua.ls Logo

Philips VES2.2E LA - Page 67

Philips VES2.2E LA
72 pages
Print Icon
To Next Page IconTo Next Page
To Next Page IconTo Next Page
To Previous Page IconTo Previous Page
To Previous Page IconTo Previous Page
Loading...
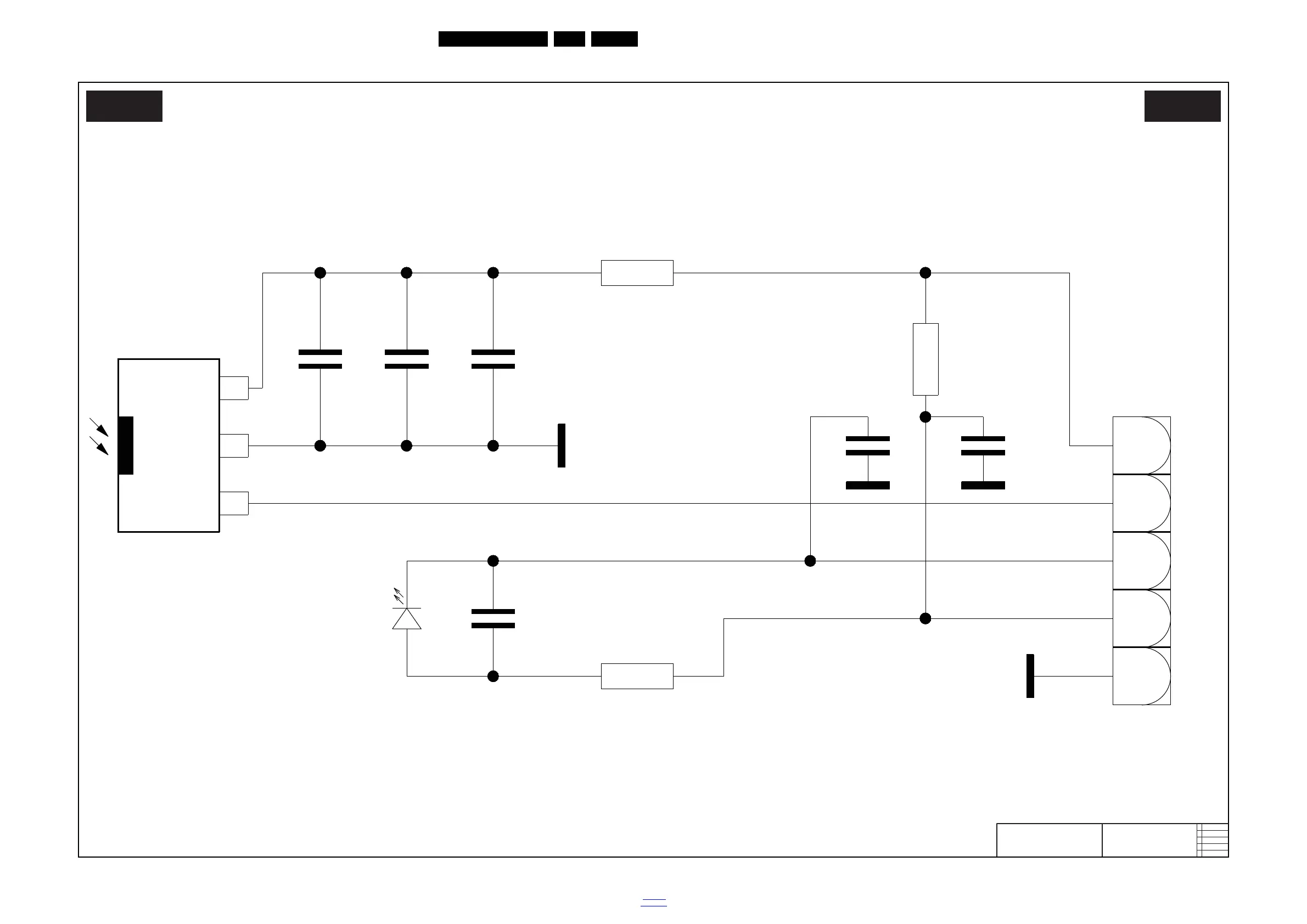
Circuit Diagrams and PWB Layouts
EN 67VES2.2E LA 10.
2013-Jul-19
back to
div. table
10.5 J 17LD141-2 IR/LED
10-5-1 IR/LED
19420_515_130314.eps
130314
LED/IR
J J
2012-03-05
2
17LD141-2
LED/IR
IR_TSOP5823
MD1
1
OUT
2
GND
3
VS
1u
C1
1u
C3
1u
C2
PL2
1
2
3
4
5
50V
100n
C4
100R
R1
22R
R2
4
3003CBV
1D
50V
100n
C6
50V
100n
C5
220R
R4

Table of Contents

Related product manuals