EasyManua.ls Logo

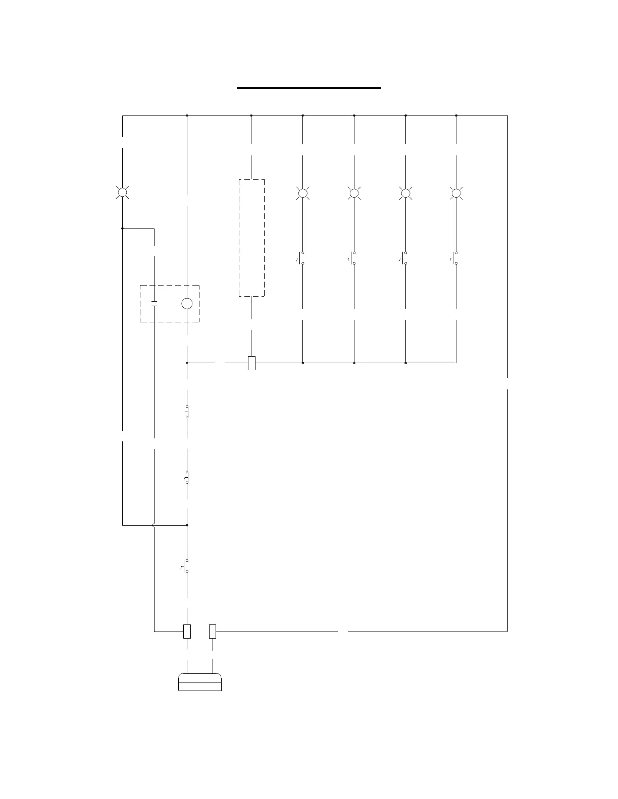
PMC PH - 24 VDC Power Circuit Ladder Diagram

PMC PH
58 pages
Print Icon
To Next Page IconTo Next Page
To Next Page IconTo Next Page
To Previous Page IconTo Previous Page
To Previous Page IconTo Previous Page
Loading...
220 VAC – 1 Phase
19
24 VDC Power Circuit
POWER SUPPLY
+
-
100
4 3
CONTROL POWER
1 2
CONTROL POWER
2 1
E-STOP
A2A1
COIL
1411
CONTACT
X2X1
CONTROL POWER
R
4 3
MOTOR POWER
X2X1
MOTOR POWER
R
4 3
HOSE-HTR
4 3
R-HTR
4 3
A-HTR
X2X1
HOSE-HTR
G
X2X1
R-HTR
G
X2X1
A-HTR
G
100 100
100
107
107
107
107
200
102
107
107
107
101
101
200
200
200
200
200
101
107 200
MCR
107 200
PUMP CIRCUIT*
200 200
200
*See Pump Circuit (Pg. 20)

Related product manuals