EasyManua.ls Logo

poclain hydraulics MK08 - Page 11

Default Icon
100 pages
Print Icon
To Next Page IconTo Next Page
To Next Page IconTo Next Page
To Previous Page IconTo Previous Page
To Previous Page IconTo Previous Page
Loading...
POCLAIN HYDRAULICS
800078181E DOC-REPAIR-MK05-MKE18-FR-EN 11
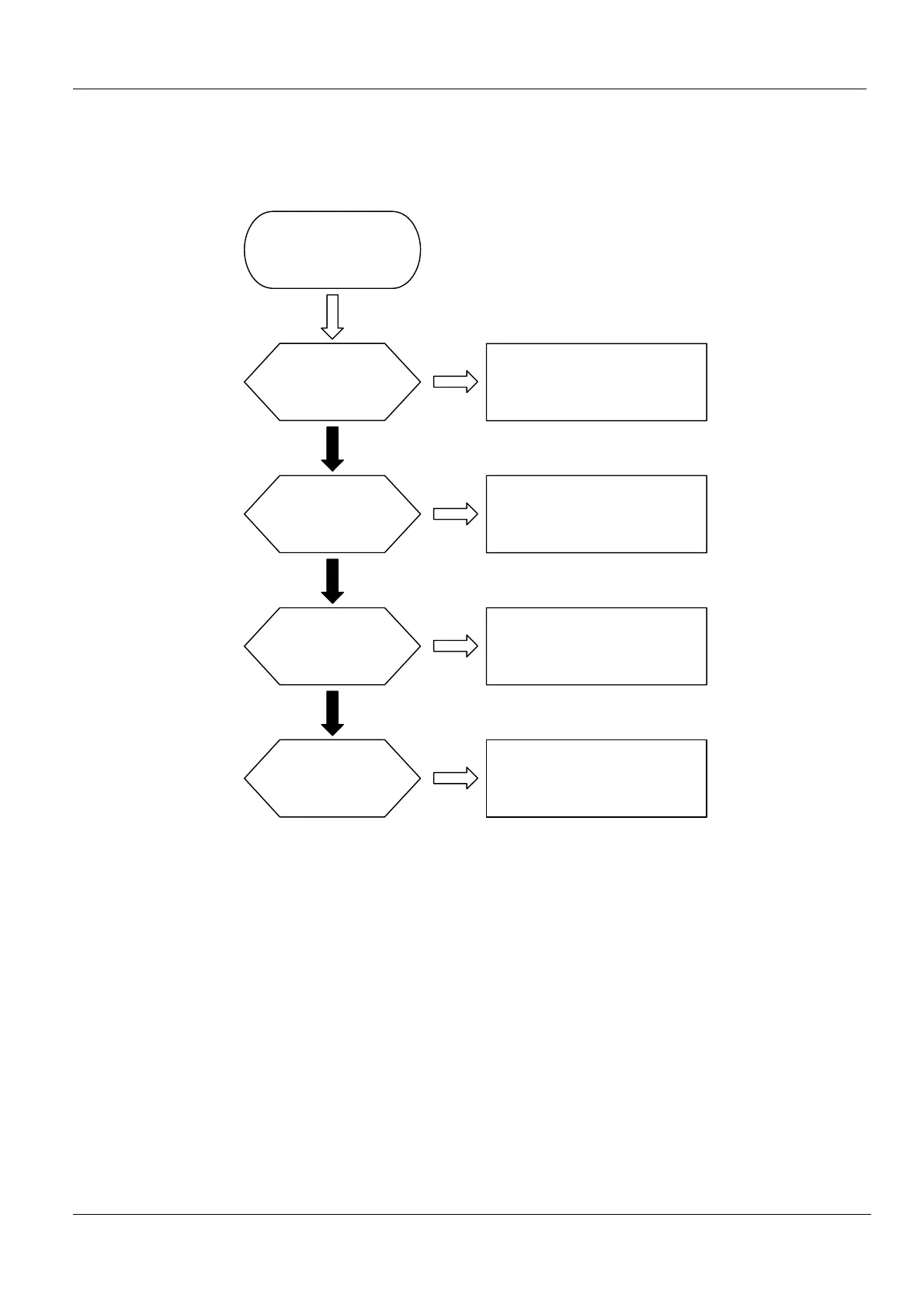
The motor does not revolve
The motor does
not revolve
No flow to
the motor
YES
Check the pump drive
and pump inlet
NO
The circuit does
not reach working
pressure
YES
Check the safety valve
condition (regulator)
NO
Excessive internals
leaks
YES
Replace the cylinder-block
and valving assembly
NO
The brake reminds
engaged
YES
Check the brake pilot circuit

Table of Contents

Related product manuals