EasyManua.ls Logo

Polaris ACE 900 2017 - Eps Troubleshooting (Power Steering Non-Functional with Mil On)

Polaris ACE 900 2017
512 pages
Print Icon
To Next Page IconTo Next Page
To Next Page IconTo Next Page
To Previous Page IconTo Previous Page
To Previous Page IconTo Previous Page
Loading...
11
9929422 R02 - 2017-2019 ACE 900 Service Manual
© Copyright Polaris Industries Inc.
11.53
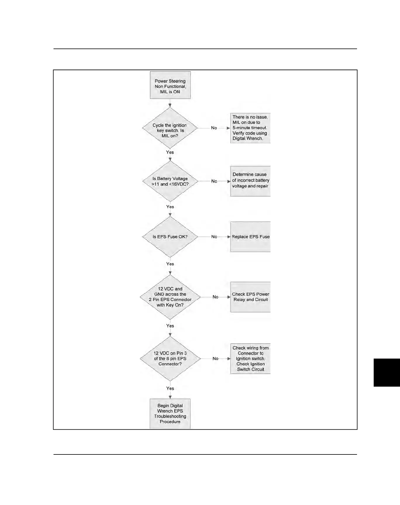
EPS TROUBLESHOOTING (POWER STEERING NON-FUNCTIONAL WITH MIL ON)
ELECTRICAL

Table of Contents

Related product manuals