EasyManua.ls Logo

Quectel SC206E Series - Interface Considerations; MIPI Design Considerations

Quectel SC206E Series
116 pages
Print Icon
To Next Page IconTo Next Page
To Next Page IconTo Next Page
To Previous Page IconTo Previous Page
To Previous Page IconTo Previous Page
Loading...
Smart Module Series
SC206E_Series_Hardware_Design 66 / 115
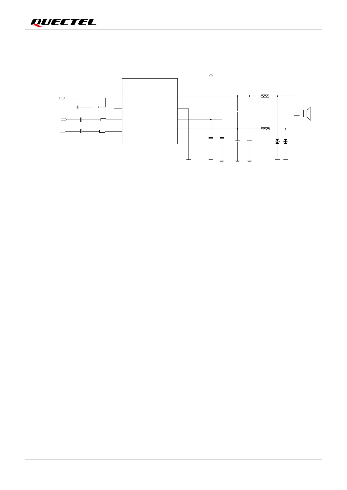
3.22.4. Reference Circuit Design for Lineout Interface
EN
PA_EN
C2
D1 D2
NC
+IN
-IN
VO2
GND
VDD
VO1
F2
F1
C1
R2
R3
R1
C3 C4
C5
C7
C6
Audio PA
LINEOUT_P
LINEOUT_M
VPH_PWR
10 μF
10 μF
100K
100K
10K
22 μF 1 μF
33 pF 33 pF
100 pF
Figure 27: Reference Circuit Design for Lineout Interface
3.22.5. Audio Signal Design Considerations
It is recommended to use the ECM microphone with dual built-in capacitors (e.g., 10 pF and 33 pF) to
filter out RF interference, thus reducing TDD noise. The 33 pF capacitor is applied to filter out RF
interference when the module is transmitting at EGSM900. The 10 pF capacitor is used to filter out RF
interference at DCS1800. Without this capacitor, TDD noise could be heard during voice calls. Please
note that the resonant frequency point of a capacitor largely depends on its material and manufacturing
technique. Therefore, you should consult the capacitor vendors to choose the most suitable capacitor to
filter out the high-frequency noises.
The severity of RF interference in the voice channel during GSM transmitting largely depends on the
application design. In some cases, EGSM900 TDD noise is more severe; while in other cases, DCS1800
TDD noise is more obvious. Therefore, you should select a suitable capacitor according to the test
results. Sometimes, even no RF filtering capacitor is required.
In order to decrease radio or other signal interference, place RF antennas away from audio interfaces
and audio traces. Additionally, keep power traces far away from the audio traces and do not route them
in parallel.
Route the differential audio traces according to the differential signal layout rule.

Table of Contents

Related product manuals