EasyManua.ls Logo

Rottler S85A - Button Definitions; Emergency Stop; Home Button

Rottler S85A
30 pages
Print Icon
To Next Page IconTo Next Page
To Next Page IconTo Next Page
To Previous Page IconTo Previous Page
To Previous Page IconTo Previous Page
Loading...
Section 3 Safety 3-2 S85A / S86A Manual
www.rottlermfg.com
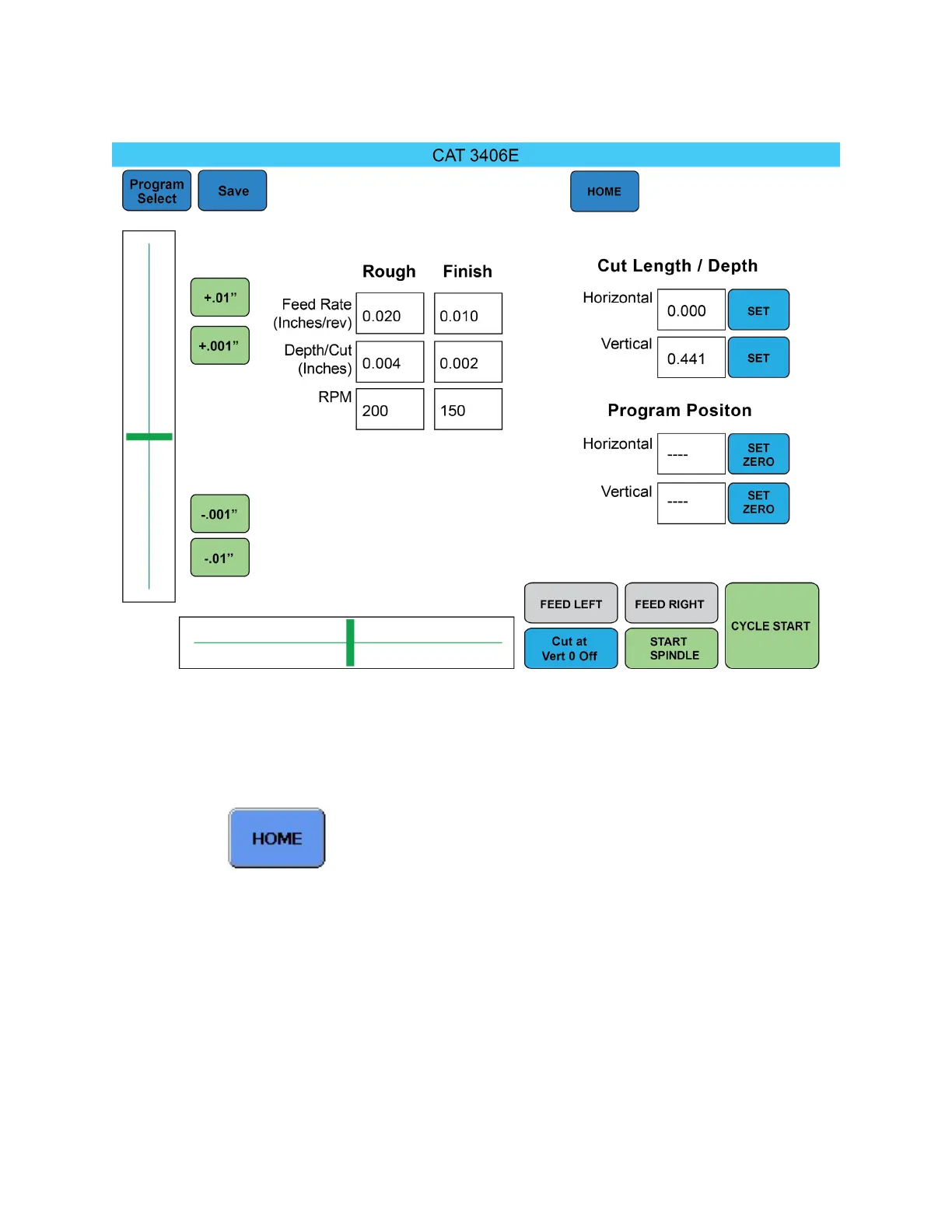
Button Definition
Emergency Stop
IF the Emergency stop is pushed, all power to the spindle horizontal and vertical drive is removed.
Display will still have power and will display “EMERGENCY STOP”. To release the emergency stop, turn
the button to the right and it will “POP” out. Give the machine a minute to power up before pressing any
buttons on the control panel.
Home Button
When the machine is powered up or cycled via the E Stop, you will have to home it so that the motors can
be indexed to begin programming or running a saved program. Pressing the Home button will move the
spindle to top of its travel. Then the Horizontal Position will move the carriage all the way to the right of its
travel.

Related product manuals