EasyManua.ls Logo

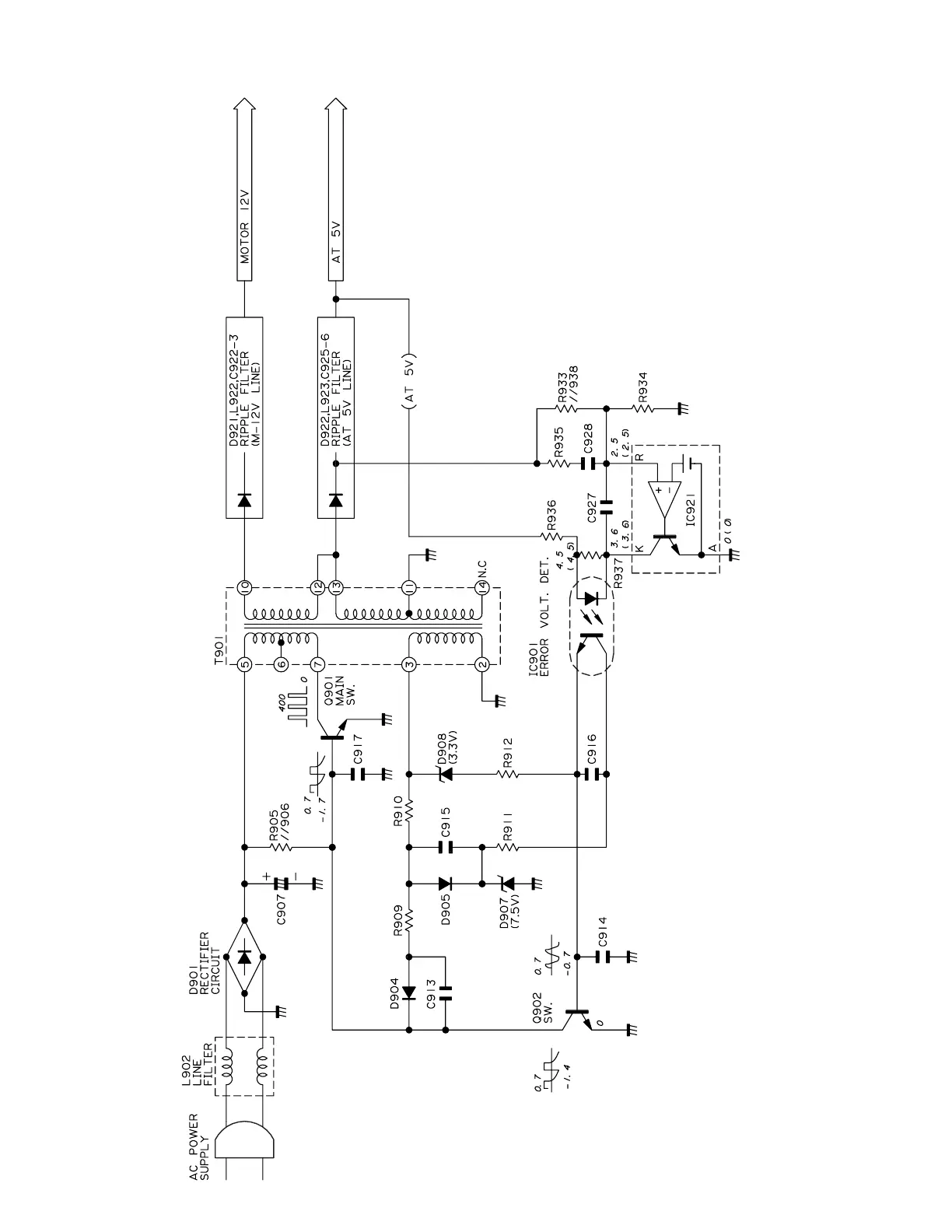
Sharp VC-V50S - Power Circuit Block Diagram

Sharp VC-V50S
74 pages
Print Icon
To Next Page IconTo Next Page
To Next Page IconTo Next Page
To Previous Page IconTo Previous Page
To Previous Page IconTo Previous Page
Loading...
VC-V50S
VC-V80T
VC-V91T
50
POWER CIRCUIT BLOCK DIAGRAM

Table of Contents

Related product manuals