EasyManua.ls Logo

Sharp VL-PD3U - Page 75

Sharp VL-PD3U
170 pages
Print Icon
To Next Page IconTo Next Page
To Next Page IconTo Next Page
To Previous Page IconTo Previous Page
To Previous Page IconTo Previous Page
Loading...
.CK
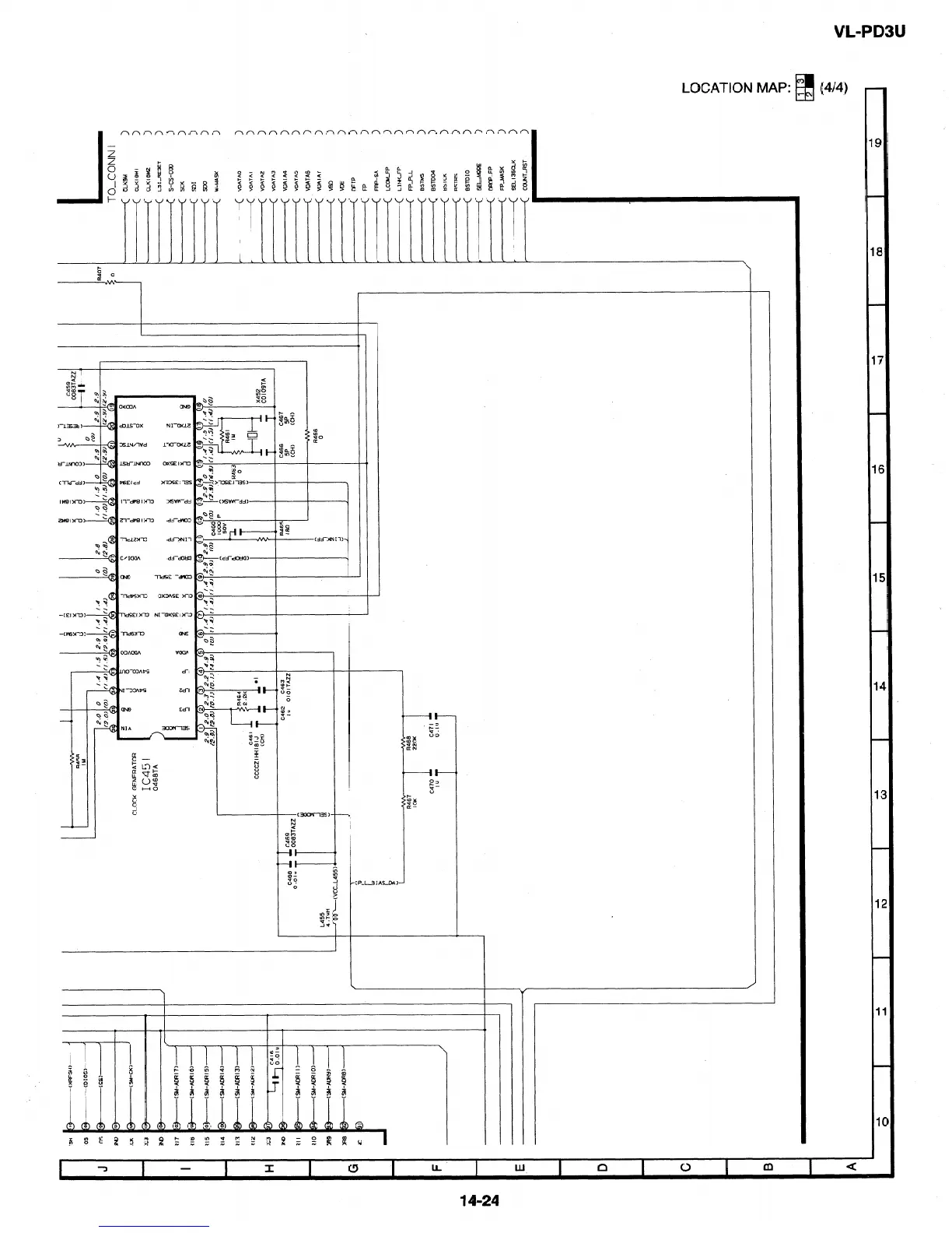
TO-CONN I
CLK9M
CLKIBMI
CSKI6W
LSI-REYT
s-cs-COD
SCK
SD1
SD0
W-MASK
CLOCK GENERATOR
4
C
0468TA
z
(
WATAO
VDATA I
VDATAP
VDATA3
VDATA4
VDATA5
VDATAG
VDATA7
VBD
VCE
Ci=IP
FP
FRP-SA
LCOM-FP
LIMP
FP-PLL
BSM
BSTDO4
BSTCK
BSTRS
BSTDIO
SEI-McfE
DROP-FP
FP_MASK
SEL I 35CLK
COUJT-RST
C462 C463
IU OIOITAZZ
C466
C469
O.OlU
L455
4.7uH
~_(vcC_L455>
I
%v4 : VA =
R467
R466
IOK 22OK

Related product manuals