EasyManua.ls Logo

Sharp XG-PH70X - Page 121

Sharp XG-PH70X
208 pages
Print Icon
To Next Page IconTo Next Page
To Next Page IconTo Next Page
To Previous Page IconTo Previous Page
To Previous Page IconTo Previous Page
Loading...
XG-PH70X/XG-PH70X-N (1st. Edition)
8 – 39
11 1312 14 15 16 18 1917
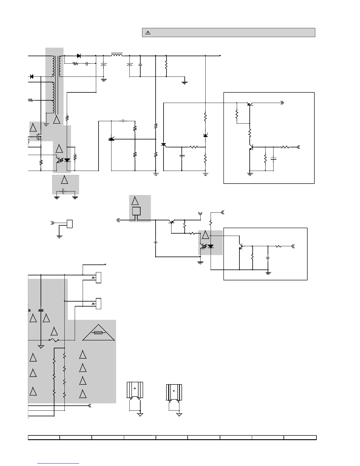
TO LVPS BD
CONTROL E.M.I BOARD RELAY K1 AND SUPPLY DC15V TO IC20
!
!
!
4A250V
!
!
!
!
!
!
!
!
!
!
!
!
!
Add Mark
STB_RLY
STB_RLY
PP_SIG
Bu4V_SW
STB15
Bu4V_SW
PCON0
+V_RLY
Bu4V
GNDFEE
0
GNDFEE
0
GNDFEE
0
GNDFEE
0
GNDFEE
+370V
GNDFEE
GNDFEE
R109
10KF/0805
1 2
R218
1.8K/2010
ZD201
4.7B
R203
1K/0805
R213
1KF/0805
12
R212
10KF/0805
1 2
C206
330P/50V
R209
100R/1206
R163A
549K/1206
HI-VOL
1 2
D201
SS36
C202
1KUF/10V
+
C155
330U/450V
12
R211
10RF/0805
HS101
HS101 FOR Q151,D152,D153
1
2
1
2
C203
220UF/10V
D101
RGF1M
C208
330P/50V
R164B
133K/1206
HI-VOL
1 2
HS102
HS102 FOR CR151,D154
1
2
1
2
R163B
549K/1206
HI-VOL
1 2
CN153
1
2
3
IC201
TL431
2 3
1
R107
30K/0805
JP151
1
2
R164A
133K/1206
HI-VOL
1 2
Q102
MMBT5401
3
1
2
F151
250V/4A
2 1
R217
100R/1206
R108
3R3/1W
R201
15R/1206
C205
0.1u/50V
C207
0.01U/50V
C201
2.2KP/100V
L201
R204
1.82KF/0805
Q101
2SK3303
R112
4.75K/1206
12
7
K/0805
U102
TLP421
12
43
+
C154
330U/450V
R163C
549K/1206
HI-VOL
1 2
THM1
1
2
R164C
137K1206
HI-VOL
1 2
R216
1KF/0805
R164D
137K/1206
HI-VOL
1 2
C111
1U/50V
14
R
1/2W
R206
680F/0805
T1
5
4
8
10
1
6
7
Q283
MMBT3904L
3
1
2
U101
TLP421
12
43
R208
470RF/0805
1 2
Q282
MMBT3906L
3
1
2
R214
100R/1206
R205
1.1KF/0805
R202
100F/0805
SCR201
TYN0512
3
1 2
R207
100k/0805
CY131 2.2KP/250V
3
1
206
CN152
1
2
3
4
1
206
R210
1KF/0805
Q200
MMBT3904L
3
1
2
R215
1KF/0805
C204
0.1U/50V
/
B
AND SHADED COMPONENTS=SAFETY RELATED PARTS

Table of Contents

Other manuals for Sharp XG-PH70X

Related product manuals