EasyManua.ls Logo

Sharp XG-PH70X - Chapter 5. Block Diagram;Overall Wiring Diagram Block Diagram

Sharp XG-PH70X
208 pages
Print Icon
To Next Page IconTo Next Page
To Next Page IconTo Next Page
To Previous Page IconTo Previous Page
To Previous Page IconTo Previous Page
Loading...
XG-PH70X/XG-PH70X-N (1st. Edition)
5 – 1
XG-PH70X
Service Manual
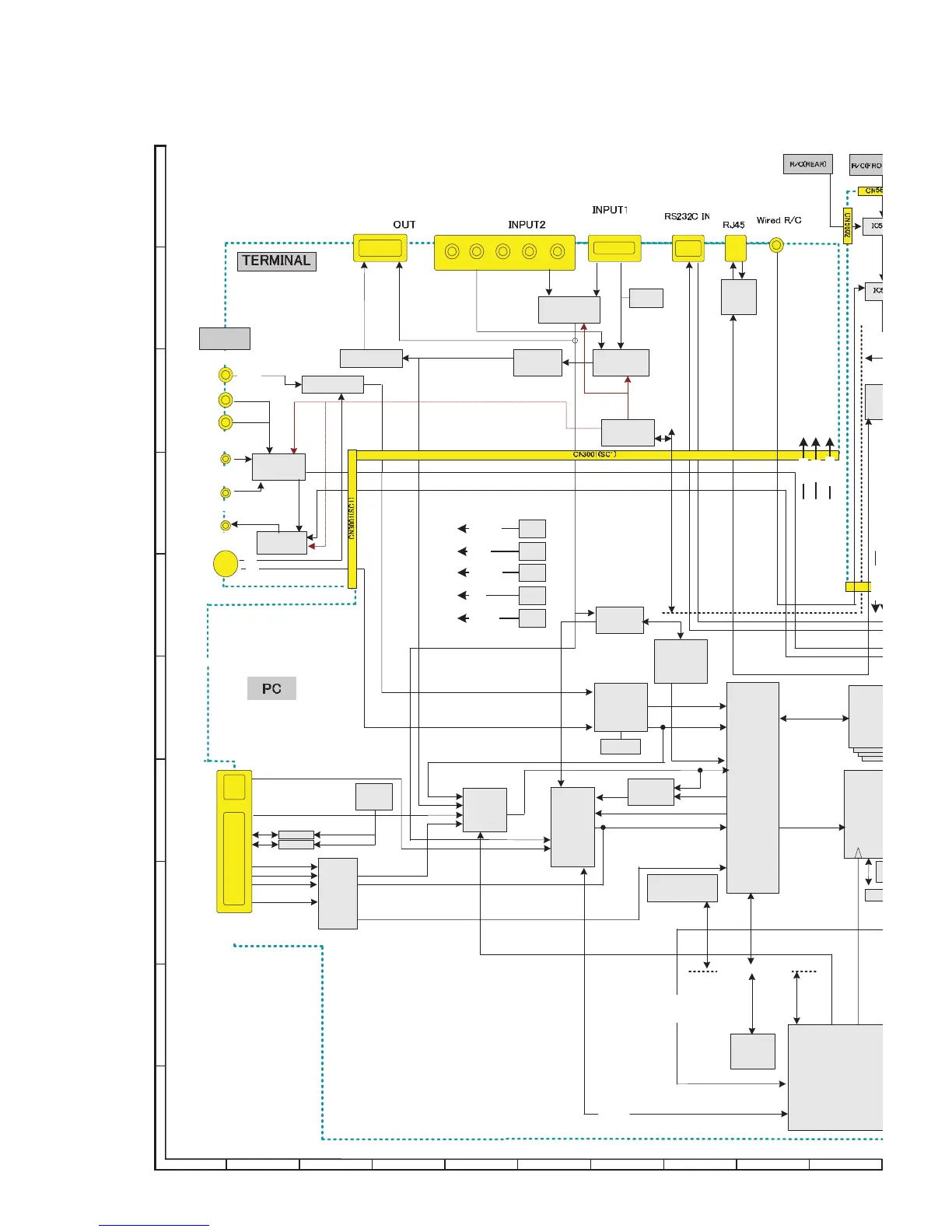
CHAPTER 5. BLOCK DIAGRAM/OVERALL WIRING DIAGRAM
[1] BLOCK DIAGRAM
1
23
4567 910
8
J
A
B
C
D
E
F
G
H
I
BLOCK DIAGRAM
IC15
IC25
IC32
IC17
IC12
IC14
IC8/IC9
IC7
S-Video
Video
S-C
VIDEO
IC10
S-Y
I2C bus
IC16
IC26/27
28/29
IC20
IC3
SH3
BNCx5 DSub15
DSub9
Input3
DVI-D
IC3007
I
C
IC3003
DSub15
RCA
IC3005
3.5jack
IC21
IC3001
IC3002/
IC3004
COMPUTER
AUDIO 1
COMPUTER
AUDIO 2
AUDIO OUT
IC402/IC404
IC401/
IC403
IC23
IC22
CPU BUS(65.5MHz)
T9401
IC2901
I2C bus
I
B+12VM
B+5VM
B+3V3AT
I2C bus
IC30V18CVIC
B+3V3AT
B 12VM
IC13
IC406
IC2VB+1.8V
IC11V15
IC19V33ADC
IC18VA5V

Table of Contents

Other manuals for Sharp XG-PH70X

Related product manuals