EasyManua.ls Logo

Sharp XG-PH70X - Page 136

Sharp XG-PH70X
208 pages
Print Icon
To Next Page IconTo Next Page
To Next Page IconTo Next Page
To Previous Page IconTo Previous Page
To Previous Page IconTo Previous Page
Loading...
XG-PH70X/XG-PH70X-N (1st. Edition)
8 – 54
1
23
4567 910
8
J
A
B
C
D
E
F
G
H
I
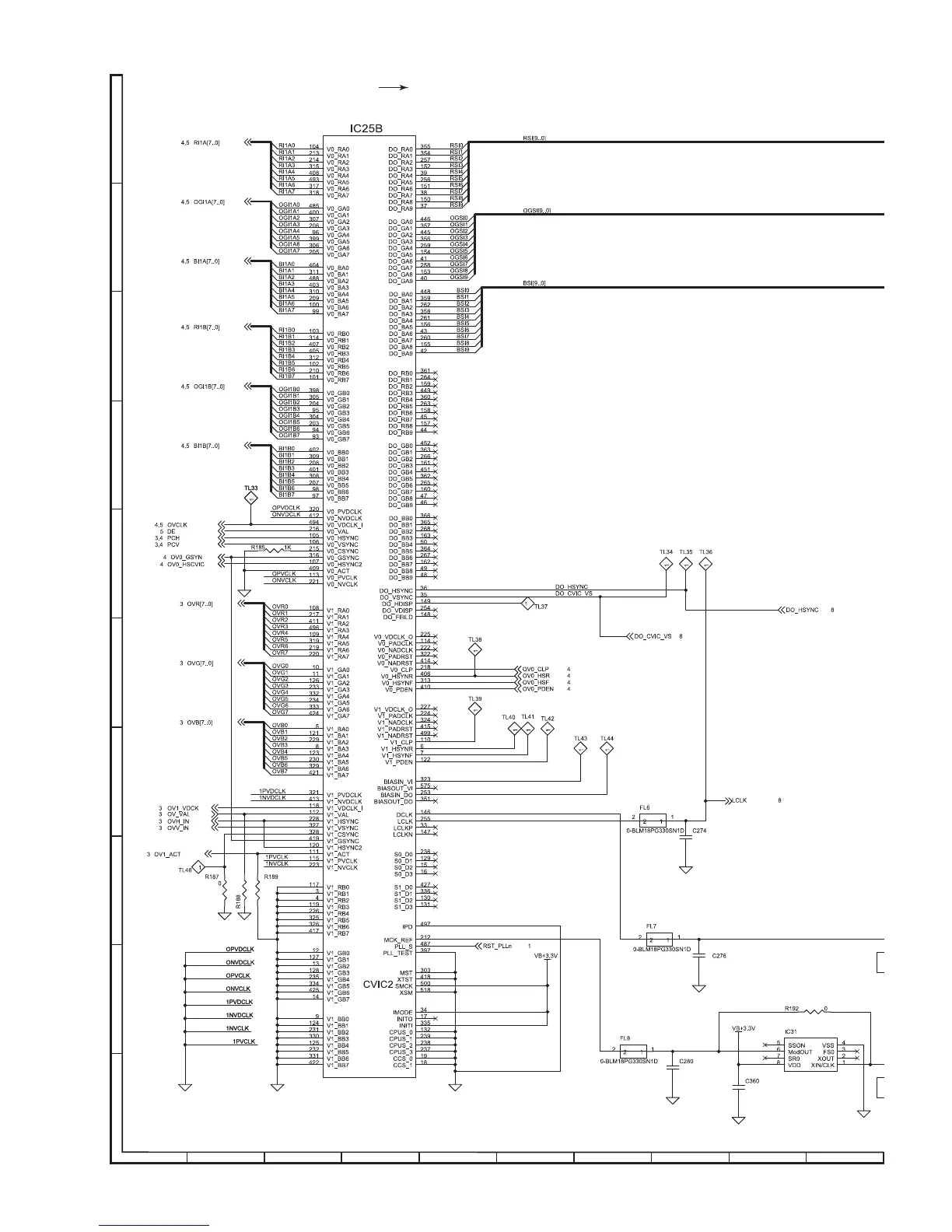
PC I/F Unit-7 (Ref. No 8xxx (IC25B=IC8025B))
NC
NC
NC
NC
NC
NC
NC

Table of Contents

Other manuals for Sharp XG-PH70X

Related product manuals