EasyManua.ls Logo

Siemens Servo Ventilator 300 - Page 15

Siemens Servo Ventilator 300
131 pages
To Next Page IconTo Next Page
To Next Page IconTo Next Page
To Previous Page IconTo Previous Page
To Previous Page IconTo Previous Page
Loading...
Servo Ventilator 300/300A Introduction
E382 E380E 061 01 03 01 Siemens-Elema AB 15
1
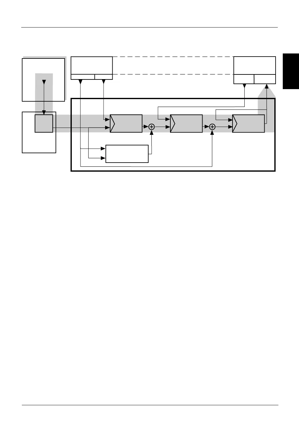
Inspiratory feedback control system
The inspiratory feedback control system
uses cascade control with a number of
controllers and compensating elements.
Flow regulation
Inspiratory flow regulation occurs during
inspiration time in the modes Volume
Control and SIMV (Vol. Contr.) and during
expiration time in all modes.
When flow regulation is used, the
shadowed main forward path comprises the
following:
The microprocessor module in the block
MODE CPU in the main block REFERENCE &
TIMING generates a FLOW REF. signal.
The block MIXER, in the main block
INSPIRATORY CONTROL, splits the FLOW REF.
signal into one GAS FLOW REF. signal for each
inspiratory valve (AIR FLOW REF. and O
2
FLOW
REF
.). Each GAS FLOW REF. signal is used
(after a minor correction within ±5 %) as
DESIRED GAS FLOW VALUE (reference variable).
ACTUAL GAS FLOW VALUE is generated by
signal converters (FLOW) using signals from
measuring TRANSDUCERS.
The actuating signal from the FLOW PI
CONTROL
results in the DESIRED POSITION VALUE
(reference variable) for the POSITION PD
CONTROL
. The POSITION SENSOR at the
INSPIRATORY VALVE generates a valve position
signal which is used as the ACTUAL POSITION
VALUE
in the POSITION PD CONTROL.
The actuating signal from the POSITION PD
CONTROL
results in the DESIRED CURRENT VALUE
(reference variable) for the CURRENT CONTROL
& CURRENT POWER.
The ACTUAL CURRENT VALUE is an internal
feedback signal used in the CURRENT
CONTROL
block.
The actuating signal from the output stage
of the CURRENT CONTROL & CURRENT POWER is a
voltage pulse train with pulse width
modulation used to actuate the INSPIRATORY
VALVE
SOLENOID which generates a certain
opening of the INSPIRATORY VALVE.
Flow
regulation
POSITION
SENSOR
INSPIRATORY
VALVE
CONTROLLED SYSTEM
VALVE
SOLENOID
PRESSURE
TRANSDUCERS
FLOW
ACTUAL CURRENT VALUE
ACTUAL POSITION VALUE
ACTUAL
SUPPLY
PRESS.
VALUE
GAS
FLOW
VALVE POSITION
CALCULATOR
REFERENCE
& TIMING
DESIRED
POSITION
VALUE
CURRENT
CONTROL &
CURRENT
POWER
POSITION PD
CONTROL
FLOW PI
CONTROL
DESIRED
CURRENT
VALUE
GAS
FLOW
REF.
MIXER
DESIRED
GAS FLOW
VALUE
ACTUAL
GAS FLOW
VALUE
INSP. VALVE POSITION
FLOW
REF.
GAS
SUPPLY
PRESS.
FLOW CONTROL
300-A09E
INSPIRATORY
CONTROL

Table of Contents

Related product manuals