EasyManua.ls Logo

Siemens SIMATIC S7-1200 - Page 368

Siemens SIMATIC S7-1200
527 pages
To Next Page IconTo Next Page
To Next Page IconTo Next Page
To Previous Page IconTo Previous Page
To Previous Page IconTo Previous Page
Loading...
Instructions
9.2 PID_3Step
PID control
368 Function Manual, 03/2017, A5E35300227-AC
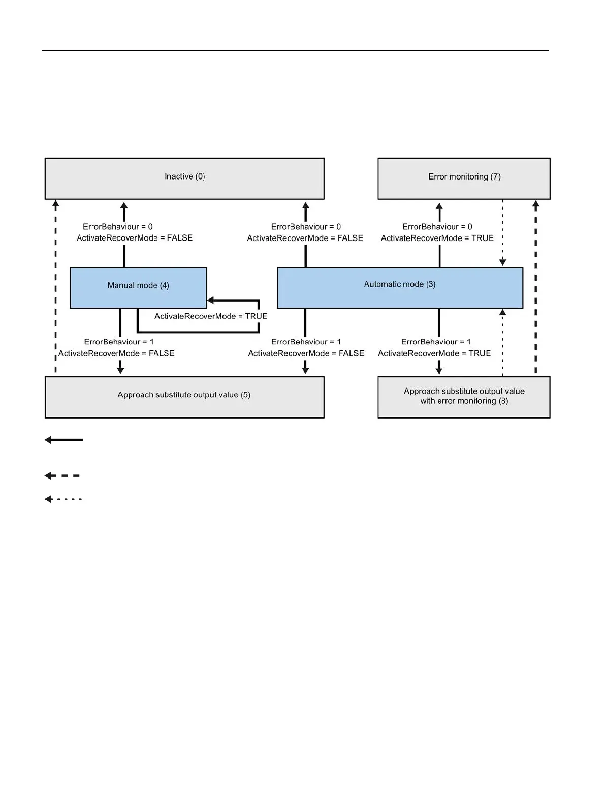
Automatic switchover of operating mode in automatic and manual modes (PID_3Step V1.0)
PID_3Step automatically switches the operating mode in the event of an error. The following
diagram illustrates the influence of ErrorBehaviour and ActivateRecoverMode on this
switchover of operating mode.
Automatic switchover of operating mode in the event of an error
Automatic switchover of operating mode once the current operation has been completed.
Automatic switchover of operating mode when error is no longer pending.
See also
Tag ActivateRecoverMode V1 (Page 372)
Parameter ErrorBits V1 (Page 369)

Table of Contents

Other manuals for Siemens SIMATIC S7-1200

Related product manuals