EasyManua.ls Logo

Skipper CD401MR-SC - Page 13

Default Icon
48 pages
Print Icon
To Next Page IconTo Next Page
To Next Page IconTo Next Page
To Previous Page IconTo Previous Page
To Previous Page IconTo Previous Page
Loading...
Date: 2022-09-26 Page 13 of 48
Operation and Installation CD401MR-SC
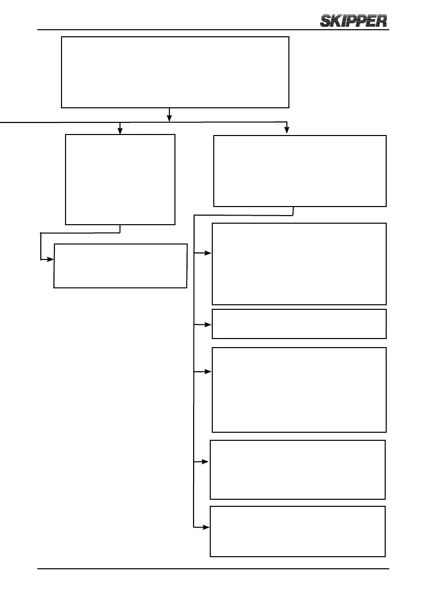
System setup (SETUP)
Setup the system
parameters
Next sub menu
▼ Prev sub menu
SET select sub menu
MENU return
Baud settings (NMEA)
Higher value
▼ Lower value
Menus, scrollable menu system
Accessed with SET and MENU pressed simultaneously
Next sub menu
▼ Prev sub menu
SET select sub menu
MENU return
Diagnostics/advanced setup (DIAG)
Diagnose and adjust less used parameters
Next sub menu
▼ Prev sub menu
SET select sub menu
MENU return
Code option activation (CODE)
Shows serial no
Code number with active digit underlined
Increment underlined digit
Move to next digit
SET activates the displayed code
Upgrade mode (UPGRD)
Allow the system to upgrade from cable
Demo (DEMO)
Increment mode
▼ Decrement mode
MENU accept mode
Mode 1 = dynamic
Mode 2, 3 = static
O
Splash screen (INFO)
▲ Dimming up
▼ Dimming down
Option info
Software version
Self tests (TEST)
▲ Next test
▼ Previous test
SET starts selected test