EasyManua.ls Logo

SOMFY RS485 Setting Tool - Page 49

SOMFY RS485 Setting Tool
152 pages
Print Icon
To Next Page IconTo Next Page
To Next Page IconTo Next Page
To Previous Page IconTo Previous Page
To Previous Page IconTo Previous Page
Loading...
DE
RS485 SETTING TOOL
49Copyright
©
2020 SOMFY ACTIVITES SA, Société Anonyme. All rights reserved.
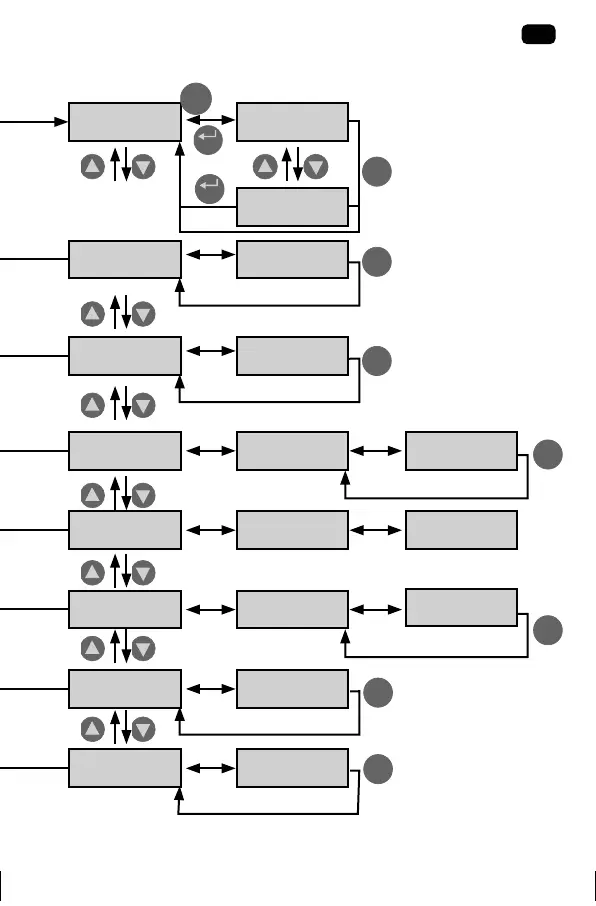
MOTOR ROTATION
DIRECTION
PRESET POSITION
TESTING
OK
BACK
SET STANDARD
OK TO CONFIRM
PRESET : 01
XXX%
CALIBRATION
SETTING
SET CALIBRATION
OK TO CONFIRM
FACTORY DEFAULT
MOTOR RESET
BACK TO FACTORY
OK TO CONFIRM
PRESET POSITION
SETTING
PRESET : 01
XXX%
SET PRESET 01
OK TO CONFIRM
TEST PRESET 01
OK TO CONFIRM
PRESET POSITION
ERASING
PRESET : 01
XXX%
ERASE PRESET 01
OK TO CONFIRM
UP LIMIT
SETTING
SET UP LIMIT
OK TO CONFIRM
SET REVERSED
OK TO CONFIRM
DOWN LIMIT
SETTING
SET DOWN LIMIT
OK TO CONFIRM
OK
OK
OK
BACK
OK
OK
OK
OK
**
**
**
5101887C005_RS485 Setting tool.indb 49 23/09/2020 17:04
5101887C006_RS485 Setting tool.pdf 49 9/25/2020 2:49:29 PM

Table of Contents

Other manuals for SOMFY RS485 Setting Tool