EasyManua.ls Logo

Sonniger GUARD - Page 126

Sonniger GUARD
172 pages
Print Icon
To Next Page IconTo Next Page
To Next Page IconTo Next Page
To Previous Page IconTo Previous Page
To Previous Page IconTo Previous Page
Loading...
Технический паспорт и руководство по эксплуатации GUARDv202301
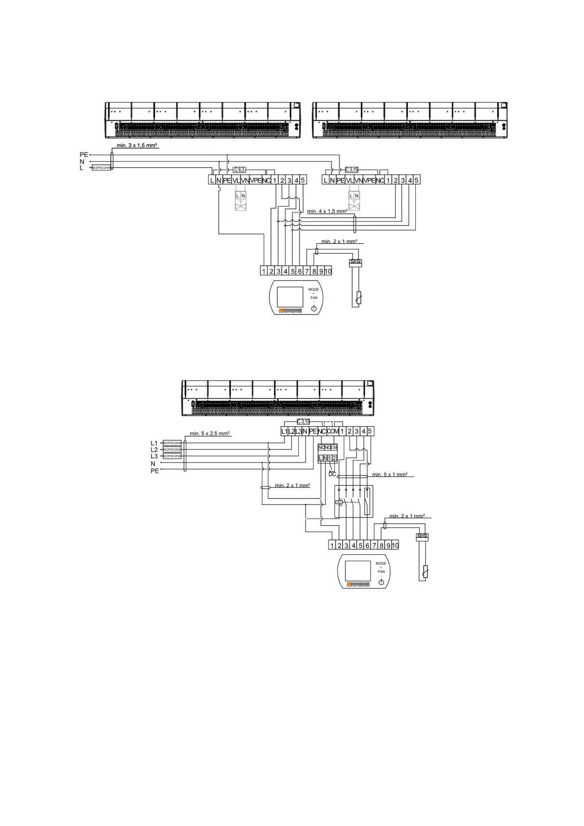
Если к одной панели управления INTELLIGENT подключены две завесы, то необходимо заменить предохранитель в
завесе 1 на С 6,3 (для работы с дверным выключателем снять перемычку NC-COM в завесе 1).
8.6.2 Без дверного выключателя
8.7
Схема подключения завесы GUARD 100-150-200E с панелью управления INTELLIGENT
8.7.1 С дверным выключателем