EasyManua.ls Logo

Sonniger GUARD - Page 165

Sonniger GUARD
172 pages
Print Icon
To Next Page IconTo Next Page
To Next Page IconTo Next Page
To Previous Page IconTo Previous Page
To Previous Page IconTo Previous Page
Loading...
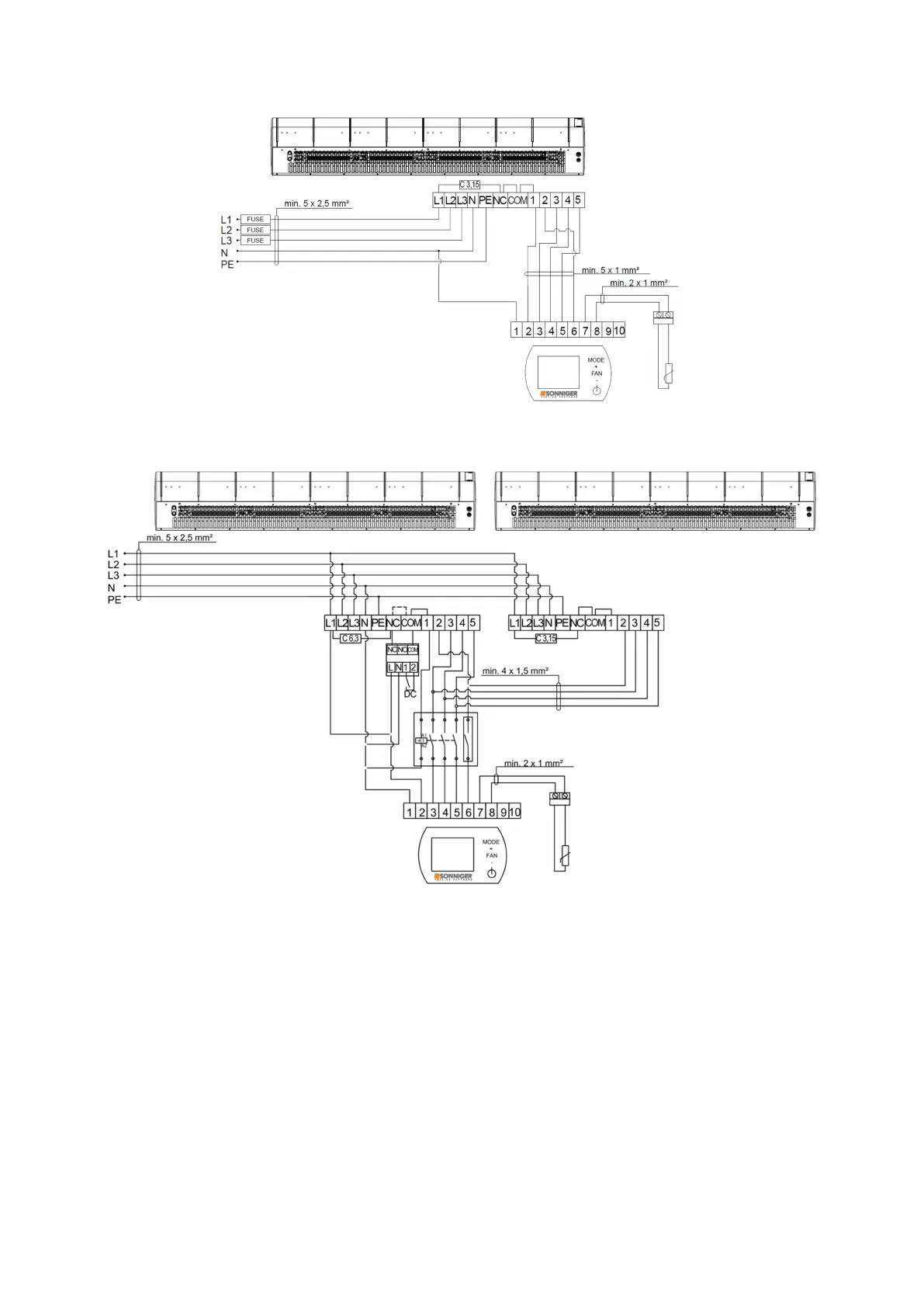
Technická dokumentácia vzduchovej clony GUARD v202301
8.7.2 Bez dverný magnetický spínač GUARD
8.8 Schéma pripojenia dvoch clôn GUARD 100-150-200 E (elektrický ohrievač) k panelu INTELLIGENT
8.8.1 Dverný magnetický spínač GUARD
V prípade práce bez DVERNÉHO SPÍNAČA je nutné zachovať mostík medzi terminálom NC-COM.
V clone MASTER medzi svorkami L-NC vymeňte továrenskú poistku (C 3,15) na C 6,3.