EasyManua.ls Logo

Sonniger GUARD - Page 30

Sonniger GUARD
172 pages
Print Icon
To Next Page IconTo Next Page
To Next Page IconTo Next Page
To Previous Page IconTo Previous Page
To Previous Page IconTo Previous Page
Loading...
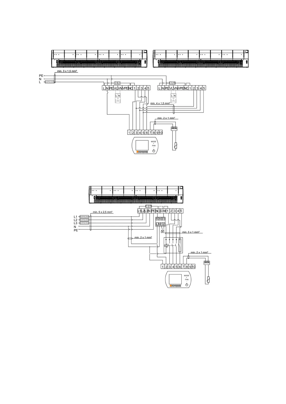
Dokumentacja techniczno-ruchowa kurtyna standardowa GUARD v202301
W przypadku podpięcia dwóch kurtyn do jednego sterownika INTELLIGENT konieczna jest wymiana bezpiecznika w kurtynie 1
na C 6,3 (dla pracy z wyłącznikiem drzwiowym należy usunąć zworę NC-COM w kurtynie 1).
8.6.2 Bez wyłącznika magnetycznego
8.7
Schemat podłączenia kuryn GUARD 100-150-200 E z panelem INTELLIGENT
8.7.1 Z wyłącznikiem magnetycznym