EasyManua.ls Logo

Sony CDX-CA710X - Wiring and Connections; Connection Diagram; Memory Hold Connection; Speaker Connection Notes

Sony CDX-CA710X
44 pages
Print Icon
To Next Page IconTo Next Page
To Next Page IconTo Next Page
To Previous Page IconTo Previous Page
To Previous Page IconTo Previous Page
Loading...
6
CDX-CA710X/CA790X
Connections
L
R
AUDIO
OUT
AUDIO
OUT
REAR FRONT
BUS
AUDIO
IN
Raccordement pour la conservation de la mémoire
Lorsque le fil d’entrée d’alimentation jaune est raccordé,
le circuit de la mémoire est alimenté en permanence
même si la clé de contact est sur la position d’arrêt.
Remarques sur le raccordement des haut-parleurs
•Avant de raccorder les haut-parleurs, mettez l’appareil
hors tension.
•Utilisez des haut-parleurs ayant une impédance de 4 à
8ohms avec une capacité électrique adéquate pour
éviter de les endommager.
•Ne raccordez pas les bornes du système de haut-
parleur au châssis de la voiture et ne raccordez pas les
bornes du haut-parleur droit à celles du haut-parleur
gauche.
•Ne raccordez pas le câble de masse de cet appareil à la
borne négative (–) de l’enceinte.
•N’essayez pas de raccorder les haut-parleurs en
parallèle.
•Raccordez uniquement des haut-parleurs passifs. Le
raccordement de haut-parleurs actifs (avec
amplificateurs intégrés) aux bornes des haut-parleurs
peut endommager l’appareil.
•Pour éviter tout dysfonctionnement, n’utilisez pas les
fils des haut-parleurs intégrés installés dans votre
voiture si l’appareil partage un fil négatif commun (–)
pour les haut-parleurs droit et gauche.
•Ne raccordez pas entre eux les cordons des haut-
parleurs de l’appareil.
Remarque sur le raccordement
Si les enceintes et l’amplificateur ne sont pas raccordés
correctement, le message “FAILURE” s’affiche. Dans ce
cas, assurez-vous que les enceintes et l’amplificateur sont
bien raccordés.
3
Supplied with XA-C30
Fourni avec le XA-C30
BUS AUDIO IN
Source selector
(not supplied)
Sélecteur de source
(non fourni)
XA-C30
AMP REM
Max. supply current 0.3 A
Courant max. fourni 0,3 A
Fuse (10 A)
Fusible (10 A)
Blue/white striped
Rayé bleu/blanc
White
Blanc
Green
Vert
Purple
Mauve
White/black striped
Rayé blanc/noir
Gray/black striped
Rayé gris/noir
Green/black striped
Rayé vert/noir
Purple/black striped
Rayé mauve/noir
BUS
CONTROL IN
Gray
Gris
*
1
RCA pin cord (not supplied)
Cordon à broche RCA (non fourni)
*
2
Insert with the cord downwards.
Insérez avec le câble vers le bas.
REMOTE
IN
AUDIO OUT
REAR
Supplied with the CD/MD changer
Fourni avec le changeur de CD/MD
3
*
2
from car antenna
à partir de l’antenne de la voiture
Left
Gauche
Right
Droit
Left
Gauche
Right
Droit
2
5
6
4
ANT REM
4
Red
Rouge
Yellow
Jaune
Black
Noir
Blue
Bleu
Light blue
Bleu ciel
Max. supply current 0.1 A
Courant max. fourni 0,1 A
ATT
1
Schéma de raccordement (3)
1
À un point métallique de la voiture
Branchez d‘abord le fil de masse noir et, ensuite, les
fils d‘entrée d‘alimentation jaune et rouge.
2
Vers le fil de commande de l‘antenne électrique
ou le fil d‘alimentation de l‘amplificateur
d‘antenne
Remarques
Il n'est pas nécessaire de raccorder ce fil s'il n'y a
pas d'antenne électrique ni d'amplificateur
d'antenne, ou avec une antenne télescopique
manuelle.
Si votre voiture est équipée d'une antenne FM/AM
intégrée dans la vitre arrière/latérale, voir
“Remarques sur les fils de commande et
d'alimentation”.
3
Au niveau du AMP REMOTE IN de l’amplificateur
de puissance en option
Ce raccordement s’applique uniquement aux
amplificateurs. Le branchement de tout autre
système risque d’endommager l’appareil.
4
Vers le cordon de liaison d’un téléphone de
voiture
5
À la borne +12 V qui est alimentée quand la clé
de contact est sur la position accessoires
Remarques
S'il n'y a pas de position accessoires, raccordez la
borne d'alimentation (batterie) +12 V qui est
alimentée en permanence.
Raccordez d‘abord le fil de masse noir à un point
métallique de la voiture.
Si votre voiture est équipée d'une antenne FM/AM
intégrée dans la vitre arrière/latérale, voir
“Remarques sur les fils de commande et
d'alimentation”.
6
À
la borne +12 V qui est alimentée en
permanence
Raccordez d‘abord le fil de masse noir à un point
métallique de la voiture.
Remarques sur les fils de commande et
d'alimentation
Le fil de commande de l’antenne électrique (bleu)
fournit une alimentation de + 12 V CC lorsque vous
mettez la radio sous tension.
Lorsque votre voiture est équipée d’une antenne FM/
AM intégrée dans la vitre arrière/latérale, raccordez la
sortie de commande de l’antenne (bleu) ou l’entrée
d’alimentation des accessoires (rouge) à la borne de
l’amplificateur d’antenne existant. Pour plus de détails,
consultez votre détaillant.
•Une antenne électrique sans boitier de relais ne peut
pas être utilisée avec cet appareil.
*
1
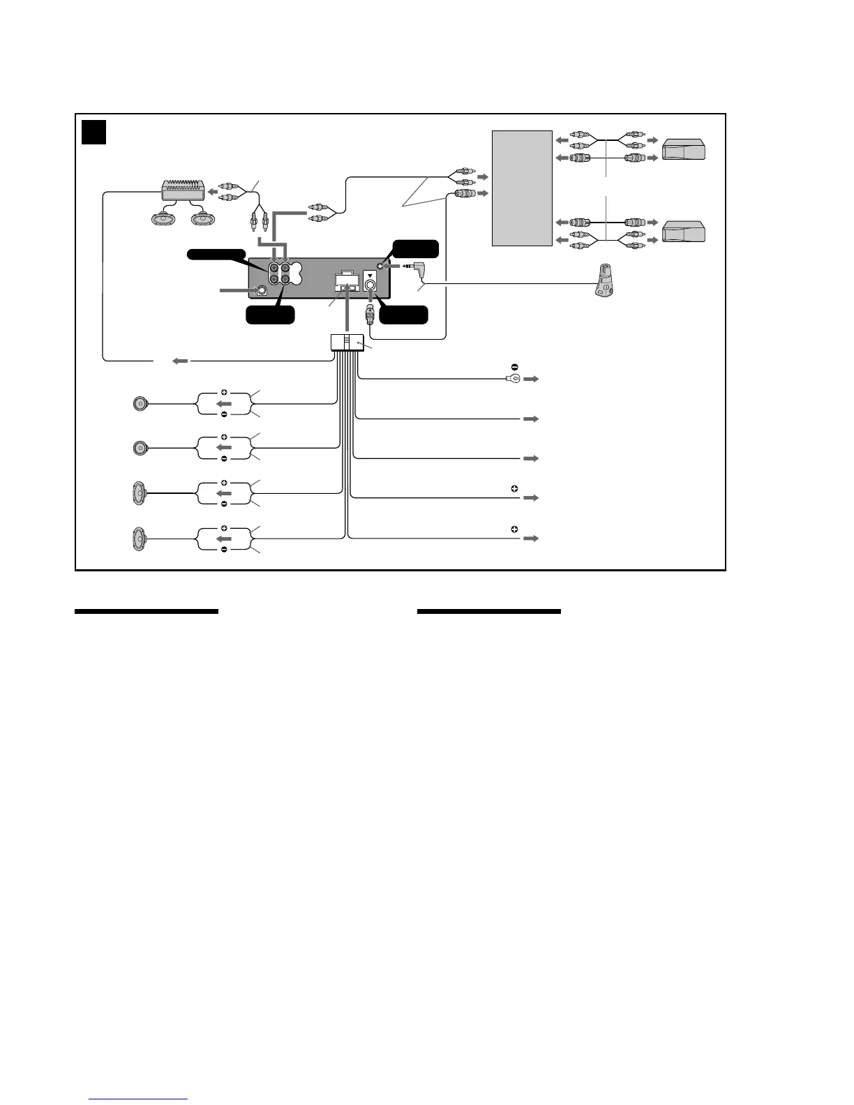
Memory hold connection
When the yellow power input lead is connected, power
will always be supplied to the memory circuit even when
the ignition key is turned off.
Notes on speaker connection
•Before connecting the speakers, turn the unit off.
Use speakers with an impedance of 4 to 8 ohms, and
with adequate power handling capacities to avoid its
damage.
Do not connect the speaker terminals to the car
chassis, or connect the terminals of the right speakers
with those of the left speaker.
Do not connect the ground lead of this unit to the
negative (–) terminal of the speaker.
Do not attempt to connect the speakers in parallel.
Connect only passive speakers. Connecting active
speakers (with built-in amplifiers) to the speaker
terminals may damage the unit.
•To avoid a malfunction, do not use the built-in speaker
wires installed in your car if the unit shares a common
negative (–) lead for the right and left speakers.
Do not connect the unit’s speaker cords to each other.
Note on connection
If speaker and amplifier are not connected correctly,
"FAILURE" appears in the display. In this case, make sure
the speaker and amplifier are connected correctly.
Connection diagram (3)
1
To a metal surface of the car
First connect the black ground lead, then connect
the yellow and red power input leads.
2
To the power antenna control lead or power
supply lead of antenna booster amplifier
Notes
It is not necessary to connect this lead if there is no
power antenna or antenna booster, or with a
manually-operated telescopic antenna.
•When your car has a built-in FM/AM antenna in
the rear/side glass, see “Notes on the control and
power supply leads.
3
To AMP REMOTE IN of an optional power
amplifier
This connection is only for amplifiers. Connecting
any other system may damage the unit.
4
To the interface cable of a car telephone
5
To the +12 V power terminal which is energized
in the accessory position of the ignition key
switch
Notes
If there is no accessory position, connect to the +12
V power (battery) terminal which is energized at
all times.
Be sure to connect the black ground lead to a
metal surface of the car first.
•When your car has a built-in FM/AM antenna in
the rear/side glass, see “Notes on the control and
power supply leads.
6
To the +12 V power terminal which is energized
at all times
Be sure to connect the black ground lead to a metal
surface of the car first.
Notes on the control and power supply leads
The power antenna control lead (blue) supplies +12 V
DC when you turn on the tuner.
•When your car has built-in FM/AM antenna in the rear/
side glass, connect the power antenna control lead
(blue) or the accessory power input lead (red) to the
power terminal of the existing antenna booster. For
details, consult your dealer.
•A power antenna without relay box cannot be used
with this unit.

Other manuals for Sony CDX-CA710X

Related product manuals