EasyManua.ls Logo

Sony CMT-DC1 - Schematic Diagrams; TC Board Schematic

Sony CMT-DC1
56 pages
Print Icon
To Next Page IconTo Next Page
To Next Page IconTo Next Page
To Previous Page IconTo Previous Page
To Previous Page IconTo Previous Page
Loading...
HCD-DC1
2323
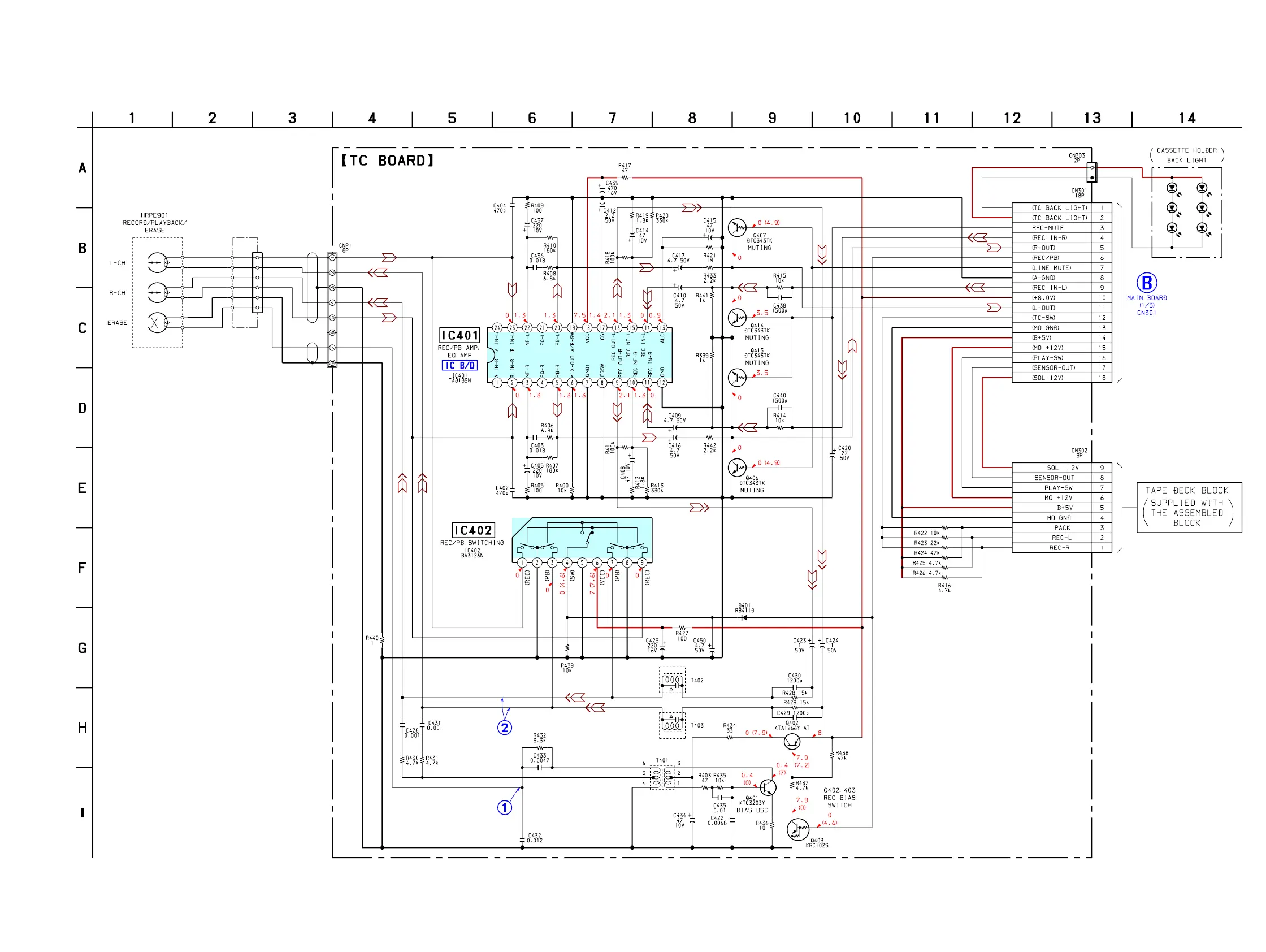
6-8. SCHEMATIC DIAGRAM – TC Board – See page 19 for Waveforms. See page 33 for IC Block Diagram.
Voltages and waveforms are dc with respect to ground
under no-signal conditions.
no mark : PB
( ) : REC
(Page 24)

Related product manuals