EasyManua.ls Logo

Sony CX-LEM200 - Block Diagram - Main Section

Sony CX-LEM200
47 pages
Print Icon
To Next Page IconTo Next Page
To Next Page IconTo Next Page
To Previous Page IconTo Previous Page
To Previous Page IconTo Previous Page
Loading...
1818
CX-LEM200
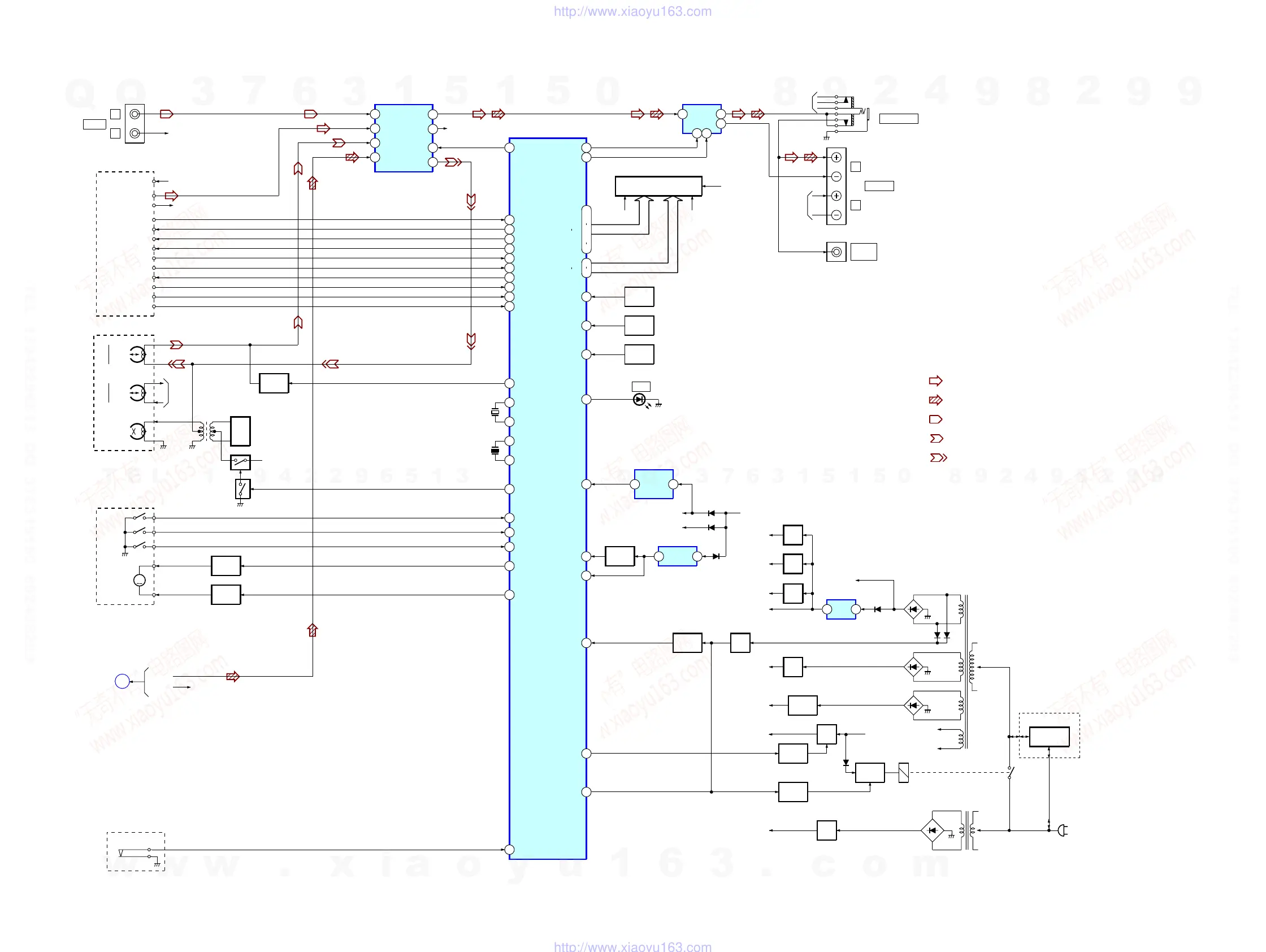
6-2. Block Diagram – Main Section –
• R-CH is omitted due to same as L-CH.
: TUNER
: CD
• Signal Path
: AUX
: PB (TAPE)
: REC (TAPE)
BIAS
OSC
Q307
+10V
ERASE
HEAD
REC/PB
HEAD
DECK
TU COUNT
99
TU CLK
100
TU CE
84
SYSTEM CONTROL
IC801 (2/2)
TU DATA
98
L
R
AUX IN
J303(1/2)
SUB
WOOFER
J303(2/2)
J301
HEADPHONES
R-CH
L
R
FUCTION
KEY
REMOTE
CONTROL
RECEIVER
IC802
S801-806
D811
ECO
TUNER PACK
L-CH
R-CH
R-CH
D OUT
D IN
CLK
CE
TUNED
R-CH
TU TUNED
93
REC/PB
SWITCH
Q326-332
T301
BIAS OSC
Q308
MECHANISM BLOCK
PLAY
T SOL
DRIVE
Q321,322
MOTOR
DRIVE
Q323,325
TA REC/PB
77
TA BIAS
74
TA SW
24
32.768kHz
12
32.768kHz
13
X801
32.768kHz
8.64MHz
15
8.64MHz-EXTAL
16
X802
8.64MHz
9
AMP MUTE
29RMC
FUCTION
KEY
S807-813
19KEY2
VOL
ENCODER
RV801
22
VOL.ENC
75ECO.LED
31
RESET
SWITCH
Q815
11
RST
RESET
IC803
13
20
I POWER DOWN
D907-910
RELAY
DRIVE
AC
IN
CD POWER
CONTROL
Q320
Q311 RY801
18KEY1
82
CD
+5V
PB/REC EQ AMP
IC302
AUX L
19 18
OUT L
TU L
23
TAPE L
2
CD L
21
16
OUT R
R-CH
13
CONT
28
REC OUT
TU MUTE
80
RDS-SIG
23
RDS-DATA
91
TU STEREO
92
STEREO
MUTE
FM SOUT
R DATA
R INT
RDS-CLK
27
R-CHR-CH
L-CH
R REC
T END
M
M1
DECK
MOTOR
R-CH
F-DATA
10
TA PLAY.SW
79
TA MOTOR
6
TA END
5
TA SOL
4
CD OPEN/CLOSE
76
C-DOOR
POWER
AMP
R-CH
J302
SPEAKER
45
47
50
.
52
66
.
SEG1
SEG20
37
44
GRID1
GRID8
FLUORESCENT
DISPLAY
FL801
F1 F2
POWER
CONTROL
D810
µCON +B
+5.6V (SUB)
D813
26
I POWER MONITOR
Q315
VOLTAGE
SELECTOR
S901
+7V
REG
Q319
+7V
IC302
+5V
+5V
Q309
12
6 5
2
IC303
78
AMP-STNBY
11
FL -26V
D809
µCON +B
+10V
REG
IC305
13
T902
POWER
D916-919
D911-914
F1(AC 3.5V)
F2(AC 3.5V)
D922-925
+5V
REG
Q305
(MAIN)
+5V
+5V
REG
Q339
TU +5V
+5V
REG
Q310
+10V
D319-321
POWER AMP
VCC
AC
DET
Q333
IC302
-5V
-5V
REG
Q306
FL -26V
REG
Q334-337
FL -26V
POWER
MONITER
Q338
+5.6V
REG
Q312-314
+10V
D317
8
POWER ON
+5.6V( SUB)
L OUT2
L OUT1
A
CD SECTION
S800
(OPEN)
(MAIN)
TRANSFORMER
T901
POWER
(SUB)
TRANSFORMER
E51,SP,MY
Ver 1.1 2003.06
w
w
w
.
x
i
a
o
y
u
1
6
3
.
c
o
m
Q
Q
3
7
6
3
1
5
1
5
0
9
9
2
8
9
4
2
9
8
T
E
L
1
3
9
4
2
2
9
6
5
1
3
9
9
2
8
9
4
2
9
8
0
5
1
5
1
3
6
7
3
Q
Q
TEL 13942296513 QQ 376315150 892498299
TEL 13942296513 QQ 376315150 892498299
http://www.xiaoyu163.com
http://www.xiaoyu163.com