EasyManua.ls Logo

Sony HBD-DZ310 - Schematic Diagram -ENCODER Section

Sony HBD-DZ310
92 pages
Print Icon
To Next Page IconTo Next Page
To Next Page IconTo Next Page
To Previous Page IconTo Previous Page
To Previous Page IconTo Previous Page
Loading...
HBD-DZ170/DZ171/DZ175/DZ310/DZ510/DZ610/DZ810
HBD-DZ170/DZ171/DZ175/DZ310/DZ510/DZ610/DZ810
5151
O
BOARD
CN5008
FL
2
0
RT1N141M-TP-1
Q5002
LED DRIVER
150
R5013
D5004
SLI-325URT31WR
CL5055
4.7k
R5027
22k
R5026
4.7k
R5028
CL5056
0.01
C5029
0.01
C5030
10k
R5025
CL5057
S5002
S5001
1
2
3
4
5
CN5009
5P
GND
3.3V
KEY1
LED3
GND
REC TO USB
MASTER
VOLUME
ENCODER BOARD
REC TO USB
C
254
B
13
A
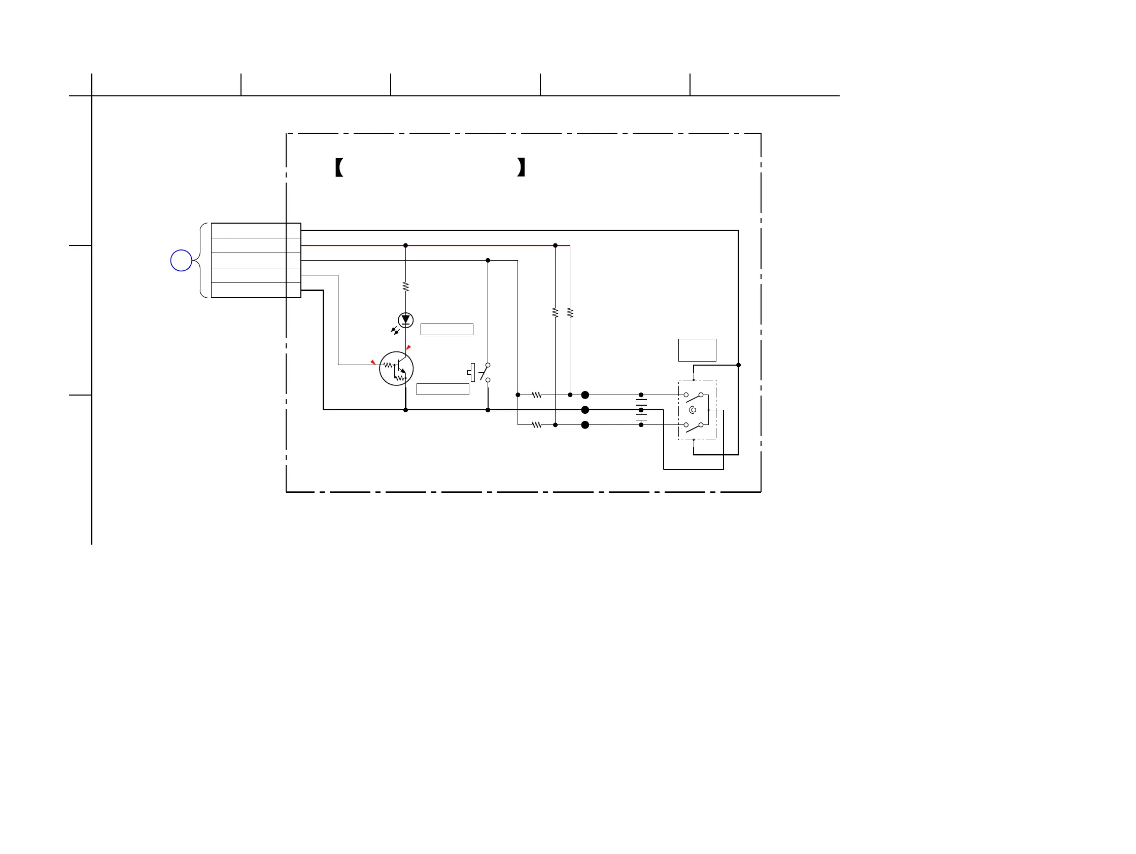
5-26. SCHEMATIC DIAGRAM – ENCODER Section –
(Page 50)

Table of Contents

Related product manuals