EasyManua.ls Logo

Sony HCD-GTR77 - 6-23. PRINTED WIRING BOARD - TRANS Board

Sony HCD-GTR77
73 pages
Print Icon
To Next Page IconTo Next Page
To Next Page IconTo Next Page
To Previous Page IconTo Previous Page
To Previous Page IconTo Previous Page
Loading...
HCD-GTR33/GTR55/GTR77
HCD-GTR33/GTR55/GTR77
3737
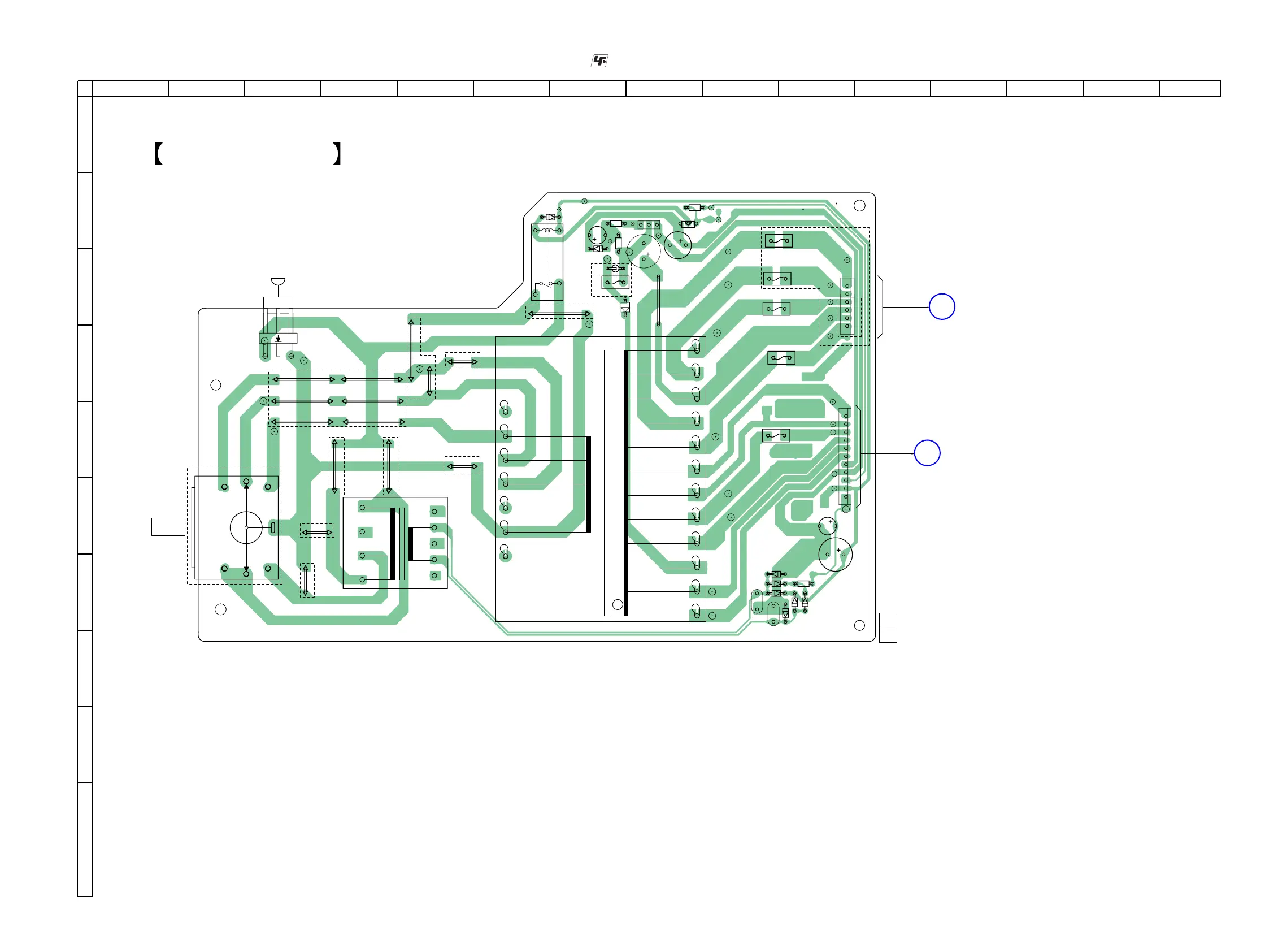
6-23. PRINTED WIRING BOARD - TRANS Board -
: Uses unleaded solder.
• See page 19 for Circuit Boards Location.
1 2 3 4 5 6 7 8 9 10 11 14 1512 13
A
B
C
D
E
F
G
H
I
J
C908
S901
E2, E51, E4
E2, E51, E4
E2, E51, E4
EXCEPT AR
AR
MX, AR
C909
W008
W009
W010
W011
W012
W013
W014
W015
W016
W017
W001
W002
W003
W004
W005
W006
W007
PT901
C927
RY901
R955
F955
D902
D903
D905
D906
D907
R915
E
Q903
R904
D909
D901
R952
R957
D904
C910
C911
6
CN908
GTR55/77
1
4
CN909
C903
C904
JW904
JW906
AR
MX, AR
MX
JW908
JW909
JW910
JW903
JW905
JW901
JW902
JW911
JW912
JW913
JW914
JW915
JW916
JW921
13
CN901
PT902
1
11
CN907
W018
W019
F953
F952
F951
F954
F956
E
Q902
D908
TRANS BOARD
JL918
JL921
JL922
JL910
JL911
JL912
JL913
JL906
JL924
JL917
JL919
JL930
JL903
JL920
JL926
JL925
JL927
JL908
JL909
JL907
JL914
JL916
JL904
JL905
JL902
JL935
JL915
JL931
JL923
JL932
JL933
JL928
JL934
JL929
1-881-080-
11
(11)
E2, E51, E4
MXGTR77:
MXGTR77:
S901
AC IN
VOLTAGE
SELECTOR
GTR33
EXCEPT
POWER BOARD
CN804
(Page 30)
Q
MAIN BOARD
NO468
(Page 24)
B

Table of Contents

Related product manuals