EasyManua.ls Logo

Sony HCD-NXM4D - BLOCK DIAGRAM - AMP SECTION; AMP SECTION BLOCK DIAGRAM

Sony HCD-NXM4D
114 pages
Print Icon
To Next Page IconTo Next Page
To Next Page IconTo Next Page
To Previous Page IconTo Previous Page
To Previous Page IconTo Previous Page
Loading...
HCD-NXM4D
3535
HCD-NXM4D
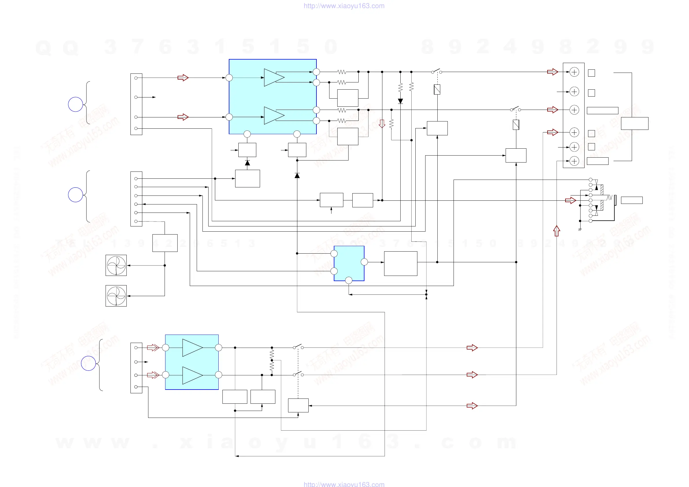
7-6. BLOCK DIAGRAM – AMP SECTION –
R-ch is omitted due to same as L-ch.
Signal path
F : AUDIO
18
19
STK
MUTE
SWITCH
8 9
FL
FR
SW
DBFB FEED BACK
CN501
R-CH
STK MUTE
FRONT RELAY
HP SW
FAN CTL
PROTECT
SW RELAY
CN508
FAN
3
2
1
4
10
11
22
21
-VH
SUPP
TEMP
DETECT
MUTE
SWITCH
-VH
D501
Q507,508
D507
Q854
RELAY
DRIVE
Q509
R-CH
R-CH
SL IN
SR IN
C IN
RELAY
R-CH
R-CH
L
Q854
IC850
OVER CURRENT PROTECTER
IC601
SURROUND AMP
IC501
POWER AMP
Q850-852
Q501,502Q503
Q858-861
MUTE
CONTROL
OCP
OUT
VP
CT
Q868,869,890
Q505
-PRE +PRE
TM502
+VH
OVER
LOAD
DETECT
SPEAKER
PROTECT
RELAY
DRIVE
RELAY
DRIVE
Q510
R
L
R
PHONES
SUB WOOFER
FRONT
SURROUND
CENTER
J1063
Q506
OVER
LOAD
DETECT
FAN
MOTOR
DRIVE
FAN
E
F
TUNER/TAPE
DECK
SECTION
(Page 33)
TUNER/TAPE
DECK
SECTION
(Page 33)
O
MAIN
SECTION
(Page 34)
3
15
8
13
Q603 Q601
Q610
SL SP
C SP
PROTECT
OVER DC
DETECT
OVER DC CURRENT DETECT
PROTECT
SWITCH
RELAY
DRIVE
SPEAKER
OUT
CN601
PROTECT
SWITCH
w
w
w
.
x
i
a
o
y
u
1
6
3
.
c
o
m
Q
Q
3
7
6
3
1
5
1
5
0
9
9
2
8
9
4
2
9
8
T
E
L
1
3
9
4
2
2
9
6
5
1
3
9
9
2
8
9
4
2
9
8
0
5
1
5
1
3
6
7
3
Q
Q
TEL 13942296513 QQ 376315150 892498299
TEL 13942296513 QQ 376315150 892498299
http://www.xiaoyu163.com
http://www.xiaoyu163.com

Table of Contents