EasyManua.ls Logo

Sony MDX-CA680 - Page 6

Sony MDX-CA680
64 pages
Print Icon
To Next Page IconTo Next Page
To Next Page IconTo Next Page
To Previous Page IconTo Previous Page
To Previous Page IconTo Previous Page
Loading...
6
MDX-CA680/CA680X
Précautions
Cet appareil est exclusivement conçu pour
fonctionner sur une tension de 12 V CC avec
masse négative.
Evitez de fixer des vis sur les câbles ou de
coincer ceux-ci dans des pièces mobiles (par
exemple, armature de siège).
Avant d’effectuer les raccordements,
débranchez la borne de terre de la batterie du
véhicule pour éviter tout court-circuit.
Raccordez les fils d’entrée d’alimentation
jaune et rouge seulement après avoir terminé
tous les autres raccordements.
Rassemblez tous les fils de terre en un point
de masse commun.
Veillez à isoler avec du chatterton tout fil lâche
non raccordé.
Remarques sur le cordon dalimentation
(jaune)
Lorsque cet appareil est raccordé à d’autres
éléments stéréo, la valeur nominale des circuits
de la voiture raccordée doit être supérieure à la
somme des fusibles de chaque élément.
Si aucun circuit de la voiture n’est assez
puissant, raccordez directement l’appareil à la
batterie.
Liste des composants (1)
Les numéros de l’illustration correspondent à
ceux des instructions.
Attention
Manipulez précautionneusement le support 1
pour éviter de vous blesser aux doigts.
Notes on the control and power supply leads
The power antenna control lead (blue) supplies
+12 V DC when you turn on the tuner.
When your car has built-in FM/AM antenna in the
rear/side glass, connect the power antenna control
lead (blue) or the accessory power input lead (red)
to the power terminal of the existing antenna
booster. For details, consult your dealer.
A power antenna without relay box cannot be
used with this unit.
Memory hold connection
When the yellow power input lead is connected,
power will always be supplied to the memory circuit
even when the ignition key is turned off.
Notes on speaker connection
Before connecting the speakers, turn the unit off.
Use speakers with an impedance of 4 to 8 ohms,
and with adequate power handling capacities to
avoid its damage.
Do not connect the speaker terminals to the car
chassis, or connect the terminals of the right
speakers with those of the left speaker.
Do not connect the ground lead of this unit to the
negative () terminal of the car.
Do not attempt to connect the speakers in parallel.
Connect only passive speakers. Connecting active
speakers (with built-in amplifiers) to the speaker
terminals may damage the unit.
To avoid malfunction, do not use the built-in
speaker wires installed in your car if its unit end
share a common negative () lead for the right and
left speakers.
Do not connect the units speaker cords to each
other.
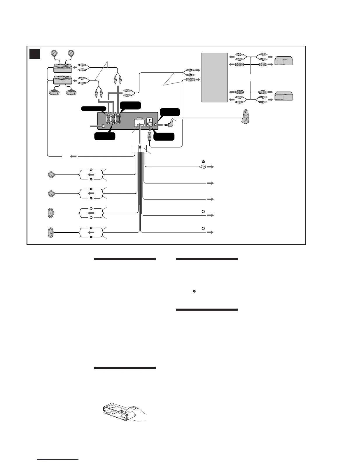
Exemple de raccordement (2)
Remarques (2-A)
Raccordez dabord le fil de masse avant de
raccorder lamplificateur.
Si vous raccordez un amplificateur de puissance
indépendant et que vous nutilisez pas
lamplificateur intégré, le bip sonore est désactivé.
Conseil (2 -B-
)
Dans le cas du raccordement de deux changeurs ou
plus, le sélecteur de source XA-C30 (en option) est
indispensable.
Schéma de raccordement (3)
1
à un point métallique de la voiture
Branchez dabord le fil de masse noir et, ensuite,
les fils dentrée dalimentation jaune et rouge.
2
vers le fil de commande de lantenne électrique
ou le fil dalimentation de lamplificateur
dantenne
Remarques
Il n'est pas nécessaire de raccorder ce fil s'il n'y
a pas d'antenne électrique ni d'amplificateur
d'antenne, ou avec une antenne télescopique
manuelle.
Si votre voiture est équipée d'une antenne FM/
AM intégrée dans la vitre arrière/latérale, voir
Remarques sur les fils de commande et
d'alimentation.
3
au niveau du AMP REMOTE IN de lamplificateur
de puissance en option
Ce raccordement sapplique uniquement aux
amplificateurs. Le branchement de tout autre
système risque dendommager lappareil.
4
vers le cordon de liaison dun téléphone de
voiture
5
à la borne +12 V qui est alimentée quand la clé
de contact est sur la position accessoires
Remarques
S'il n'y a pas de position accessoires, raccordez
la borne d'alimentation (batterie) +12 V qui
est alimentée en permanence.
Raccordez dabord le fil de masse noir.
Si votre voiture est équipée d'une antenne FM/
AM intégrée dans la vitre arrière/latérale, voir
Remarques sur les fils de commande et
d'alimentation.
6
à la borne +12 V qui est alimentée en
permanence
Raccordez dabord le fil de masse noir.
Remarques sur les fils de commande et
d'alimentation
Le fil de commande de lantenne électrique (bleu)
fournit une alimentation de + 12 V CC lorsque vous
mettez lappareil sous tension.
Lorsque votre voiture est équipée dune antenne
FM/AM intégrée dans la vitre arrière/latérale,
raccordez la sortie de commande de lantenne
(bleu) ou lentrée dalimentation des accessoires
(rouge) au bornier de lamplificateur dantenne
existant. Pour plus de détails, consultez votre
revendeur.
Une antenne électrique sans boitier de relais ne
peut pas être utilisée avec cet appareil.
Raccordement pour la conservation de la mémoire
Lorsque le fil dentrée dalimentation jaune est
raccordé, le circuit de la mémoire est alimenté en
permanence même si la clé de contact est sur la
position darrêt.
Remarques sur le raccordement des haut-parleurs
Avant de raccorder les haut-parleurs, mettez
lappareil hors tension.
Utilisez des haut-parleurs ayant une impédance de
4 à 8 ohms avec une capacité de manipulation
adéquate pour éviter de les endommager.
Ne raccordez pas les bornes du système de haut-
parleur au châssis de la voiture et ne raccordez pas
les bornes du haut-parleur droit à celles du haut-
parleur gauche.
Ne raccordez pas le câble de masse de cet appareil
à la borne négative () de lenceinte.
Nessayez pas de raccorder les haut-parleurs en
parallèle.
Raccordez uniquement des haut-parleurs passifs.
Le raccordement de haut-parleurs actifs (avec
amplificateurs intégrés) aux bornes des haut-
parleurs peut endommager lappareil.
Pour éviter tout dysfonctionnement, nutilisez pas
les fils des haut-parleurs intégrés installés dans
votre voiture si lappareil partage un fil négatif
commun () pour les haut-parleurs droit et gauche.
Ne raccordez pas entre eux les cordons des haut-
parleurs de lappareil.
3
L
R
AUDIO OUT
FRONT
AUDIO OUT
REAR
BUS
AUDIO
Supplied with XA-C30
Fourni avec le XA-C30
BUS AUDIO IN
Source selector
Sélecteur de source
2
5
6
4
AMP REM
ANT REM
8
RCA pin cord (not supplied)
Cordon à broche RCA (non fourni)
Max. supply current 0.3 A
Courant max. fourni 0,3 A
Fuse (10 A)
Fusible (10 A)
Red
Rouge
Yellow
Jaune
Black
Noir
Blue
Bleu
Blue/white striped
Rayé bleu/blanc
White
Blanc
Green
Vert
Purple
Mauve
White/black striped
Rayé blanc/noir
Gray/black striped
Rayé gris/noir
Green/black striped
Rayé vert/noir
Purple/black striped
Rayé mauve/noir
BUS
CONTROL IN
AUDIO OUT
FRONT
Gray
Gris
* Insert with the cord upwards.
Insérez avec le câble vers le haut.
REMOTE
IN
AUDIO OUT
REAR
Supplied with the CD/MD changer
Fourni avec le changeur de CD/MD
3
*
from car antenna adaptor
à partir de ladaptateur de
lantenne de la voiture
Left
Gauche
Right
Droit
Left
Gauche
Right
Droit
Light blue
Bleu ciel
Max. supply current 0.1 A
Courant max. fourni 0,1 A
ATT
1
(US model)

Related product manuals