EasyManua.ls Logo

Sony RMT-D175A - Power Line Block Diagram

Sony RMT-D175A
90 pages
Print Icon
To Next Page IconTo Next Page
To Next Page IconTo Next Page
To Previous Page IconTo Previous Page
To Previous Page IconTo Previous Page
Loading...
DVP-NS72HP/NS77H/NS77HP/NS78H/NS78HP
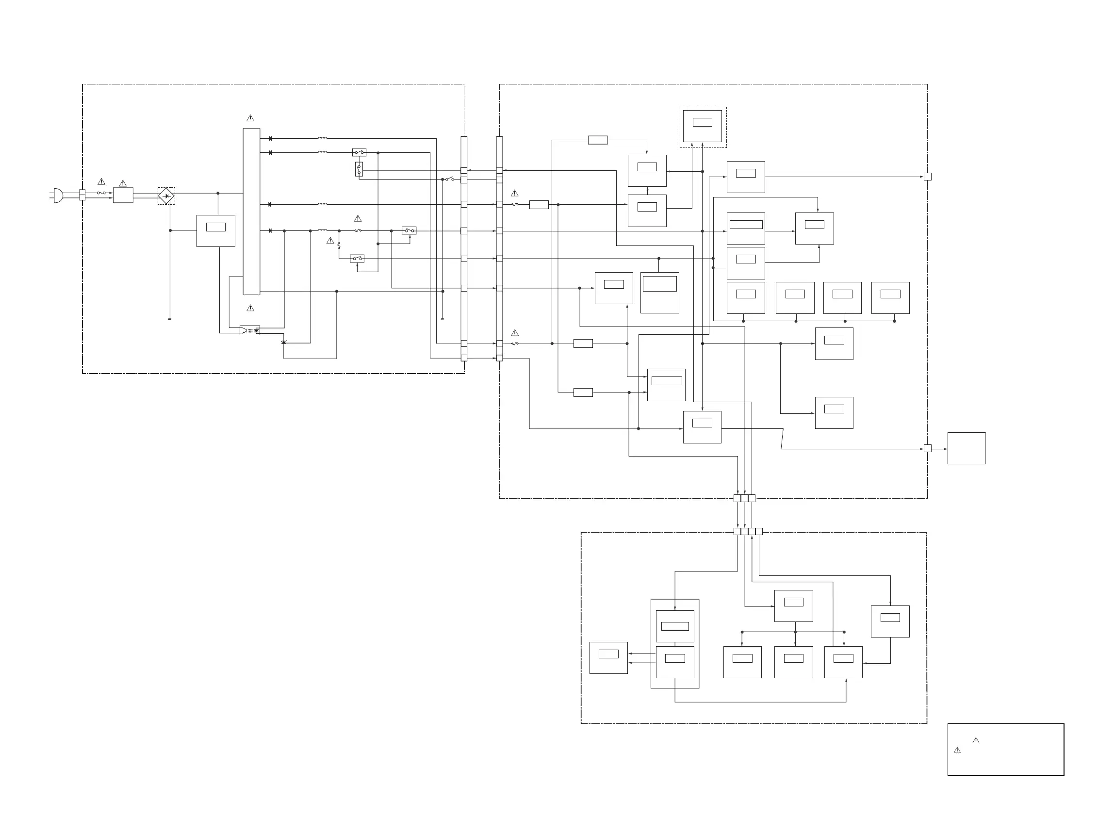
3-2. POWER LINE BLOCK DIAGRAM
The components identified by
mark or dotted line with mark
are critical for safety.
Replace only with part number
specified.
3-3 3-4
Transformer
PC101
Photo Coupler
GND
FG001
IC611
Shunt Reg
L312 P312
SW801
L512D511
D311
L211
Q211
Q712
Q311
P.CONT
SW-10V
SW+11V
(DVP-NS78H: AEP,UK,RUS)
SW + 5V
SW + 3.3V
AU-10V
CN106
CN403
11
VCC
OPTICAL
DEVICE
EVER + 5V
POWER
EVER-10V
SW+5V
SW+3.3V
EVER+5V
EVER+11V
AU+11V
SW+8V
CN501CN201
Q611
L421D411
D211
2 Line
fiters
D
S
C
Bridge
Rectifier
Diode
F101
CN101
L101, L102
ACIN
1
2
T101
3
1
8
9
10
17 13 12
1
+5V POWER
6
5
4
3
1
8
9
10
6
5
4
P311
SWITCHING REGULATOR
(SRV2020WW) (DVP-NS78H: EXCEPT CND/NS78HP: E,BR)
(SEE PAGE 4-35 to 4-36)
(SRV2019UC) (DVP-NS72HP/NS77H: US/NS77HP: MX/NS78H: CND)
(SEE PAGE 4-31 to 4-32)
MV-55 BOARD (DVP-NS72HP/NS77H: US/NS77HP: MX/NS78H: CND,SP,KR,TH/NS78HP: E,BR)
MV-56 BOARD (DVP-NS78H: AEP,UK,RUS)
(SEE PAGE 4-13 to 4-14)
Video Buffer
IC304
Video Buffer
IC305
3.3V Reg
IC105/107/111
MTK IC
IC101
1.8V Reg
IC110
5V Reg
IC109
SDRAM
IC104
EEPROM
IC103
RESET IC
IC108
Coaxial Out
Q411
Coaxial Out
IC406
FLASH ROM
IC102
MUTE DRIVER
D401
Q501
-5V Reg
IC303
Motor Driver
IC201
FLD
ND401
F1
F2
VKK
DC-DC CONV
Audio AMP
IC401
Q401
Q416
(DVP-NS78H: AEP,UK,RUS)
IPD
IC101
5
T401
IR RECEIVER
IC406
RESET IC
IC408
3.3V Reg IC
IC407
IF MICON
IC404
Q401,402
IF-154 BOARD
(SEE PAGE 4-7 to 4-8)
SW-10V
EVER+5V
PCONT
GND
FG002
6 7
PS501
PS502
Q377
VOLTAGE
DETECTOR
MV-55 (IC402)
MV-56 (IC402)
18
CN101
CN102
BLUE LED
D401

Table of Contents

Related product manuals